出国留学网专题频道安顺中考文综答案栏目,提供与安顺中考文综答案相关的所有资讯,希望我们所做的能让您感到满意!
06-29
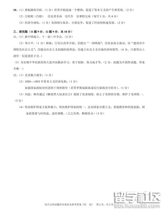
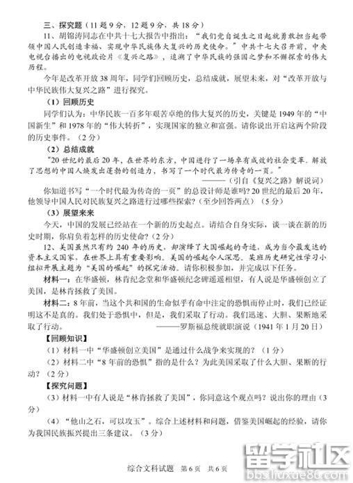
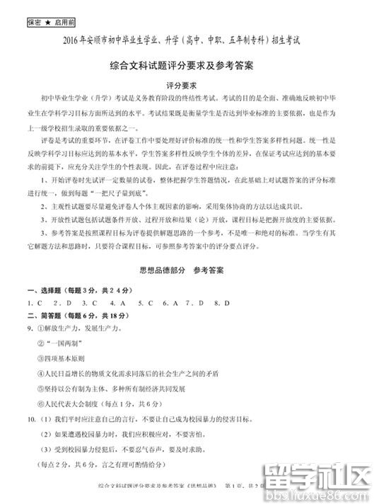
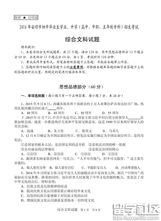
出国留学网小编为大家提供的2016年贵州安顺中考文科综合答案,详细内容如下,希望能对大家有所帮助!
2016年贵州安顺中考文科综合答案
以下是安顺2016年全部科目的试题发布入口:
与安顺中考文综答案相关的中考地理
出国留学网小编为大家提供的贵州安顺2016年中考文科综合试题及答案汇总,详细内容如下,希望能对大家有所帮助!小编预祝各位考生都能取得好的成绩!
2016年贵州安顺中考文科综合试题及答案汇总
与安顺中考文综答案相关的中考试题
出国留学网小编为大家提供的贵州安顺2016中考文科综合试题及答案,详细内容如下,希望能对大家有所帮助!
贵州安顺2016中考文科综合试题及答案
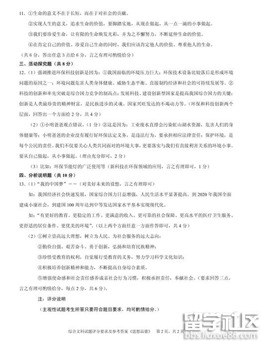
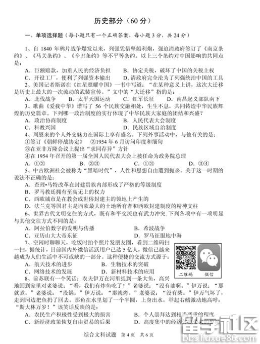
...
与安顺中考文综答案相关的中考政治
安顺中考文综答案推荐访问
搜索更多内容
安顺中考文综答案相关推荐
编辑推荐
热点推荐