出国留学网广东中考试题

出国留学网专题频道广东中考试题栏目,提供与广东中考试题相关的所有资讯,希望我们所做的能让您感到满意!

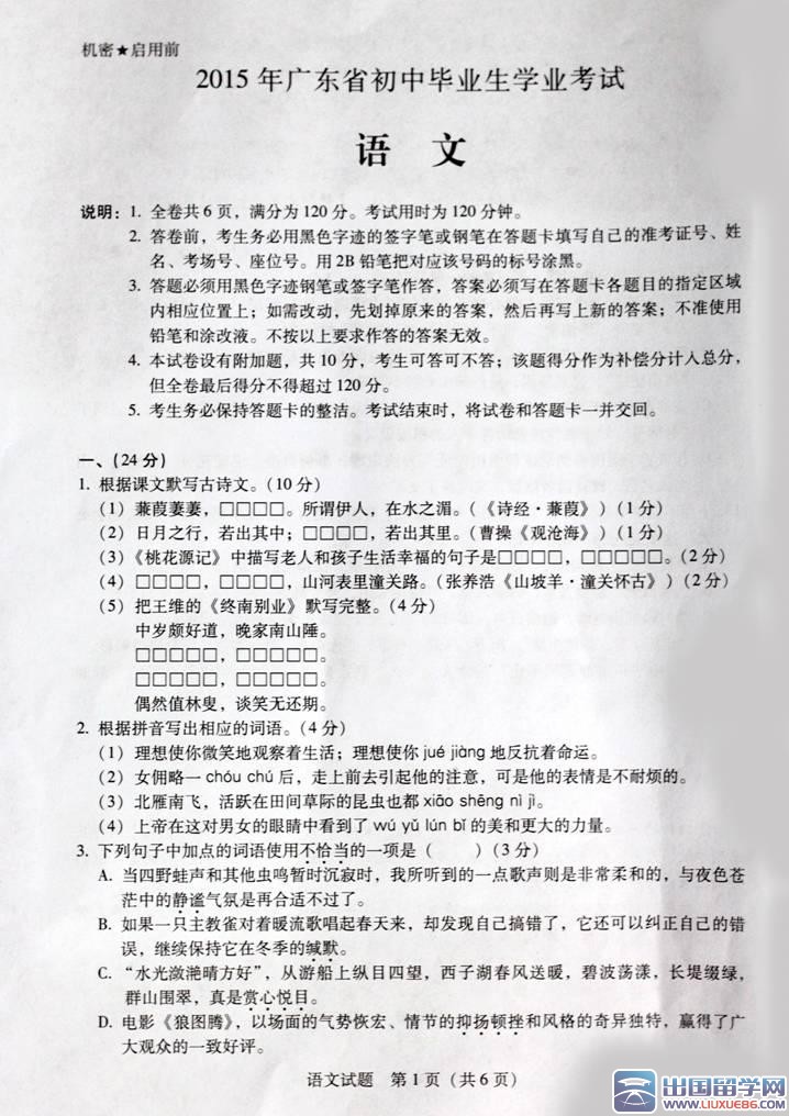
2015广东中考语文试题及答案(扫描版)

 

  再好的种子,不播种下去,也结不出丰硕的果实。出国留学网中考频道的小编会及时为广大考生提供:2015年广东中考语文试题及答案 ,有需要的考生可以在考题公布后刷新本页面(按ctrl+F5),希望对大家有所帮助。

  点击下>>2015年广东中考语文试题及答案



  小编精心为您推荐:

2015中考热点聚焦
中考时间 中考时间安排

2015广东中考语文试题(图片版)

 

  再好的种子,不播种下去,也结不出丰硕的果实。出国留学网中考频道的小编会及时为广大考生提供:2015年广东中考语文试题及答案 ,有需要的考生可以在考题公布后刷新本页面(按ctrl+F5),希望对大家有所帮助。

  点击下>>2015年广东中考语文试题及答案



  小编精心为您推荐:

2015中考热点聚焦
中考时间 中考时间安排

2015广东中考数学试题及答案(扫描案)

 

  人生不得行胸怀,虽寿百岁犹为无也。出国留学网中考频道的小编会及时为广大考生提供:2015年广东中考数学试题及答案 ,有需要的考生可以在考题公布后刷新本页面(按ctrl+F5),希望对大家有所帮助。

  点击下>>2015年广东中考数学试题及答案



  小编精心为您推荐:

2015中考热点聚焦
中考时间 中考时间安排

2015广东中考数学试题(扫描版)

 

  人生不得行胸怀,虽寿百岁犹为无也。出国留学网中考频道的小编会及时为广大考生提供:2015年广东中考数学试题及答案 ,有需要的考生可以在考题公布后刷新本页面(按ctrl+F5),希望对大家有所帮助。

  点击下>>2015年广东中考数学试题及答案



  小编精心为您推荐:

2015中考热点聚焦
中考时间 中考时间安排

2015年广东中考试题及答案汇总

 

  2015年广东中考的脚步已经离我们越来越近了,广东中考考试时间一般在6月下旬,以下是2015年广东中考每科试题以及答案,希望对您有所帮助,请广大考生一定要关注出国留学网中考真题中考答案频道,了解广东中考试题及答案发布情况!


2015年广东中考试题及答案汇总
地区 中考试题 中考答案
深圳 语文 数学 英语

2015年广东中考试题及答案

 

  2015年广东中考将在6月中下旬进行,请大家在此之前一定要做好相关准备,2015年广东中考真题及答案也将在出国留学中考频道同时间首发,请广大考生及家长密切关注2015年广东中考试题栏目,为了大家更好的进行2015年中考估分,本网站也讲第一时间首发2015年广东中考各科答案,点击以下表格的相应科目进入2015年广东中考各个科目真题及答案的发布动态。


2015年广东中考试题及答案
语文 数学 英语 物理 化学 历史 政治

广东2013中考语文试题(附答案)

06-27

标签: 广东中考试题

    中考如今已结束,随之中考试题及相关信息将备受关注。为了让大家能够在闲暇之余获悉中考试题的相关资料信息,来自出国留学网中考试题频道的小编将在第一时间给大家公布各省市的中考试题,请在同一时间锁定我们的网站。更多省份城市中考试题信息请登录www.liuxue86.com/

  2013广东中考语文 试题2013广东中考语文 试题2013广东中考语文 试题2013广东中考语文 试题2013广东中考语文 试题2013广东中考语文 试题2013广东中考语文答案2013广东中考语文答案2013广东中考语文答案
2013全国汇总中考试题及答案

...