出国留学网专题频道广东外语外贸大学保送生栏目,提供与广东外语外贸大学保送生相关的所有资讯,希望我们所做的能让您感到满意!
01-08
下面是出国留学网整理的“2018年广东外语外贸大学保送生录取方式”,欢迎阅读参考,更多有关内容请继续关注本网站高考栏目。
2018年广东外语外贸大学保送生录取方式
一、报到与考试
1. 考点:
今年我校在广州市广外附设外语学校、南京外国语学校和重庆外国语学校设立考点。我校将根据就近或交通便利等原则安排考生到相应考点参加考试,考生考试的具体考点详见准考证。
2. 报到:
考生本人须于2018年1月12日下午15:30~16:30携带本人身份证原件、打印的准考证到相应考点报到、缴费和查看考场。
3. 考试科目与时间:
时间\科目 | 1月13日上午 | 1月13日下午 |
语文 | 8:30~10:00 |
|
外语 <... |
01-08
下面是出国留学网整理的“2018年广东外语外贸大学保送生招生报名时间”,欢迎阅读参考,更多有关内容请继续关注本网站高考栏目。
2018年广东外语外贸大学保送生招生报名时间
一、报名条件
申请我校保送生资格的学生,应符合下列条件:
1. 获得各外国语中学保送生推荐资格,且须在教育部集中公示的保送生资格名单范围内。
2. 身体条件符合教育部、卫生部、中国残联颁发的《普通高等学校招生体检工作指导意见》的规定。
二、报考时间和方式
⒈ 网上报名:请考生于2017年12月24日~31日登录广东外语外贸大学招生系统,填写个人信息(考生信息以网上填写的内容为准;考生所填信息应完整、准确,否则由此产生的后果由考生个人承担)并上传本人近期1寸免冠证件照。
考生所在外国语中学须提供加盖学校公章的本校保送生推荐名单汇总表给我校招生办。
⒉ 考生须于2018年1月6日~10日登录网上报名系统打印准考证。
⒊ 外语语种:根据我校专业培养要求,除法语专业和日语专业招收少量法语和日语语种考生(该两个专业同时另有专门计划招收英语语种保送生)外,其余专业外语语种要求均为英语。
⒋ 考试费:120元/人,请考点学校将本校考生的考试费统一收齐后交给我校工作人员,非考点学校的考生到考点学校报到时(时间:2018年1月12日下午15:00~16:30,地点:考点学校笔试考场)交给我校工作人员。
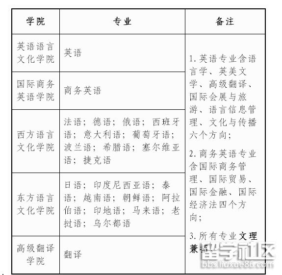
三、招生学院和专业
1. 根据教育部有关规定,16所外国语中学推荐的保送生可报考下表列出的专业。这16所外国语中学指:天津外国语学校、石家庄外国语学校、太原外国语学校、长春外国语学校、上海外国语大学附中(含浦东、浦西校区)、南京外国语学校、杭州外国语学校、厦门外国语学校、南昌外国语学校、济南外国语学校、郑州外国语学校、武汉外国语学校、广州市广外附设外语学校、深圳外国语学校、重庆外国语学校、成都外国语学校,以下简称“16所外国语中学”。
2. 英语专业和商务英语专业的新生入学后先按专业培养,然后再由学生按照有关规定进行专业方向的选择和确认。如果所含专业方向有调整,则以调整后的为准。

01-08
下面是出国留学网整理的“2018年广东外语外贸大学保送生招生简章”,欢迎阅读参考,更多有关内容请继续关注本网站高考栏目。
2018年广东外语外贸大学保送生招生简章
根据教育部的有关文件精神,2018年我校继续面向经教育部批准具有推荐保送生资格的外国语中学招收保送生。具有保送资格的外国语中学学生,由所在中学推荐参加我校组织的保送生入学考试,成绩合格并通过教育部阳光高考平台公示和所在省(直辖市)招生办公室审核者,可免于参加全国普通高等学校招生统一考试,进入我校学习。
一、报名条件
申请我校保送生资格的学生,应符合下列条件:
1. 获得各外国语中学保送生推荐资格,且须在教育部集中公示的保送生资格名单范围内。
2. 身体条件符合教育部、卫生部、中国残联颁发的《普通高等学校招生体检工作指导意见》的规定。
二、招生学院和专业

注:
1. 根据教育部有关规定,16所外国语中学推荐的保送生可报考上表列出的专业。这16所外国语中学指:天津外国语学校、石家庄外国语学校、太原外国语学校、长春外国语学校、上海外国语大学附中(含浦东、浦西校区)、南京外国语学校、杭州外国语学校、厦门外国语学校、南昌外国语学校、济南外国语学校、郑州外国语学校、武汉外国语学校、广州市广外附设外语学校、深圳外国语学校、重庆外国语学校、成都外国语学校,以下简称“16所外国语中学”。
2. 英语专业和商务英语专业的新生入学后先按专业培养,然后再由学生按照有关规定进行专业方向的选择和确认。如果所含专业方向有调整,则以调整后的为准。
三、招生计划
2018年,我校计划招收保送生不超过100名(具体计划根据实际报名情况而定)。我校将根据各省(直辖市)的报考情况、往年录取情况和往年实际报到情况确定年度分省招生计划(具体计划将在我校高考招生网公布);实际录取时,我校将根据各省(直辖市)考生上线情况调整在各省(直辖市)的招生计划。
四、报考办法和要求
⒈ 网上报名:请考生于2017年12月24日~31日登录广东外语外贸大学招生系统,填写个人信息(考生信息以网上填写的内容为准;考生所填信息应完整、准确,否则由此产生的后果由考生个人承担)并上传本人近期1寸免冠证件照。
考生所在外国语中学须提供加盖学校公章的本校保送生推荐名单汇总表给我校招生办。
⒉ 考生须于2018年1月6日~10日登录网上报名...
01-17
出国留学网讯:广东外语外贸大学招生简章获悉,该校公布了2016年广东外语外贸大学保送生招生简章。为了方便考生和家长及时了解2016年广东外语外贸大学保送生招生简章相关政策,现将招生简章公布如下:
根据教育部的有关文件精神,2016年我校继续面向全国招收保送生。凡符合教育部规定的具有保送资格的学生,均可由所在中学推荐参加我校组织的保送生入学考试,成绩合格并通过教育部阳光高考平台公示和所在省(自治区、直辖市)招生办公室审核者,可免于参加全国普通高等学校招生统一考试,进入我校学习。
一、招生对象
申请我校保送生资格的学生,应符合下列条件:
⒈符合教育部保送生资格规定的应届高中毕业生(具体的保送生条件请参照教育部阳光高考信息平台http://gaokao.chsi.com.cn/公布的有关文件),在校各科学习成绩优秀,且须在教育部集中公示的保送生资格名单范围内。
⒉身体条件符合教育部、卫生部、中国残联颁发的《普通高等学校招生体检工作指导意见》的规定。
二、招生学院(专业)
|
专业类别 |
学院 |
专业(类)名称 |
备注 |
招生科类 |
|
外语类专业 |
英文学院 |
英语 |
含语言学、英美文学、高级翻译、国际会展与旅游、语言信息管理、文化与传播六个方向 |
05-27
根据教育部的有关文件精神,2015年我校继续面向全国招收保送生。凡符合教育部规定的具有保送资格的学生,均可由所在中学推荐参加我校组织的保送生考试,成绩合格并通过教育部阳光高考平台公示和所在省(自治区、直辖市)招生办公室审核者,可免于参加全国普通高等学校招生统一考试,进入我校学习。
一、招生对象
申请我校保送生资格的学生,应符合下列条件:
⒈ 符合教育部保送生资格规定的应届高中毕业生(具体的保送生条件请参照教育部阳光高考信息平台http://gaokao.chsi.com.cn/公布的有关文件),在校各科学习成绩优秀,且须在教育部集中公示的保送生资格名单范围内。
⒉ 身体条件符合教育部、卫生部、中国残联颁发的《普通高等学校招生体检工作指导意见》的规定。
二、招生学院(专业)
| 专业类别 | 学院 | 专业名称(方向) | 招生科类 |
| 外语类专业 | 英文学院 | 英语(语言学) | 文理兼招 |
| 英语(英美文学) | |||
| 英语(高级翻译) | |||
| 英语(国际会展与旅游) | |||
| 英语(语言信息管理) | |||
| 英语(文化与传播) | |||
| 外语类专业 | 商英学院 | 商务英语(国际商务管理) | 文理兼招 |
01-12
2015年广东外语外贸大学保送生招生考试分省计划
| 省份 | 招生计划 |
| 河北 | 5 |
| 山西 | 1 |
| 吉林 | 10 |
| 江苏 | 13 |
| 浙江 | 1 |
| 福建 | 10 |
| 江西 | 7 |
| 山东 | 2 |
| 河南 | 2 |
| 湖北 | 2 |
| 广东 | 25 |
| 重庆 | 4 |
| 四川 | 3 |
| 其他 | 5... |
出国留学网高考频道讯:我校2015年继续面向全国招收保送生。凡符合教育部规定的具有保送资格的学生,均可由所在中学推荐参加我校组织的保送生入学考试,成绩合格并通过教育部阳光高考平台公示和所在省(自治区、直辖市)招生办公室审核者,可免于参加全国普通高等学校招生统一考试,进入我校学习。
报名时间:2014年12月13日-19日
注:
1、根据教育部的规定,具有推荐保送生资格的16所外国语学校的保送生只能报考我校的外语类专业。
2、考生信息以从报名系统中打印的纸质材料为准;考生在报名系统中所填信息应完整、准确,否则由此产生的后果由考生个人承担。
3、考生在网上报名后,还须提供如下一些书面申请材料(要求均用A4纸,并按以下顺序依次装订):
(1)《2015年保送生申请表》(须从我校招生系统中按正反双面打印,考生报考信息手写改动无效,所在学校签署推荐意见并加盖公章);
(2)高中阶段其他证明自己优势的材料(竞赛获奖证书复印件须加盖中学公章);
(3)身份证复印件(正反面均复印到同一张A4纸上);
(4)证明本人具有教育部规定的保送生资格的证书复印件(须加盖学校公章,暂无证书的考生须由学校开具证明,16所外国语学校推荐的保送生无须此项)。
考生须将上述材料于2014年12月22日前(以寄发地邮戳为准)用特快专递寄到我校招生办公室(16所外国语学校的保送生材料由所在学校收齐后统一寄送我校招生办),请务必在信封上注明“保送生申请材料”(申请材料不予退还,请预留备份),逾期视为自动放弃。
4、教育部公布的2015年普通高等学校招收保送生办法若有调整,我校将按教育部最新文件执行。
欢迎符合教育部规定的保送生资格的考生积极报考!
...
关于广东外语外贸大学2015年保送生报名工作的通知
广东外语外贸大学2015年继续面向全国招收保送生。
凡符合教育部规定的具有保送资格的学生,均可由所在中学推荐参加我校组织的保送生入学考试,成绩合格并通过教育部阳光高考平台公示和所在省(自治区、直辖市)招生办公室审核者,可免于参加全国普通高等学校招生统一考试,进入我校学习。
报名时间:2014年12月13日-19日
注:
1、根据教育部的规定,具有推荐保送生资格的16所外国语学校的保送生只能报考我校的外语类专业。
2、考生信息以从报名系统中打印的纸质材料为准;考生在报名系统中所填信息应完整、准确,否则由此产生的后果由考生个人承担。
3、考生在网上报名后,还须提供如下一些书面申请材料(要求均用A4纸,并按以下顺序依次装订):
(1)《2015年保送生申请表》(须从我校招生系统中按正反双面打印,考生报考信息手写改动无效,所在学校签署推荐意见并加盖公章);
(2)高中阶段其他证明自己优势的材料(竞赛获奖证书复印件须加盖中学公章);
(3)身份证复印件(正反面均复印到同一张A4纸上);
(4)证明本人具有教育部规定的保送生资格的证书复印件(须加盖学校公章,暂无证书的考生须由学校开具证明,16所外国语学校推荐的保送生无须此项)。
考生须将上述材料于2014年12月22日前(以寄发地邮戳为准)用特快专递寄到我校招生办公室(16所外国语学校的保送生材料由所在学校收齐后统一寄送我校招生办),请务必在信封上注明“保送生申请材料”(申请材料不予退还,请预留备份),逾期视为自动放弃。
4、教育部公布的2015年普通高等学校招收保送生办法若有调整,我校将按教育部最新文件执行。
欢迎符合教育部规定的保送生资格的考生积极报考!
出国留学网高考频道提供:广东外语外贸大学招生信息网
...12-18
关于广东外语外贸大学2015年保送生报名工作的通知
广东外语外贸大学2015年继续面向全国招收保送生。
凡符合教育部规定的具有保送资格的学生,均可由所在中学推荐参加我校组织的保送生入学考试,成绩合格并通过教育部阳光高考平台公示和所在省(自治区、直辖市)招生办公室审核者,可免于参加全国普通高等学校招生统一考试,进入我校学习。
报名时间:2014年12月13日-19日
注:
1、根据教育部的规定,具有推荐保送生资格的16所外国语学校的保送生只能报考我校的外语类专业。
2、考生信息以从报名系统中打印的纸质材料为准;考生在报名系统中所填信息应完整、准确,否则由此产生的后果由考生个人承担。
3、考生在网上报名后,还须提供如下一些书面申请材料(要求均用A4纸,并按以下顺序依次装订):
(1)《2015年保送生申请表》(须从我校招生系统中按正反双面打印,考生报考信息手写改动无效,所在学校签署推荐意见并加盖公章);
(2)高中阶段其他证明自己优势的材料(竞赛获奖证书复印件须加盖中学公章);
(3)身份证复印件(正反面均复印到同一张A4纸上);
(4)证明本人具有教育部规定的保送生资格的证书复印件(须加盖学校公章,暂无证书的考生须由学校开具证明,16所外国语学校推荐的保送生无须此项)。
考生须将上述材料于2014年12月22日前(以寄发地邮戳为准)用特快专递寄到我校招生办公室(16所外国语学校的保送生材料由所在学校收齐后统一寄送我校招生办),请务必在信封上注明“保送生申请材料”(申请材料不予退还,请预留备份),逾期视为自动放弃。
4、教育部公布的2015年普通高等学校招收保送生办法若有调整,我校将按教育部最新文件执行。
欢迎符合教育部规定的保送生资格的考生积极报考!
...12-18
关于广东外语外贸大学2015年保送生报名工作的通知
广东外语外贸大学2015年继续面向全国招收保送生。
凡符合教育部规定的具有保送资格的学生,均可由所在中学推荐参加我校组织的保送生入学考试,成绩合格并通过教育部阳光高考平台公示和所在省(自治区、直辖市)招生办公室审核者,可免于参加全国普通高等学校招生统一考试,进入我校学习。
报名时间:2014年12月13日-19日
注:
1、根据教育部的规定,具有推荐保送生资格的16所外国语学校的保送生只能报考我校的外语类专业。
2、考生信息以从报名系统中打印的纸质材料为准;考生在报名系统中所填信息应完整、准确,否则由此产生的后果由考生个人承担。
3、考生在网上报名后,还须提供如下一些书面申请材料(要求均用A4纸,并按以下顺序依次装订):
(1)《2015年保送生申请表》(须从我校招生系统中按正反双面打印,考生报考信息手写改动无效,所在学校签署推荐意见并加盖公章);
(2)高中阶段其他证明自己优势的材料(竞赛获奖证书复印件须加盖中学公章);
(3)身份证复印件(正反面均复印到同一张A4纸上);
(4)证明本人具有教育部规定的保送生资格的证书复印件(须加盖学校公章,暂无证书的考生须由学校开具证明,16所外国语学校推荐的保送生无须此项)。
考生须将上述材料于2014年12月22日前(以寄发地邮戳为准)用特快专递寄到我校招生办公室(16所外国语学校的保送生材料由所在学校收齐后统一寄送我校招生办),请务必在信封上注明“保送生申请材料”(申请材料不予退还,请预留备份),逾期视为自动放弃。
4、教育部公布的2015年普通高等学校招收保送生办法若有调整,我校将按教育部最新文件执行。
欢迎符合教育部规定的保送生资格的考生积极报考!
...广东外语外贸大学保送生推荐访问