出国留学网专题频道扬州中考生物栏目,提供与扬州中考生物相关的所有资讯,希望我们所做的能让您感到满意!
10-13
10-13
10-13
不管结果怎样,经历过,总会有结果的!中考的朋友们,为你们祝福!欢迎阅读由本网站编辑为您带来的《2018年江苏扬州中考生物试卷及答案》,更多中考资讯请关注本站。
2018年江苏扬州中考生物试卷及答案







无论是中考成绩怎么样,尽力了就无愧于心!本文《2018年江苏扬州中考生物试题》 由本网站中考栏目整理而出,希望对您有所帮助!更多中考资讯请关注我们网站更新。






推荐阅读:
06-15
奋斗百日,绝不偷懒。出国留学网中考频道第一时间为您公布2017年扬州中考生物试题及答案,希望对您有所帮助,欢迎您访问出国留学网查看更多中考资讯,了解最新信息请按CTRL F5刷新页面。更多扬州中考分数线、扬州中考成绩查询、扬州中考志愿填报、扬州中考录取查询信息等信息请关注我们网站的更新!
| 2017扬州中考生物真题及答案发布入口 |
以下是扬州2017年全部科目的试题发布入口:
06-15
十年寒窗磨利剑,六月沙场试锋芒。出国留学网中考频道第一时间为您公布扬州中考生物试题及答案(2017),希望对您有所帮助,欢迎您访问出国留学网查看更多中考资讯,了解最新信息请按CTRL F5刷新页面。更多扬州中考分数线、扬州中考成绩查询、扬州中考志愿填报、扬州中考录取查询信息等信息请关注我们网站的更新!
| 2017扬州中考生物真题及答案发布入口 |
以下是扬州2017年全部科目的试题发布入口:
06-15
十年寒窗、决战今朝、勤学苦练、我必成功。出国留学网中考频道第一时间为您公布扬州中考生物真题及答案2017,帮助大家估分,欢迎您访问出国留学网查看更多中考资讯,了解最新信息请按CTRL F5刷新页面。更多扬州中考分数线、扬州中考成绩查询、扬州中考志愿填报、扬州中考录取查询信息等信息请关注我们网站的更新!
| 2017扬州中考生物真题及答案发布入口 |
以下是扬州2017年全部科目的试题发布入口:
06-15
青春似火,誓夺中考状元——壮志冲云。出国留学网中考频道第一时间为您提供2017年扬州中考生物真题及答案,帮助大家估分,欢迎您访问出国留学网浏览更多中考资讯,了解最新信息请按CTRL F5刷新页面。更多扬州中考分数线、扬州中考成绩查询、扬州中考志愿填报、扬州中考录取查询信息等信息请关注我们网站的更新!
| 2017扬州中考生物真题及答案发布入口 |
以下是扬州2017年全部科目的试题发布入口:
| ... |
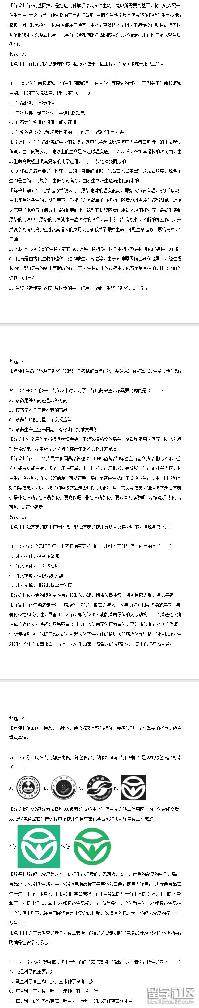
扬州中考生物推荐访问