出国留学网专题频道投资顾问栏目,提供与投资顾问相关的所有资讯,希望我们所做的能让您感到满意! 投资顾问(Investment Adviser)是通过提供投资建议而获得薪酬的人士,主要负责投资者教育、全面的需求分析、解读投资管理报告、调整投资方案等,是专户理财服务中非常重要的角色。投资顾问将帮助客户对上一年的投资决策做一个回顾,确定是否要维持目前的资产配置或根据客户的财务目标或投资期限的改变做出调整。投资顾问帮助客户理解财务知识和投资常识,了解专户理财业务;帮助客户理解投资机会和一般的投资误区;引导客户理解和评价风险。
很多考生在备考证券从业资格考试的时候都非常迷茫,不知道有哪些是高频考点,不知道有哪些是重要内容,因此,小编为大家准备了2022年证券从业考试证券投资顾问科目重要考点6,希望能够帮助到大家备考。
考点一:宏观经济运行对证券市场的影响

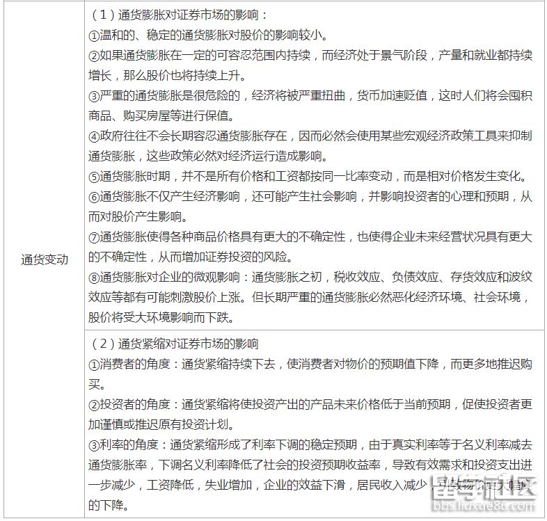
考点二:宏观经济变动对证券市场的影响分析


考点三:客户证券投资需求的分类
1、证券投资的作用
(1)提供了筹集资金的重要渠道;
(2)有利于调节资金投向,提高资金使用效率,从而引导资源合理流动,实现资源的优化配置;
(3)有利于改善企业经营管理,提高企业经济效益和社会知名度,促进企业的行为合理性。
2、客户的证券投资需求分类
(1)收入的保护(如预防失去工作能力而造成的生活困难等)。
(2)资产的保护(如财产保险等)。
(3)客户死亡情况下的债务减免。
(4)投资目标与风险预测之间的矛盾。
考点四:客户证券投资目标的内容
客户提出的所期望达到的目标按时间长短可以划分为:
短期目标:休假、购新车、存款等
中期目标:子女教育储蓄、按揭购房
长期目标:退休安排、遗产安排
推荐阅读:
证券从业考试时间马上就要到了,为了帮助大家更好的备考证券从业考试,小编为大家准备了2022年证券从业考试证券投资顾问科目重要考点5,有需要的考生可以在考试备考阶段看看,掌握这些考点后,在考场上遇到也就不会慌张啦!
考点一:证券市场的供求关系分析
1、证券市场的供给方和需求方

2、证券市场供给的决定因素与变动特点

3、证券市场需求的决定因素与变动特点

考点二:财政政策分析
1、概念:指政府依据客观经济规律制定的指导财政工作和处理财政关系的一系列方针、准则和措施的总称。
2、财政政策的手段及其对证券市场的影响

3、财政政策的种类
(1)扩张性财政政策:政府积极投资于能源、交通、住宅等建设,从而刺激相关产业如水泥、钢材、机械等行业的发展。扩张性财政政策将刺激经济发展,证券市场将走强。
(2)紧缩性财政政策:政府财政在保证各种行政与国防开支外,并不从事大规模的投资。紧缩性财政政策将使得过热的经济受到控制,证券市场也将走弱。
(3)中性财政政策
4、对证券市场的影响
(1)实施积极财政政策对证券市场的影响:
①扩大财政支出,加大财政赤字;
②减少税收,降低税率,扩大减免税范围;
③增加财政补贴;
④减少国债发行(或回购部分短期国债)。
证券从业考试时间马上就要到了,各位考生准备的如何了呢?为了让大家更好的备考,小编为大家准备了证券投资顾问科目的重要考点,仅供参考。下面就让我们一起来看看小编为大家整理的2022年证券从业考试证券投资顾问科目重要考点4!
考点一:经济周期与行业分析

考点二:公司的基本分析的主要内容


考点三、行业的市场结构分析
1.完全竞争型

2.垄断竞争型

3.寡头垄断型

4.完全垄断性
2022年证券从业考试时间马上就要到了,各位考生备考已经到哪一步了呢?各科知识都已经掌握了吗?下面是小编为大家整理的2022年证券从业考试证券投资顾问科目重要考点3,有需要的考生可以在备考阶段看一看,加深一下对考点印象。
考点一:阻力位和支撑位
1、支撑位和阻力位

2、支撑线和压力线

3、支撑线和压力线的应用
(1)支撑线和压力线的作用是阻止或暂时阻止股价朝一个方向继续运动。
(2)支撑线和压力线有被突破的可能,它们不足以长久地阻止股价保持原来的变动方向,只不过是暂时停顿而已。
(3)支撑线和压力线又有彻底阻止股价按原方向变动的可能。当一个趋势结束了,就不可能创出新低或新高。此时,支撑线和压力线显得异常重要。
(4)在上升趋势中,如果下一次未创新高,即未突破压力线,这通常意味着这一轮上升趋势已经结東,下一步的走向是下跌。
(5)在下降趋势中,如果下一次未创新低,即未突破支撑线,这就发出了这个下降趋势将要结束的强烈信号,股价的下一步将是上升的趋势。
4、支撑线和压力线的相互转化
(1)支撑线和压力线之所以能起支撑和压力作用,两者之间之所以能相互转化,很大程度上是由于心理因素方面的原因,这也是支撑线和压力线理论上的依据。
(2)一条支撑线如果被跌破,那么这一支撑线将成为压力线;同理,一条压力线被突破,这个压力线将成为支撑线。这说明支撑线和压力线的地位不是一成不变的,而是可以改变的,条件是它被有效地、足够强大的股价变动突破。
5、支撑线和压力线的确认和修正
对支撑线和压力线的修正过程是对现有各个支撑线和压力线重要性的确认。
一条支撑线或压力线对当前影响的重要性有三个方面的考虑:
(1)股价在这个区域停留时间的长短;
(2)股价在这个区域伴随的成交量大小;
(3)这个支撑区域或压力区域发生的时间距离当前这个时期的远近。
考点二:技术分析的含义与基本假设
2022年9月份的证券从业考试入口正在开放当中,请各位考生抓紧时间进行考试报名,并做好考试准备。下面是小编为大家准备的2022年证券从业考试证券投资顾问科目重要考点2,希望能够帮助大家更好的备此次证券从业考试,祝各位考生考试顺利!
考点1:道氏理论
| 形成 | 道氏理论是技术分析的基础。(创始人是美国人查尔斯·亨利·道。) 为反映市场总体趋势,它与爱德华·琼斯创立了著名的道—琼斯平均指数。 |
| 主要原理 | (1)市场平均价格指数可以解释和反映市场的大部分行为。 (2)市场波动具有某种趋势: ①主要趋势——持续1年或1年以上的趋势,看起来像大潮。 ②次要趋势——持续3周~3个月的趋势,看起来像波浪,是对主要趋势的调整。 ③短暂趋势——持续时间不超过3周,看起来像波纹,其波动幅度更小 (3)主要趋势有三个阶段 ①第一个阶段为累积阶段。 ②第二个阶段为上涨阶段。 ③第三个阶段为市场价格达到顶峰后出现的又一个累积期。 |
09-05
2022年9月份的证券从业考试时间马上就要到了,各位考生的备考时间已经不多了,下面是小编为大家准备的2022年证券从业考试证券投资顾问科目重要考点,可供各位考生备考时参考。更多考试相关信息请各位考生继续关注留学吧网站!
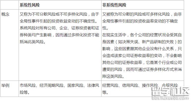
考点一:证券投资顾问业务的主要风险类别

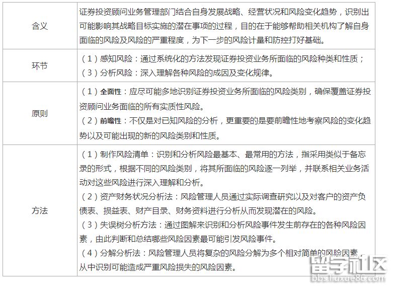
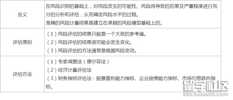
考点二:证券投资顾问业务风险管理流程
1、风险识别

2、风险计量

3、风险监测
(1)监测各种可量化的关键风险指标,以及不可量化的风险因素的变化和发展趋势,确保可以将风险在进一步加大之前识别出来;
(2)报告证券投资业务中面临的所有风险的定性、定量评估结果,以及所采取的风险管理和控制措施的实施质量与效果。
4、风险控制

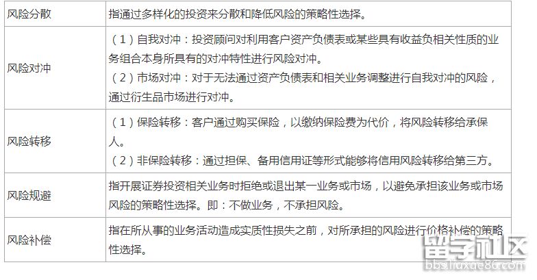
考点三:证券投资顾问业务风险管理的主要策略
1、主要策略

2、策略的选择原则
(1)成本最低原则
(2)效率最高原则
尊敬的领导:
您好!
我很遗憾,最终跟公司说再见居然是以这样的方式,但是我现在因为自己个人的一些原因,是不得不要向您请辞了,希望您能同意。我作为公司的投资顾问,您在我任职期间真的给了我太多的关照和重视了,您真的是一个好老板,给您工作这么久,我非常的荣幸,但是我现在想要离职也是无奈之举,希望您谅解。
首先我作为一个公司的投资顾问,在公司工作的这一年多的时间,给公司带来不少的好处吧,但是这第一点我也是非常的感谢您,因为您非常的相信我的个人能力,无论什么工作都是让我放手去干,不要有任何的顾虑,所以我为公司尽心尽力也不算什么,我认为我对公司所做出的的贡献是远超于您给我的薪资待遇的,但是我没有丝毫怨言,更是会竭尽所能的为公司的发展出力,不为别的,就为了对得起您对我的信任,作为投资顾问,最讨厌的就是拉板经常跟自己唱反调,什么提议都不听的,毫无疑问您是一个好老板,我如今是真的没办法继续留在公司了。
我的大学同学字在他爸爸的资助下,开了一家公司,虽然说现在还在招人起步阶段,但是我也是看过他公司的产品,非常的新颖,非常的有市场前景,我也是被他打电话叫我去他那上班,虽然说我这么跳槽会显得很对不起您,但是我也没办法,我跟他四年的同窗之谊,我们更是一个寝室的,关系更亲密,他在学校的时候就挺照顾我的,现在别人有需要我的地方,我怎么可以坐视不理,所以我的辞职是毫不犹豫的,现在社会上的人才众多,您想再找一个资深的投资顾问并不难,就看您的眼光如何了。我下个月月初是必须要到他公司去报道了,所以还望您尽快的让我离职,我最迟也要在这周的最后一天离职,您趁着这段时间找到新的投资顾问,我也好交接工作,这样才不会影响到公司的工作。
在我临走之际,我也是给公司准备了一份“礼物”,我这段时间一直都在忙一件事,我收集整理了公司的实际资料、财务状况以及公司未来的发展目标和发展方向,专门给公司定制了一套投资方案,我相信这一定能很大程度的帮助到公司,当然投资的方案您需要根据日后公司的实际发展情况再做更改,这我就无能为力了,您只要交给下一个投资顾问就行,都是做这行的,我的这份方案是什么他一看便知,希望您能找到一个更好的投资顾问。
此致
敬礼!
辞职人:xx
20xx年x月x日
本文为出国留学网编辑原创文章,版权归出国留学网所有,未经授权杜绝转载,违者追究法律责任。
...05-25
考试复习的怎么样啦?出国留学网小编为你精心准备了2019年证券从业资格考试证券投资顾问考前冲刺试题3,来试试吧,希望能够帮助到你,更多相关资讯,请关注网站更新。
2019年证券从业资格考试证券投资顾问考前冲刺试题3
1.若一项假设规定显著性水平为a=0.05,下面的表述正确的是( )。
A.接受Ho时的可靠性为95%
B.接受H1时的可靠性为95%
C.Ho为假时被接受的概率为5%
D.H1为真时被拒绝的概率为5%
参考答案:B
参考解析:显著性水平a为第Ⅰ类错误的发生概率。当原假设为真时拒绝原假设,所犯的错误即为第一类错误,即Ho为真时拒绝Ho,接受H1的概率为5%,接受Ho的概率为95%。
2.异常现象更多的时候出现在( )之中。
A.弱式有效市场
B.半强式有效市场
C.强式有效市场
D.有效市场
参考答案:B
3.指数化投资策略是( )的代表。
A.战术性投资策略
B.战略性投资策略
C.被动型投资策略
D.主动型投资策略
参考答案:C
4.反映每股普通股所代表的账面权益的财务指标是( )。
A.净资产倍率
B.每股净收益
C.市盈率
D.每股净资产
参考答案:D
5.证券公司应在每月结束之日起( )个工作日内,向中国证券业协会报送流动性风险监管指标报表。
A.5
B.10
C.15
D.20
参考答案:B
6.按照《证券投资顾问业务暂行规定》的要求,投资顾问通过广播、电视、网络进行咨询与投资顾问业务,应当提前( )个工作日报住所地、媒体所在地证监局备案。
A.5
B.3
C.7
D.2
参考答案:A
参考解析:根据《证券投资顾问业务暂行规定》第二十五条,证券公司、证券投资咨询机构应当提前5个工作日将广告宣传方案和时间安排向公司住所地证监局、媒体所在地证监局报备。
7.根据《证券投资顾问业务暂行规定》,以下对证券公司、证券投资咨询机构提供证券投资顾问服务时收费环节的说法不正确的是( )。
A.证券投资顾问服务费用应当以公司账户收取
B.可以按照服务期限,客户资产规模收取投资顾问服务费用
C.不可以采用差别佣金方式收取证券投资顾问服务费用
D.证券公司、证券投资咨询机构应当按照公平、合理、自愿的原则与客户协商并书面约定收费方式
参考答案:C
参考解析:证券公司、证券投资咨询机构应当按照公平、合理、自愿的原则,与客户协商并书面约定收取证券投资顾问服务费用的安排,可以按照服务期限、客户资产规模收取服务费用,也可以采用差别佣金等其他方式收取服务费用。
8.关于营运能力分析,下列说法正确的是( )。<...
05-25
出国留学网小编为你精心准备了2019年证券从业资格考试证券投资顾问考前冲刺试题2,来试试自己的水平吧,希望能够帮助到你,想知道更多相关资讯,请关注网站更新。
2019年证券从业资格考试证券投资顾问考前冲刺试题2
1.在货币政策传导中,货币政策的操作目标( )。
A.介于货币政策中介目标与最终目标之间
B.是货币政策实施的远期操作目标
C.是货币政策工具操作的远期目标
D.介于货币政策工具与中介目标之间
参考答案:D
2.关于VaR值的计量方法,下列论述正确的是( )。
A.方差—协方差法能预测突发事件的风险
B.方差—协方差法易高估实际的风险值
C.历史模拟法可计量非线性金融工具的风险
D.蒙特卡洛模拟法不需依赖历史数据
参考答案:C
参考解析:A项,方差—协方差法不能预测突发事件的风险;B项,方差—协方差法易低估实际的风险值;D项,蒙特卡洛模拟法需要依赖历史数据,方差—协方差法、历史模拟法也需要依赖历史数据。
3.张女士分期购买一辆汽车,每年年末支付10000元,分5次付清,假设年利率为5%,则该项分期付款相当于现在一次性支付( )元。
A.55265
B.43259
C.43295
D.55256
参考答案:C
4.根据《证券投资顾问业务暂行规定》,以下对证券公司、证券投资咨询机构从事证券投资顾问业务的说法,不正确的是( )。
A.证券公司、证券投资咨询机构从事证券投资顾问业务,应当建立客户回访机制,明确客户回访的程序、内容和要求,并指定专门人员独立实施
B.证券公司、证券投资咨询机构应当向客户提供风险揭示书,并由客户签收确认
C.证券公司、证券投资咨询机构从事证券投资顾问业务,应当建立客户投诉处理机制,及时、妥善处理客户投诉事项
D.证券投资顾问可以通过广播、电视、网络、报刊等公众媒体,作出买入、卖出或者持有具体证券的投资建议
参考答案:D
5.1985年,Shefrin和Statman发现在股票市场上投资者往往对亏损股票存在较强的惜售心理,即继续持有亏损股票,不愿意实现损失,而愿意较早卖出股票以锁定利润,这种现象称为( )。
A.损失厌恶
B.反应不足
C.处置效应
D.反应过度
参考答案:C
6.比较而言,下列行业创新不够活跃的是( )。
A.通讯
B.生物
C.计算机
D.自行车
参考答案:D
7.在圆弧顶或圆弧底的形成过程中,成交量的过程是( )。
A.两头少,中间多
B.两头多,中间少
C.开始多,尾部少
D.开始少,尾部多
参考答案:B
8.下列关于计算VaR的方差—协方差法的说法,正确的是( )。
...
05-25
考试准备得怎么样啦,出国留学网小编为你精心准备了2019年证券从业资格考试证券投资顾问考前冲刺试题1,希望能够帮助到你,想知道更多相关资讯,请关注网站更新。
2019年证券从业资格考试证券投资顾问考前冲刺试题1
1.股票是一种资本证券,它属于( )。
A.实物资本
B.真实资本
C.虚拟资本
D.风险资本
参考答案:C
参考解析:股份公司通过发行股票筹措的资金,是公司用于营运的真实资本。股票独立于真实资本之外,在股票市场上进行着独立的价值运动,是一种虚拟资本。
2.下列系数间关系错误的是( )。
A.复利终值系数=1/复利现值系数
B.复利现值系数=1/年金现值系数
C.年金终值系数=年金现值系数×复利终值系数
D.年金现值系数=年金终值系数×复利现值系数
参考答案:B
参考解析:B项,复利现值系数=1/复利终值系数。
3.从统计量出发,对总体某些特性的“假设”作出拒绝或接受的判断的过程称为( )。
A.参数估计
B.统计推断
C.区间估计
D.假设检验
参考答案:D
4.某金融机构的资产为500亿元,资产加权平均久期为4年;负债为450亿元,负债加权平均久期为3年。根据久期分析法,如果市场利率下降,则其流动性( )。
A.减弱
B.不变
C.无法判断
D.增强
参考答案:D
5.反映财务弹性的指标是( )。
A.全部资产现金回收率
B.现金股利保障倍数
C.现金流动负债比
D.现金到期债务比
参考答案:B
参考解析:反映财务弹性的指标包括资本购置比率、现金股利保障倍数、全部现金流量比率和再投资现金比率。
6. 陈小姐将1万元用于投资某项目,该项目的预期收益率为10%,项目投资期限为3年,每年支付一次利息,假设该投资人将每年获得的利息继续投资,则该投资人三年投资期满将获得的本利和为( )元。
A.13310
B.13000
C.13210
D.13500
参考答案:A
参考解析:根据复利终值的计算公式,可得:FV=PV×(1+r)t=10000×(1+10%)3=13310(元)。
7.吴女士希望8年后购置一套价值200万元的住房,10年后子女高等教育需要消费60万元,20年后需要积累和准备40万元用于退休后的支出。假设投资报酬率为8%,吴女士总共需要为未来的支出准备的资金量是( )万元。
A.300.00
B.174.75
C.144.38
D.124.58
参考答案:C
参考解析:考虑货币的时间价值,吴女士需要为未来准备的资金总量为其3个理财目标所需资金分别折现后的相加额。
投资顾问推荐访问