出国留学网专题频道教师资格考试物理真题及答案栏目,提供与教师资格考试物理真题及答案相关的所有资讯,希望我们所做的能让您感到满意!
03-13
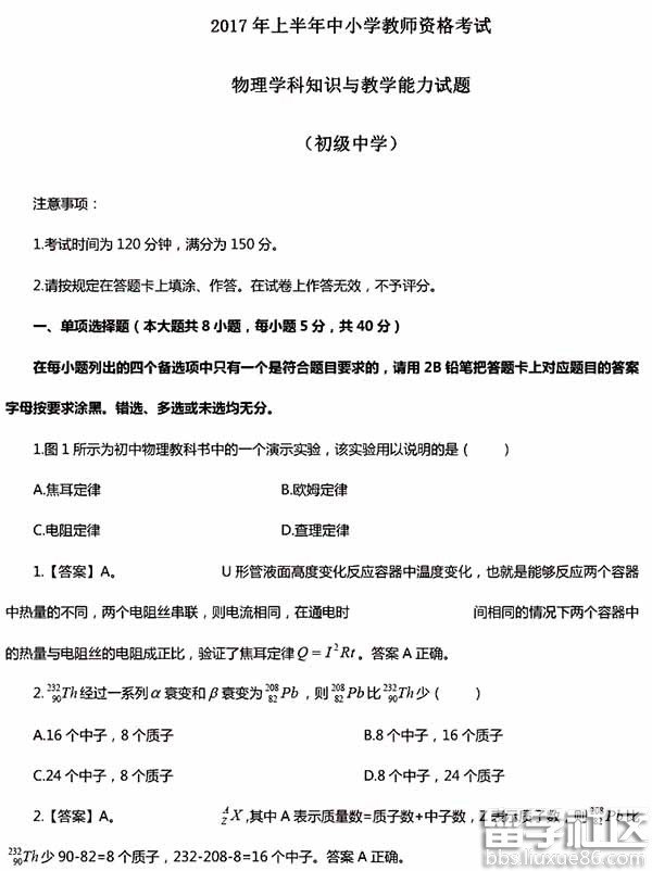
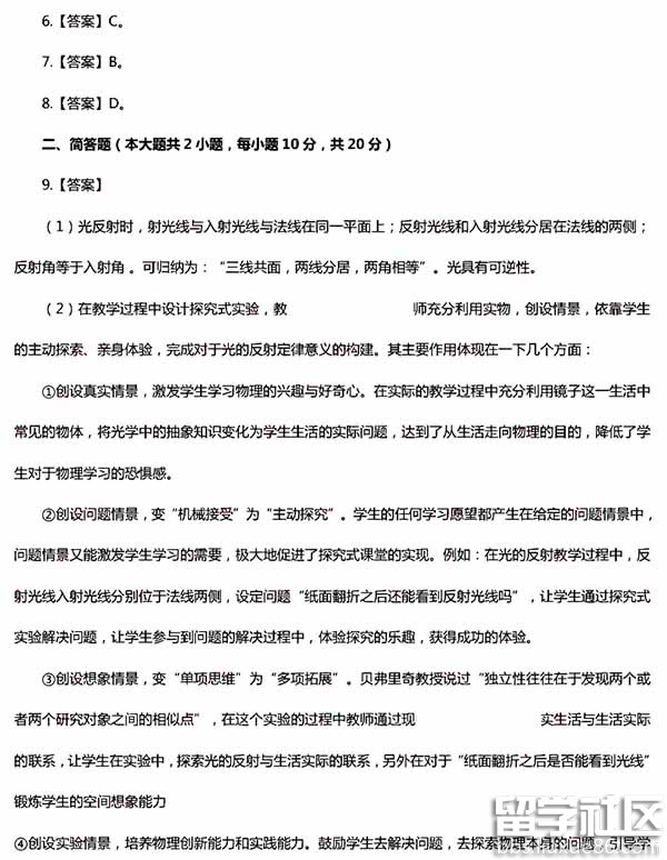
出国留学网教师资格考试栏目为大家整理“2017上半年教师资格考试物理真题及答案”,更多相关资讯请继续关注我们。
教师资格证考试栏目为您推荐:
教师资格证说课稿
教师资格证面试题库
教师资格合格证明有效期限
2017年教师资格考试笔试合格分数线
2017上半年教师资格证成绩查询时间及入口汇总
与教师资格考试物理真题及答案相关的教师资格考试试题及答案
教师资格考试物理真题及答案推荐访问
搜索更多内容
教师资格考试物理真题及答案相关推荐
编辑推荐
热点推荐