出国留学网专题频道教师资格证真题答案栏目,提供与教师资格证真题答案相关的所有资讯,希望我们所做的能让您感到满意!
03-13
2017上半年教师资格证考试在3月11日已经圆满结束,出国留学网教师资格考试栏目为大家整理“2017上半年教师资格证高中音乐真题答案”,希望对考生能有帮助,请继续关注我们网站的更新。







教师资格证考试栏目为您推荐:
03-13
2017上半年教师资格证考试在3月11日已经圆满结束,出国留学网教师资格考试栏目为大家整理“教师资格证2017上半年高中历史真题答案”,希望对考生能有帮助,请继续关注我们网站的更新。







教师资格证考试栏目为您推荐:
03-13
2017上半年教师资格证考试在3月11日已经圆满结束,出国留学网教师资格考试栏目为大家整理“2017上半年教师资格证高中化学真题答案(图片版)”,希望对考生能有帮助,请继续关注我们网站的更新。










教师资格证考试栏目为您推荐:
03-13
2017上半年教师资格证考试在3月11日已经圆满结束,出国留学网教师资格考试栏目为大家整理“2017上半年教师资格证保教知识与能力真题答案解析”,希望对考生能有帮助,请继续关注我们网站的更新。









教师资格证考试栏目为您推荐:
03-11
2017上半年教师资格证考试在3月11日进行,出国留学网教师资格考试栏目为大家整理“教师资格证2017上半年保教知识与能力网友版真题答案”,将会持续为大家公布教师资格考试真题及答案,希望对考生能有帮助,请继续关注我们网站的更新。
1C双手接球
2C遗传对智商
3A自我为中心
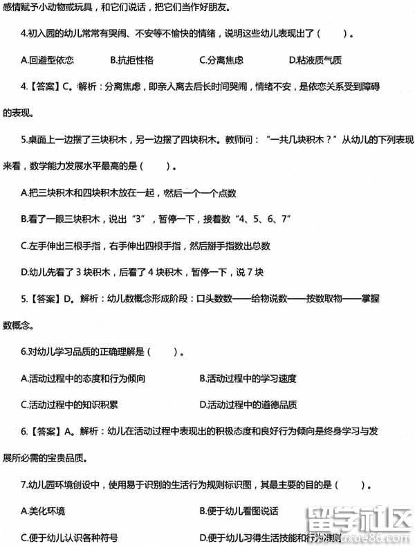
4C分离焦虑
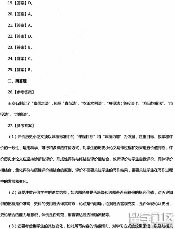
5D幼儿先看
6A活动过程中的态度
7D便于幼儿习得生活
8B先捂一侧鼻孔
9D踩高跷
10A教育以儿童的本能和能力为依据
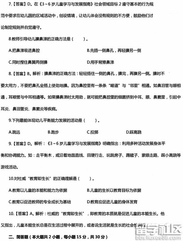
11 答观察是教师必备能力。是把握已有经验,了解发展状况的基本途径1观察是教师了解幼儿的重要手段,是完成保教任务,实现盲目的实施素质教育的先决条件2了解幼儿基本能力和水平,从观察中发现幼儿潜力何需要3丰富幼儿的情感行为,教师可以通过观察及时介入幼儿活动,支持何引导幼儿4有利于从材料中发掘有价值的信息服务幼儿园教育活动
13幼儿社会领域的教育目标是1喜欢参加游戏和各类教育活动,快乐自信参加活动,老师可以饱满的热情在早上迎接幼儿。在户外活动中对幼儿多鼓励。2乐意与人交往,教师可以设计一些互动性强的游戏,在游戏中渗透出友好。3理解行为规则和必要性。一日生活中喝水,上厕所环节要有秩序。4乐于接受任务,努力做力所能及的事。一日生活中鼓励幼儿自己穿衣,穿鞋。5爱父母,老师,同伴等。在活动中渗透情感教育。总之,一日生活中是幼儿生活很重要的一部分。教师要认真设计和实施
14题(1)从以上安全可以看出莉莉和小娟的行为在学习与发展的角度存在着以下特点:1体现幼儿学习的积极性和主动性。因为这个游戏是幼儿自己发起的,自愿参加的,自主支配的游戏。2体现幼儿学习的创造性。这个游戏以幼儿想象为基础,主动地创造性反映社会生活。游戏中幼儿认为2个长头发娃娃不需要睡午觉。3体现幼儿学习中的情感发展。最后幼儿说娃娃们好好睡觉4体现幼儿社会性发展。这个游戏让幼儿体现照顾小朋友睡觉的阿姨角色。综上所述,这个游戏对幼儿学习与发展很有好处(2)在这个游戏中,教师以间接指导为主,游戏后教师应该 1尊重幼儿游戏的兴趣和意愿,2对幼儿游戏表示肯定赞扬2尊重幼儿游戏的氛围和游戏中的想像,探索何表现,创造,比如认为大孩子不用午休小孩子睡小床,用纸盒做床,对幼儿的语言等表示肯定 3教师也可以由旁观者作为直接参与者,启发幼儿2个不能睡觉的娃娃可以做什么,丰富幼儿生活经验,总之要对幼儿游戏进行合理指导
15题
(1)是适宜的,因为幼儿的教学目标是基础之基础,决定着整个教育目标的落实与达成度,幼儿学拼图可以培养幼儿对生活中常见的简单标记感兴趣。为以后的认知、技能、情感打下基础,充分体现幼儿教育整体观,从而更好的促进每个幼儿富有个性的成长。
(2)
游戏点评:
根据《规程》的精神,结合教育理论,根据本班目标选择教育内容,采用多种活动形式组织活动。活动中,幼儿对老师设计的活动感兴趣、玩的很投入。本次活动着利于充分挖掘和利用奶盒来让幼儿积累多方面的经验,并在此基础上创新多种玩法,鼓励幼儿一物多用、妙用和一用到底,促进幼儿各种能力的发展。由此,幼儿的动手动脑能力和团结合作意识也随之大增。
03-11
2017上半年教师资格证考试在3月11日进行,出国留学网教师资格考试栏目为大家整理“2017上半年教师资格小学教育知识与能力网友版网友版真题答案”,将会持续为大家公布教师资格考试真题及答案,希望对考生能有帮助,请继续关注我们网站的更新。
一、选择题:
1.C。教育与政治的关系
2.B。社会分工
3.C。教师
4.D。文学艺术
5.B。高尚的教师职业道德
6.D。观察内容
7.C。用肥皂水
8.C。变通性
9.B。建构主义学习理论
10.A。正强化
11.A。权威阶段
12.C。主义障碍
13.B。布鲁纳
14.D。隐性课程
15.A。只是与技能
16.C。分组教学
17.D。讨论法
18.A。测验评价
19.C。螺旋式
20.B。直观性原则
二,解答题:
21.加德纳认为,智力的内涵是多元的,它由7种相对独立的智力成分所构成。
(1)言语智力;
(2)逻辑——数学智力;
(3)空间智力;
(4)音乐智力;
(5)身体运动智力;
(6)人际智力;
(7)内省智力。
22. (1)所谓个体因素就是指个体的主观能动性.环境和教育对人的身心发展的作用,只是为人的发展提供了可能性或条件性的因素,要使这种可能性的因素变成现实 性的因素,只能通过学生的身心的活动才能实现,因为人不是消极地、被动地接受外部环境的影响,而是通过自身的活动去积极地、能动地反映外部环境的.
(2)个体的主观能动性是其身心发展的动力
①只有外部环境的客观要求转化为个体自身的需要,才能发挥环境和教育的影响.
②个体身心发展的特点、广度和深度,主要取决于其自身的主观能动性的高低.
③在个体的发展过程中,人不仅能反映客观环境,而且也能改造客观环境以促进自身的发展.
(3)人的主观能动性是通过人的活动表现出来的.离开人的活动,遗传素质、环境和教育所赋予的一切发展条件,都不可能成为人的发展的现实.所以,从个人 发展的各种可能变为现实这一意义上说,人的身心发展是通过活动来实现的,个体的活动是个体发展的决定性因素.23.(1)了解和研究班级群体的主要内 容:①班级成员的基本构成;②班级群体的学业状况;③班级群体的发展状况;④班级日常行为表现。
(2)了解和研究班级个体的主要内容:①学生的基本情况;②学生的社会关系;③学生的学业和品德状况;④学生的品德形成与社会性发展状况。
23主要内容:了解和研究学生的个体;了解和研究学生群体;了解和研究学生的学习生活环境。
(2>方法:通过阅读学生的有关材料来了解学生;通过对学生本人或知情者的调查访问;在自然条件...
03-11
2017上半年教师资格证考试在3月11日进行,出国留学网教师资格考试栏目为大家整理“2017上半年小学教师资格证综合素质真题答案解析”,将会持续为大家公布教师资格考试真题及答案,希望对考生能有帮助,请继续关注我们网站的更新。



教师资格证考试栏目为您推荐:
...03-11
2017上半年教师资格证考试在3月11日进行,出国留学网教师资格考试栏目为大家整理“教师资格证2017上半年中学综合素质网友版真题答案”,将会持续为大家公布教师资格考试真题及答案,希望对考生能有帮助,请继续关注我们网站的更新。
2017年上半年教师资格证考试《中学综合素质》真题答案(网友版)
选择题:
1.C。错误,不利于教育
2.B。刘老师的做法得当
3.D。错误,不利于全面发展
4.A。良好的教学研究能力
5.B。课程标准向农村倾斜
6.A。教育行政机关
7.A。给予孙某行政处分
8.C。不合法,不得让不满16周岁
9.C。不合法,侵犯了受教育权
10.B。公安机关
11.D。王某的监护人
12.不合法,没有罚款的权利
13.B。主动指导
14.D。工作武断
15.D。不正确,违背了探索创新
16.A。鼓励学习能力强
17.B。望梅止渴
18.D。葡萄牙
19.A。凯库勒
20.D。防腐剂
21.C。柳宗元
22.C。悼良会之永绝兮
23.C。临安
24.C。谥号
25.A。德国
26.A。将满足条件的记录显示,删除不满足条件数据
27.A。只限定模板类型
28.D。北京市
29.A。7+6+4
30.李老师的教育行为符合素质教育观,是正确的。1)素质教育观要求教育要促进学生的全面发展,李老师作为一名美术老师不仅注重学生美术能力的提高,同时注重培养学生全面的能力。2)素质教育观要求促进学生创新精神和实践能力的培养,李老师注重学生创新能力的提高,让学生将废旧衣服改造,节约了材料的同时培养了学生的创新精神和实践能力。3)教育观要求促进学生活泼生动和健康的发展,李老师对学生进行视觉教学听音乐作画,促进了学生主动积极的学习。4)素质教育观着眼于学生的持续发展,李老师的教学行为对促进学生可持续发展具有十分重要的意义。
31.从教师职业道德角度看,杨老师教育行为是正确的,1)教师职业道德要求教师要关爱学生,杨老师关爱学生的行为略有不同,他采取对比的教师方式,让学生变得更加安静,体现了教师对学生的关爱。2)教师职业道德要求教师要爱岗敬业,杨老师作为一名班主任能主动督促学生学习,体现了对教师职业的热爱。3)教师职业道德要求教师要教书育人,杨老师只是安静的看书,仅让杂乱的学生变得安静,采用特殊的方式做到教书育人。4)教师职业道德要求教师要为人师表,杨老师通过自己的学习明白教育的意义,又通过自己的示范让学生真正学习,采用动静对比为学生做出良好的榜样。
32.1)认同是指在观念上的理解与认同,在思想上的契合,作者可以通过写作使读者产生共鸣,读者通过阅读理解作者的思想与观念,两者间相互认同,相互契合。2)开发的写作是指同时具备了过去、现实和未来开创性视野的写作,其中古代的写作,作者只能对未来的...
03-11
2017上半年教师资格证考试在3月11日进行,出国留学网教师资格考试栏目为大家整理“2017上半年教师资格考试幼儿综合素质网友版真题答案”,将会持续为大家公布教师资格考试真题及答案,希望对考生能有帮助,请继续关注我们网站的更新。
2017年上半年教师资格证考试《幼儿综合素质》真题答案(网友版)
单选题:
1.D。培养幼儿初步
2.C。恰当,教师应当关注每个幼儿的自尊心
3.B。趣味性
4.A。环境创投
5.C。不合法侵犯隐私权
6.D。确定收费标准
7.A。幼儿园
8.A。正确给教学造成损失
9.B。以动为主幼儿
10.C。照相馆经过
11.B。社会保护
12.D。到2020年
13.C。不合理,表明他缺乏心理调适能力
14.引导其他
15.D。维护了比赛
16.D。侮辱了
17.D。古埃及
18.C。阿拉伯的商人
19.C。动脉是将血液输送心室的血管
20.C。(四张图里嘴最尖的那张)
21.A。玻璃
22.D。音阶
23.D。影像呈现的形式不同
24.A。南华真经
25.黑猫警长
26.B。项目符号只能是
27.D。幻灯片
28.C。6
29.D。要想被别人理解,就得去理解别人
30.(1)姜老师并没有因为迪迪往滑梯上乱吐而贸然评判他,而是利用这个契机,成为幼儿学习活动中的支持者和领导者,由此可见,在教育观念方面,姜老师注意倾听,理解,观察幼儿发现幼儿对唾沫下滑感兴趣
(2)姜老师是幼儿学习活动中的平等活动作者,从幼儿感兴趣的内容来与幼儿进行交往,与幼儿一起探讨唾沫为什么下滑
(3)姜老师是幼儿学习活动中心的领导者何支持者,姜老师让迪迪认识乱吐的不对,最后小朋友认识到自己的错误
教师资格证考试栏目为您推荐:
教师资格证真题答案推荐访问