出国留学网专题频道杭州中考考试说明栏目,提供与杭州中考考试说明相关的所有资讯,希望我们所做的能让您感到满意!
出国留学网杭州中考频道的小编会及时为广大考生提供2017年杭州中考考试说明汇总,希望对大家有所帮助。
| 2017年杭州中考考试说明汇总 | |
| 1 | 2017杭州中考考试说明:科学 |
| 2 | 2017杭州中考语文考试说明 |
出国留学网杭州中考频道的小编会及时为广大考生提供2017杭州中考考试说明:科学,希望对大家有所帮助。
2017杭州中考考试说明:科学
2017年杭州中考考试说明已经发布,2017年杭州中考科学考试说明解读及备考建议,针对性解读考试变化以及提出2017杭州中考科学备考建议,供广大考生和家长学习。
一、总体情况
2017中考科学最主要的变化就是总分由180分变成了160分。2017年科学课程《中考说明》与2016年相比,在考试范围和要求、考试形式上没有改变,依然是:生命科学24%+5%;物质科学70%+5%;地球、宇宙和空间科学3%+2%;(以上内容中涉及科学探究的过程、方法:20%+3%)科学技术与社会3%+2%。其中选择题占37%左右,非选择题占63%左右,卷内包含13%左右较为简单的综合试题。试题难度和16年一样:容易题占70%左右,稍难题占20%左右,较难题占10%左右。总体难度偏简单。
主要的变化是在考试目标上,而考试目标的变化主要体现在考试内容和考试要求上。
二、考试内容及要求
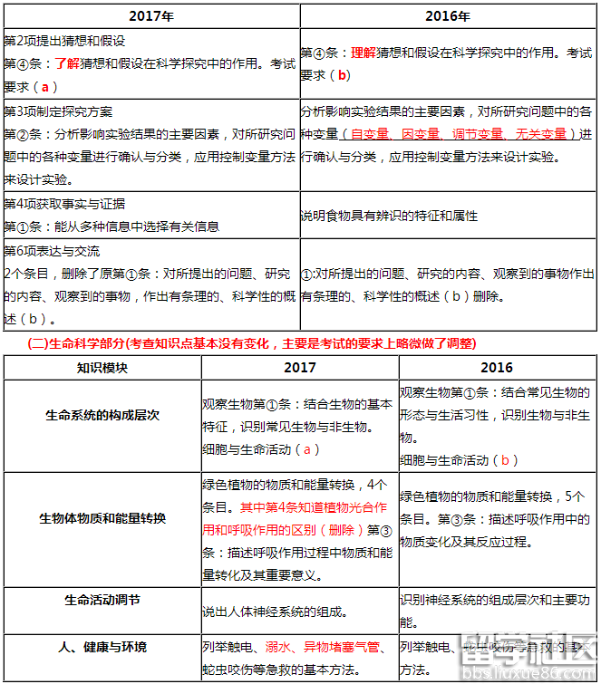
(一)科学探究部分


(四)地球、宇宙和空间科学:考纲要求基本不变。
备考建议:2017科学考纲除了分值的变化比较大以外,考试的要求跟去年相比没有特别明显的变化。从去年考纲和今年考纲对照来看,部分知识点的考试的要求从b变到了a,并不意味着说对这个知识点考试的要求降低了,实际上可能对这个知识点的考查变得更为灵活,对学生来说就是更不好得分了。这就要求同学们在复习的时候,第一,紧扣考纲,所有知识点的复习都应该围绕考纲来进行,放弃一些特别偏的,不在考纲要求范围内的知识。第二,关注考纲中有变化的知识点,这些知识点往往就是考试频率比较高的。第三,复习知识点的时候一定要彻底全面,对于那些不熟悉的,模糊的知识点在考纲上标记出来去反复强化。
以下是杭州2017年全部科目的试题发布入口:
| 地区 |
03-25
出国留学网杭州中考频道的小编会及时为广大考生提供2017杭州中考社会思品考试说明,希望对大家有所帮助。
2017杭州中考社会思品考试说明
首先从总体变化来讲:
1.考试范围:新增1处。
《思想品德》部分:新增3个单元内容,删除1处,内容变化1处。《历史与社会》部分:考试内容与要求由2016年的42条变为40条。考点新增3处,表述变化有20处,内容变化2处,合并4处、删除6处。
2.考试要求:删除1处,表述变化2处。
3.试卷结构:新增1处(判断题)。
思想品德
七年级上册第四单元过健康安全的生活
知道青少年身边存在的各种侵害,明确青少年容易受到侵害的原因和加强自我保护的原因;懂得青少年该如何保护自己。(新增)
解读:
此考点的增加是为了教会未成年人在面对生活中的各种侵害时学会保护自己,在备考中应多注重复习自我保护的技巧和方法等相关知识。
八年级上册第三单元我们的朋友遍天下
理解文化的多样性和丰富性,正确对待文化差异;懂得以开放的态度尊重不同的文化,各国文化应相互借鉴、共同繁荣,继承中华民族优秀传统文化,弘扬中华民族精神。(新增)
解读:
近年来我国在对外交流方面取得了辉煌成就,例如:G20峰会的成功举办,里约奥运上的中国元素等。在备考中要加强文化交流方面的学习,注重相关热点积累,做中外友好往来的使者。
八年级下册第四单元我们崇尚公平和正义
1.正确认识公平问题:理解公平与社会稳定和发展的关系。理解公平的差异性(内容变化)和相对性;能正确分析社会生活中公平与不公平现象。
2了解正义的内涵及表现二理解社会发展需要正义,正义与公平的关明确维护正义的要知道有正义感的行为要求。(删除)
解读:
1.公平考点中由社会性变为差异性变化是说明在社会生活中还存在不公平现象,元元认为:在备考中应多关注社会生活中还存在的不公平现象,及其国家采取的措施。
2.正义考点删除,在备考中不必作为重点考点复习。
九年级全册第四单元满怀希望迎接明天
1.知道我国各族人民的共同理想,了解全面建成小康社会和构建社会主义和谐社会的奋斗目标,知道艰苦奋斗、开拓创新在实现该目标中起到的作用。(新增)
解读:
此考点的增加是为了让学生了解全面建成小康社会、构建社会主义和谐社会的奋斗目标知道我国在全面建成小康社会中所做出的具体规划,在备考中应将此考点与热点结合复习,弘扬艰苦奋斗、开拓创新的精神,自觉投身社会主义现代化建设。
历史与社会
2017年大纲要求是:
1.运用地图说出七大洲、四大洋的名称分布。并能按照面积大小排序(表述变化、顺序调整。
2016年大纲要求是:
2.在图上掌握七大洲、四大洋,描述它们的分布情况,并能按照面积大小排序。
解读:
本考点2017年要求“运用”,较去年难度增大,...
杭州中考考试说明推荐访问