出国留学网专题频道江苏高考历史栏目,提供与江苏高考历史相关的所有资讯,希望我们所做的能让您感到满意!
十二年的寒窗苦读,期盼能够金榜题名。出国留学网小编为大家提供2019江苏高考历史真题及答案(图片版),一起来看看吧!
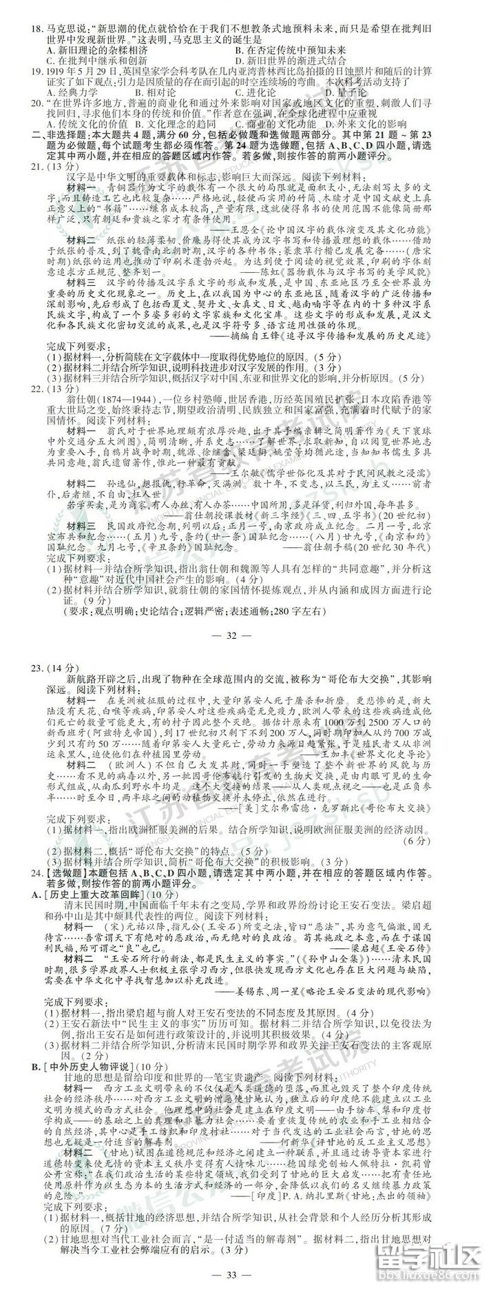
2019江苏高考历史真题及答案(图片版)




小编精心为您推荐:
01-30
高考各科真题及答案已经陆续公布,出国留学网高考频道为大家提供2018江苏高考历史试卷及答案,希望能帮助大家顺利估分。更多高考分数线、高考成绩查询、高考志愿填报、高考录取查询信息等信息请关注我们网站的更新!
2018江苏高考历史试卷及答案



小编精心为您推荐:
高考结束后,大家迫切的想知道高考答案,出国留学网高考频道第一时间为您提供2018江苏高考历史真题及答案,希望给大家提供帮助!更多高考分数线、高考成绩查询、高考志愿填报、高考录取查询信息等信息请关注我们网站的更新!
2018江苏高考历史真题及答案



小编精心为您推荐:
高考是人生的一大考试,成败与否,心态最为重要。希望大家能保持一颗平常的心态,积极迎战!请大家谨记,为理想奋斗的宝贵过程其意义远远大于未知的结果。出国留学网高考频道会及时为广大考生提供2018江苏高考历史答案已公布,更多高考分数线、高考成绩查询、高考志愿填报、高考录取查询信息等信息请关注我们网站的更新!
2018江苏高考历史答案已公布



小编精心为您推荐:
06-08
愿全国所有的考生都能以平常的心态参加高考,发挥自己的水平,考上理想的学校。本文《2017年江苏高考历史真题及答案(文字版)》由高考栏目提供,出国留学网祝你成功!
2017年江苏高考历史真题及答案(文字版)
注意事项:
1. 本试卷分第Ⅰ卷(选择题)和第Ⅱ卷(非选择题)两部分。答卷前,考生务必将自己的姓名、准考证号填写在答题卡上。
2. 回答第Ⅰ卷时,选出每小题答案后,用铅笔把答题卡上对应题目的答案标号涂黑。如需改动,用橡皮擦干净后,再选涂其他答案标号。学科.网写在本试卷上无效。
3. 回答第Ⅱ卷时,将答案写在答题卡上。写在本试卷上无效。
4. 考试结束后,将本试卷和答题卡一并交回。
第Ⅰ卷
一、选择题:本大题共20题,每题3分,共计60分。在每小题列出的四个选项中,只有一项最符合题目要求。
1.《国语》讲“祀,国之大节”。有学者认为,青铜器在商周时期被视为“政治的权力”。可推断,商周时期青铜器主要用作
A.农具 B.礼器 C.食具 D.货币
2.公元前113年,汉武帝下令禁止郡国和民间私铸钱币,指定专门官吏负责铸造五铢钱,作为法定货币。这一举措
A.有利于加强中央集权 B.首次实现了国家统一
C.加重了百姓赋税负担 D.空前强化了君主专制
3.唐初,三省长官都是宰相,后来发生了两种变化:一是皇帝选拔中级官吏出任宰相;二是执掌行政职能的尚书省地位下降,与决策职能相关联的中书省、门下省地位上升。这表明
A.三省六部制基本上已被废除 B.政府的行政效率极大提高
C.君权与相权的关系有所调整 D.中书省、门下省决策权扩大
4.孔子主张“克己复礼”“为仁由己”。朱熹对“克己”作如下解释:“克”意为“胜”,“己”指的是“身之私欲”。这种解释
A.将人性置于天理之上 B.以满足个人欲望为目标
C.完全曲解孔子的本意 D.与孔子本意不完全一致
5.中国画注重写意传神,追求“得意忘形”,或者说注重用画面传达主观情致与神韵,并不拘泥于客观景物和人物的逼真摹写。这种特点可概括为
A.天人合一 B.诗画合一 C.情景合一 D.知行合一
6.鸦片战争后,两江总督耆英说,“良民与莠民亦成水火……民已焦头烂额,官犹诩诩自得,扬言……民情柔懦,安得闹事”,更“欺压良善,自命为能员”,“此实不能御寇之由”。耆英认为鸦片战争失败的主要原因是
A.贫富不均 B.莠民作乱 C.民性懦弱 D.吏治败坏
7.《万国公报》对近代中国知识分子产生了较大影响。有学者统计了其中发表的相关文章,如下表:
由此推断
A.《万国公报》是中国人最早创办的报刊 B.晚清知识分子通过报刊实现了言论自由
C.知识界的宣传呼吁迫使清政府革除陋习 D.随社会发展知识界对妇女问题渐趋重视
8.1922年9月,中共机关刊物《向导》发文指出,在军阀割据的现状下,战乱是不可避免的,只有建立“统一全国的中央政府,然后国内和平才能够实现”。这表明,“打倒军阀”正在成为
A....
06-08
书山有路勤为径、学海无涯苦作舟;海到无边天作岸、山登绝顶我为峰。出国留学网高考频道第一时间整理出《2016年江苏高考历史真题及答案解析(图片版)》,希望对你有帮助。
2016年江苏高考历史真题及答案解析(图片版)


小编精心为您推荐:
出国留学高考网为大家提供2018年江苏高考历史大纲修订内容,更多高考资讯请关注我们网站的更新!
2018年江苏高考历史大纲修订内容
历史
1.“考核目标与要求”的表述,参照教育部考试大纲进行调整,更加准确和清晰。
2.个别考试内容进行调整。必考内容有几处表述作了微调,例如将“汉武帝确立儒学独尊地位的措施”改为“汉代儒学成为正统思想”,将“京剧等剧种的产生与发展”改为“京剧等剧种的产生、发展与艺术成就”。选考内容“中外历史人物评说”部分,删除“亚里士多德”,将“李时珍”替换为“詹天佑”。
3.典型题示例有所更新。新增的3道江苏卷试题和1道全国卷试题,其考查内容与时代契合度更高,试题形式更为新颖,试题难度和区分度也更为理想。
2019年江苏省高考考查科目调整内容根据普通高等学校招生全国统一考试大纲,结合我省实际情况,从2019年起,江苏省高考语文、数学、物理三个科目的考试内容将作相应的调整。
1.语文
论述类文本和实用类文本均作为必考内容。
2.数学
删去“几何证明选讲”,其余3个选考模块不变,由“4选2”改为“3选2”。
3.物理
原选考“3-5”列为必考,其余2个选考模块不变,由“3选2”改为“2选1”。
由考试内容调整引起的试卷结构调整,将会提前告知。
小编精心为您推荐:
06-10
高考开始啦!!各位考生,别紧张!!出国留学网给大家带来福音!!在这个炎炎夏日,给考生和家长们送来徐徐凉风!!在六月这个忧伤的时期,给大家甜蜜的祝福!!愿考生金榜题名!那么下面是高考相关资讯,请大家参考。
江苏高考历史2017年真题及答案(完整版)





猜你喜欢:
| 2017年高考热点 | |
06-10
眼泪不是我们的答案,拼搏才是我们的选择。下面是小编为大家准备的“[江苏高考历史2017年真题及答案(图片版)]”,更多高考资讯请关注出国留学网高考栏目!
江苏高考历史2017年真题及答案(完整版)





猜你喜欢:
| 2017年高考热点 | |
| 2017年全国各省高考成绩查询入口汇总 | |
江苏高考历史推荐访问