出国留学网专题频道注册会计师会计大纲变化内容栏目,提供与注册会计师会计大纲变化内容相关的所有资讯,希望我们所做的能让您感到满意!
03-25
想报考2017年注册会计师考试的朋友们,出国留学网注册会计师考试栏目为大家整理“2017年注册会计师会计考试大纲变化内容”,希望对大家能有帮助!
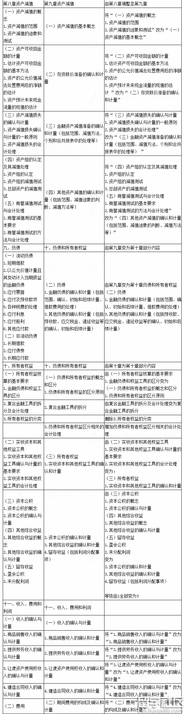
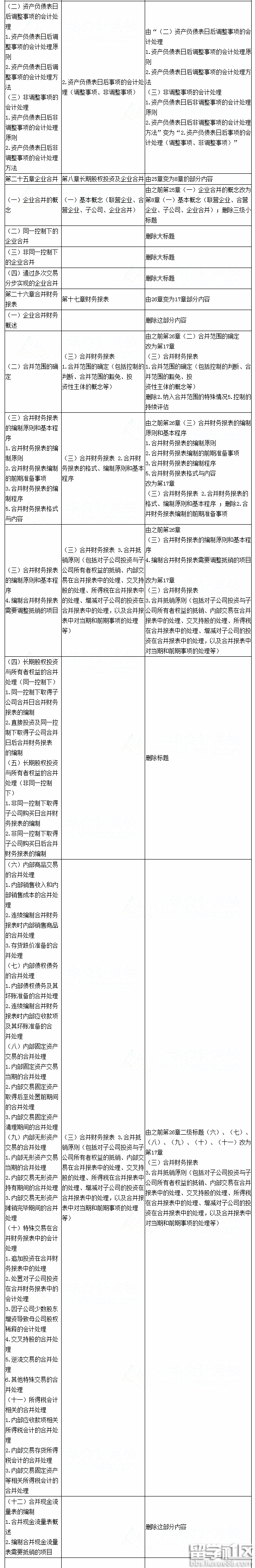
2017年注册会计师考试大纲已经公布,2017年大纲对之前2016年大纲注会会计28章内容重新整合、调整为18部分,主要变化内容如下:
1.删除“政府补助”的内容
2.将“长期股权投资及合营安排”、“企业合并”整合“长期股权投资及企业合并”
3.将“负债”、“所有者权益”、“职工薪酬”、“或有事项”、“股份支付”、“借款费用”整合为“负债和所有者权益 ”
4.“金融资产”整体重新表述
5.“财务报告”“资产负债表日后事项”、“合并财务报表”、“每股收益”整合为“财务报表”
6.部分知识点的能力等级调整为3(综合运用能力)
详细变化内容对比:






注册会计师考试频道推荐:
注册会计师会计大纲变化内容推荐访问