出国留学网专题频道注册会计师审计常考点栏目,提供与注册会计师审计常考点相关的所有资讯,希望我们所做的能让您感到满意!
05-02
小伙伴们想参加2017年注册会计师考试吗?出国留学网注册会计师考试频道为您整理“2017注会师审计考试重要出题点预测”,希望考友们都能顺利通过注册会计师考试!
(1)注册会计师审计方法(或审计模式)变化(第一章第二节,新增内容,教材P7)
(2)注册会计师业务范围(第二章第二节,修订内容,教材P12-15) (3)职业道德规范(第三章第三节,教材P45-56)
(4)注册会计师对被审计单位会计报表的错误、舞弊的审计责任、注册会计师对被审计单位违反法规规范行为的审计责任(第四章第一节,教材P61、P62-64)
(5)中国注册会计师的法律责任具体规定(第四章第一节,修订内容,教材P69-70)
(6)表5-1,表5-2(第五章第二节,教材P78、P80)
(7)注册会计师判断审计证据充分性、适当性应考虑的因素(第六章第一节,教材P89-92)
(8)表6-2,图6-1(第六章第一节,教材P94、P96)
(9)审计工作底稿的三级复核(第三章第二节,教材P102)
(10)计划审计工作的八大步骤(第七章第一节,教材P109)
(11)重要性概念、重要性原则运用(编制审计计划时对重要性的评估和评价审计结果时对重要性的考虑)(第七章第二节,教材116-123,第十五章第一节,教材P341)
(12)表7-4,表7-5(第七章第三节,教材P124、P127)
表7-4,注意规律很好记:IR,CR,(评估的)DR(可接受的)必是两高对一低(最低),两低对一高(最高),两中对一中(中等),另外就是(较)高中(较)低三种性质必须齐全,如一个高一个中另一个必然是较低,一个高一个低另一个必然是中.
表7-5,先把表格改一下,把资产负债表日前叫做期中,相应地资产负债表日叫期末,日后叫期后,先记住中间那一行,然后第一行就是中间那一行的前半部分,最后一行就是中间那行的后半部分。如中间那一行是中—分析、交易、余额—期中、期末、期后,所以第一行就是前半部分,高—分析、交易—期? (13)图7-1(第七章第四节,教材P128)
(14)控制程序(第八章第一节,教材P134-137)
(15)图8-2,图8-3(第八章第三节,教材P143、P144)
(16)审计风险模型分析(第七章第三节,教材P124和第八章第四节教材P150)
(17)图9-1、表9-1、表9-2(第九章第一节,教材P157、P158、P159)
(18)属性抽样的三种方法和变量抽样的三种方法(教材P164-168、P169-172)
(19)“内部控制目标—关键内部控制点—CPA常用控制测试—CPA常用实质性测试”:表10-2、表11-1、表12-1和12-2、表13-1和13-2、表14-1(教材P179、P210、P235-236、P261-263、P294)
(20)内部控制规范:①销售与收款业务内部控制规范(教材P181-183); ②采购与付款内部控制规范(教材P212-213)③工程项目内部控制规范(教材P215-216)④对外投资内部控制规范(教材P265-266)⑤货币资金内部控制规范(教材P294-296)
03-14
出国留学网注册会计师考试栏目为大家分享“注册会计师2017年审计常考点:采购与付款循环”,希望对大家能有帮助。想了解更多关于注册会计师考试的讯息,请继续关注我们网站的更新。
采购与付款循环涉及的主要业务活动
【内容导航】
采购与付款循环涉及的主要业务活动
【考频分析】
考频:★★★
复习程度:理解掌握本考点。本考点通常是客观题和简答题、综合题的命题点。
【高频考点】采购与付款循环涉及的主要业务活动

03-14
出国留学网注册会计师考试栏目为大家分享“注册会计师2017年审计常考点:登记入账的销售交易”,希望对大家能有帮助。想了解更多关于注册会计师考试的讯息,请继续关注我们网站的更新。
登记入账的销售交易是真实的
【内容导航】
登记入账的销售交易是真实的
【考频分析】
考频:★★★★
复习程度:重点理解掌握本考点。
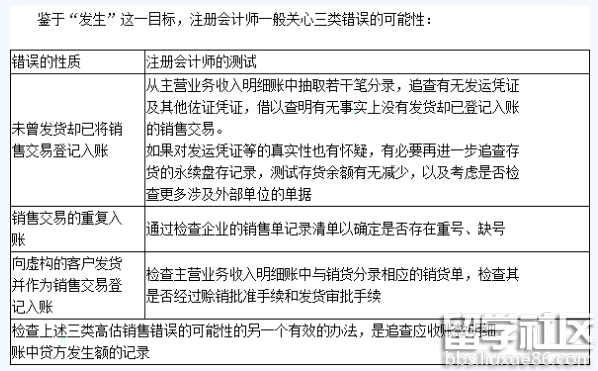
【高频考点】登记入账的销售交易是真实的(“发生”目标)

02-28
出国留学网注册会计师考试栏目为大家分享“注册会计师2017年审计常考点:了解被审计单位”,希望对大家能有帮助。想了解更多关于注册会计师考试的讯息,请继续关注我们网站的更新。
了解被审计单位及其环境
注册会计师应当从下列方面了解被审计单位及其环境:
(1)相关行业状况、法律环境与监管环境以及其他外部因素;
(2)被审计单位的性质;
(3)被审计单位对会计政策的选择和运用;
(4)被审计单位的目标、战略以及导致重大错报风险的相关经营风险;
(5)对被审计单位财务业绩的衡量和评价;
(6)被审计单位的内部控制。
注册会计师考试频道推荐: ...注册会计师审计常考点推荐访问