出国留学网专题频道泰州中考栏目,提供与泰州中考相关的所有资讯,希望我们所做的能让您感到满意!
07-27
中考分数线部分地区已经出来了,下面由出国留学网小编为你精心准备了“2020年江苏泰州中考录取分数线【通知】”,持续关注本站将可以持续获取更多的考试资讯!
2020年江苏泰州中考录取分数线【通知】
一、2020年江苏泰州中考各市普通高中录取控制线公布

二、2020年江苏泰州中考四星级普通高中录取分数线公布

三、2020年江苏泰州中考五年制高职录取控制线公布

推荐阅读:
06-25
十年的寒窗苦读只为今朝的结果,中考分数可以查询了,下面由出国留学网小编为你精心准备了“2019年江苏泰州中考成绩查询入口”,持续关注本站将可以持续获取中考资讯!
2019年江苏泰州中考成绩查询入口
2019年江苏泰州中考成绩查询入口将于6月26日开通,请在规定时间内进行查分,具体详情如下:
2019年江苏泰州中考成绩查询入口将于6月26日开通,考生可直接登录泰州市教育局(http://jyj.taizhou.gov.cn/)或点击链接自行查分,另外,录取信息整理如下:
1.录取工作坚持“公平、公正、公开、择优”的原则,由市教育局统一组织,根据文化考试成绩、综合素质评定结果、学业水平测试等级和填报志愿择优录取。
2.录取时间为:2019年6月27日至7月3日。
3.报考普通高中、中职本科“3+4”、中职专科“3+3”和五年制高职的考生,地理、生物等级须达C级及以上;综合素质评价中的“道德品质与公民素养”和“交流与合作能力”两项均须达合格,其他各项须达C级及以上(师范类其他各项须达B级及以上)。报考体育特长生的考生,在录取时与特长相对应的综合素质评定的项目须达A级。报考艺术特长生的考生,艺术素质过程评价必须达A级;艺术素质过程评价为D级的考生不能录取四普通高中。
4.录取共分4个批次。提前批次包括江苏省泰州中学创新人才班、体育艺术特长生和普通高中国际班;第一批次包括四普通高中和中职本科“3+4”;第二批次包括三普通高中、师范学前教育专业、二普通高中、五年制高职和中职专科“3+3”;第三批次包括普通中专、中等职业学校和技工院校。
5.录取加分政策按《市教育局关于印发2019年泰州市高中阶段学校招生加分办法的通知》(泰教基〔2019〕16号)执行。
6.录取工作按录取批次顺序进行,根据招生计划、考生志愿和考试成绩,分别划定各地普通高中录取控制线和每批次学校的投档控制线。在同批次学校投档控制线上,按平行志愿的投档原则,以1:1的比例向招生学校投档。
7.报考中职“3+4”分段培养项目的考生中考成绩须达到泰州市四普通高中录取最低分数线。报考中职“3+3”分段培养项目的考生中考成绩须达到泰州市三普通高中录取最低分数线。
8.普通高中平行志愿投档结束后,未完成招生计划的学校在中考成绩达普通高中录取控制线、未被普通高中录取的考生中征求志愿。
9.中等职业学校和技工院校未完成的招生计划,由招生学校自主登记符合条件且未被其他学校录取的考生,在规定时间内到市教育局办理录取手续。
10.报名参加江苏省泰州中学创新人才班选拔被录取的考生,不再参加其他批次的录取。具体招生办法由江苏省泰州中学制订并报市教育局同意后实施。
11.体育艺术特长生未在提前批次录取的,...
10-13
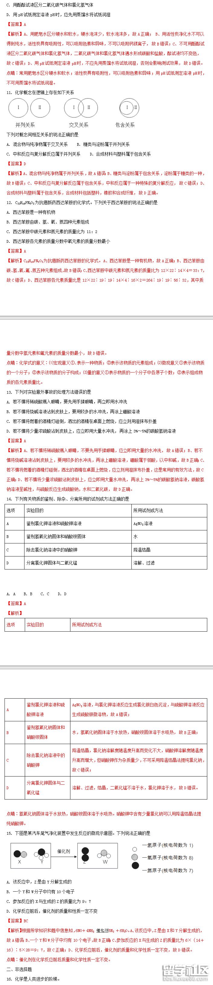
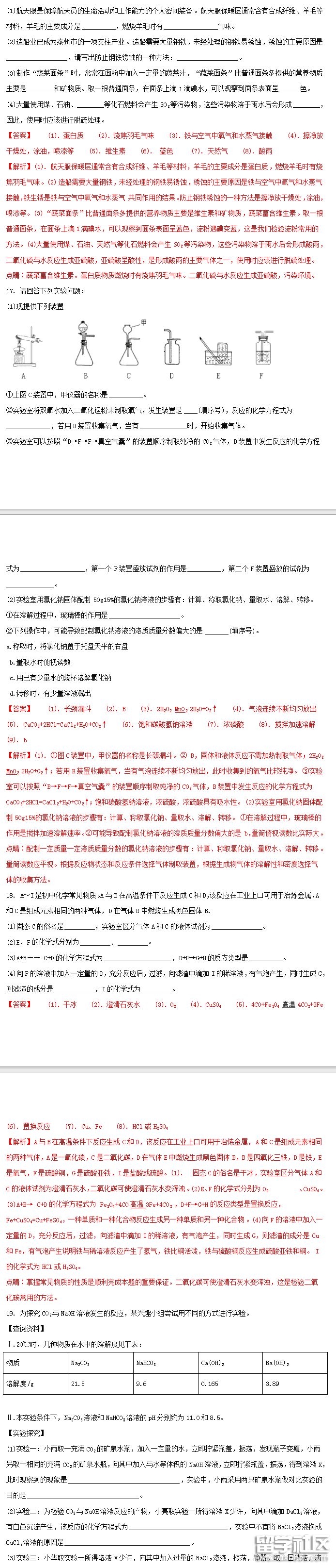
本网站祝你中考拿高分,鲤鱼跳龙门!中考栏目会及时为广大中考考生提供《2018年江苏泰州中考化学真题及答案》,大家可按Ctrl+D收藏本网站!更多中考资讯请关注我们网站的内容更新!





推荐阅读:
10-13
本网站中考栏目第一时间为您提供《2018年江苏泰州中考化学试题及答案》,望广大学子及家长能密切关注本页面,欢迎大家按Ctrl+D进行收藏!





推荐阅读:
<...
10-13
放松心情,去迎接中考过后的生活吧,本网站中考栏目会及时为广大考生提供《2018年江苏泰州中考化学试卷及答案》,也欢迎大家了解更多关于中考的信息!中考栏目与你同在!





推荐阅读:
10-12
中考的重要性不必说,考生应该都很明白,考后小编为您整理了《2018年江苏泰州中考数学真题答案》,详情请关注本网站中考栏目。
2018年江苏泰州中考数学真题答案
1、B2、D3、B4、C5、A6、B7、2






10-12
本网站中考栏目在这里为您带来了《2018年江苏泰州中考数学试题答案》,希望能对广大考生有所帮助。祝大家取得优异的成绩!
2018年江苏泰州中考数学试题答案
1、B2、D3、B4、C5、A6、B7、2






10-12
中考结束时,本网站中考栏目为您带来了《2018年江苏泰州中考数学试卷答案》,希望能帮到您。祝您取得优异的成绩!更多多精彩尽在本网,敬请继续关注!
2018年江苏泰州中考数学试卷答案
1、B2、D3、B4、C5、A6、B7、2






09-19
09-19
泰州中考推荐访问