出国留学网专题频道浙江杭州市高级中学数学试卷及答案栏目,提供与浙江杭州市高级中学数学试卷及答案相关的所有资讯,希望我们所做的能让您感到满意!
03-17
查看历年的高考真题对于2014年高考生来说是比较好的方式,能较好的把握住2014年高考命题的思路和方向,也能检验一下自己对于知识的掌握程度。出国留学网高考频道特为您提供了浙江杭州市高级中学数学试卷及答案2007,希望祝您打好2014年高考战!
03-17
高中教学工作任务中,数学教学在于培养学生的创新精神,运用数学的意识和能力。以下是出国留学网为您准备的”高级中学数学教师工作计划“,供您参考,希望对您有帮助。
高级中学数学教师工作计划
一、指导思想
准确把握《xx大纲》和《xx大纲》的各项基本要求,立足于基础知识和基本技能的教学,注重渗透数学思想和方法。立足学生的实际,不断研究数学教学,改进教法,指导学法,奠定立足社会所需要的必备的基础知识、基本技能和基本能力,着力于培养学生的创新精神,运用数学的意识和能力,奠定他们终身学习的基础。
二、学生基本情况分析
1、基本情况:高二xx班和高二xx班。这两个班的学生对数学学习各不相同。其中,高二xx班为理科班数学学习兴趣较为浓厚。我觉得对于象我们地方性学校来说,这个班的数学成绩以及整体水平情况还算可以。分析原因:这个班的学生学习气氛浓厚,有良好的班风学风,有你追我干的竞争精神,同时有一批思维相当灵活的学生。
而高二xx班是艺术班数学学习较为一般,有些学生自觉性差,自我控制能力弱,因此在教学中需时时提醒学生,培养其自觉性;有些学生对自己学习数学的信心不足,学习积极性和主动性不够,学习上只满足完成老师,同时,所学的数学基础知识薄弱,基本概念模糊不清,基本方法掌握得不够扎实,灵活运用知识分析问题、解决问题的能力差,只会模仿解决一些简单问题,不能举一反三,题目稍微有点变化就束手无策。
三、教学目标
针对以上问题的出现,在本学期拟订以下目标和措施。其具体目标如下:
1、获得必要的数学基础知识和基本技能,理解基本的数学概念、数学结论的本质,了解概念、结论等产生的背景、应用,体会其中所蕴涵的数学思想和方法,以及它们在后续学习中的作用。通过不同形式的自主学习、探究活动,体验数学发现和创造的历程。
2、提高空间想像、抽象概括、推理论证、运算求解、数据处理等基本能力。
3、提高数学的提出、分析和解决问题的能力,数学表达和交流的能力,发展独立获取数学知识的能力。
4、提高学习数学的兴趣,树立学好数学的信心,形成锲而不舍的钻研精神和科学态度。
梅花香自苦寒来,鳌头喜在汗水中。出国留学网中考频道的小编会及时为广大考生提供2015年杭州中考数学试卷及答案,有需要的考生可以在考题公布后刷新本页面(按ctrl+F5),希望对大家有所帮助。

| 2015杭州数学中考试题及答案发布入口 |
以下是杭州2015年全部科目的试题发布入口:...
06-18
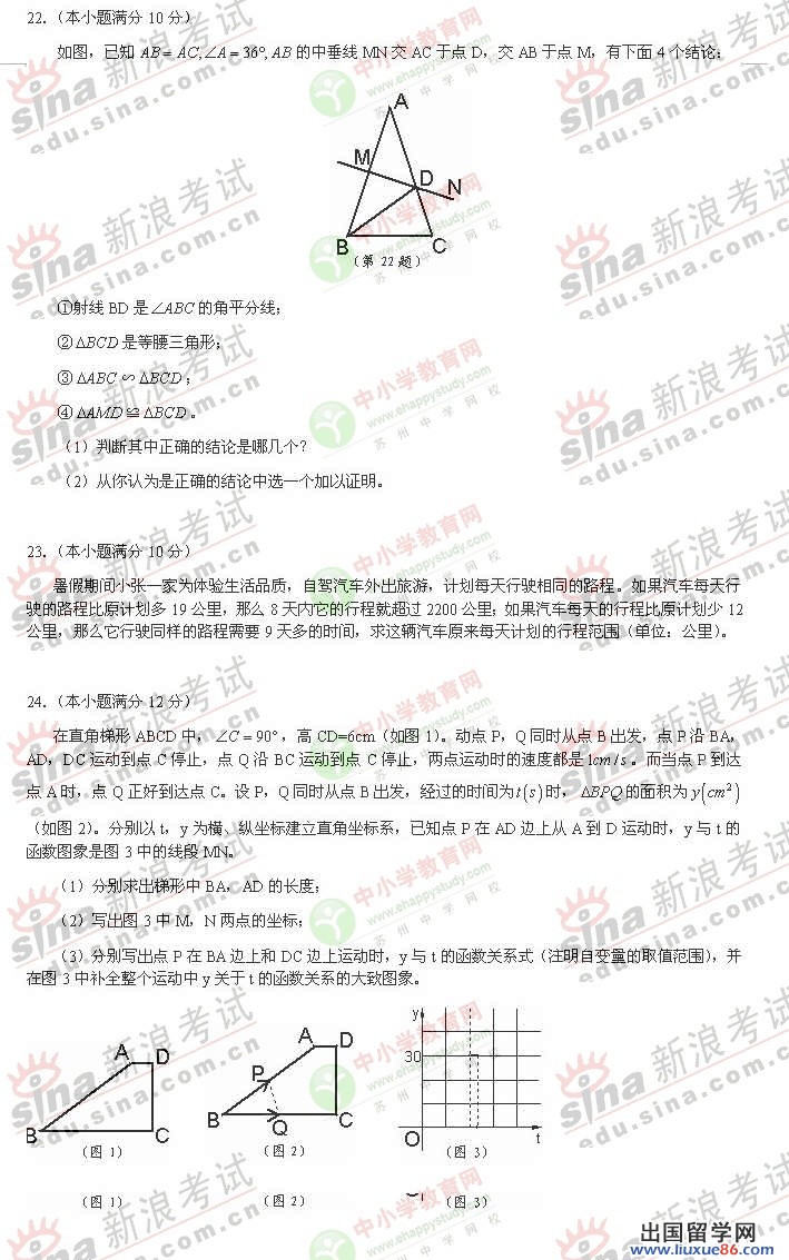
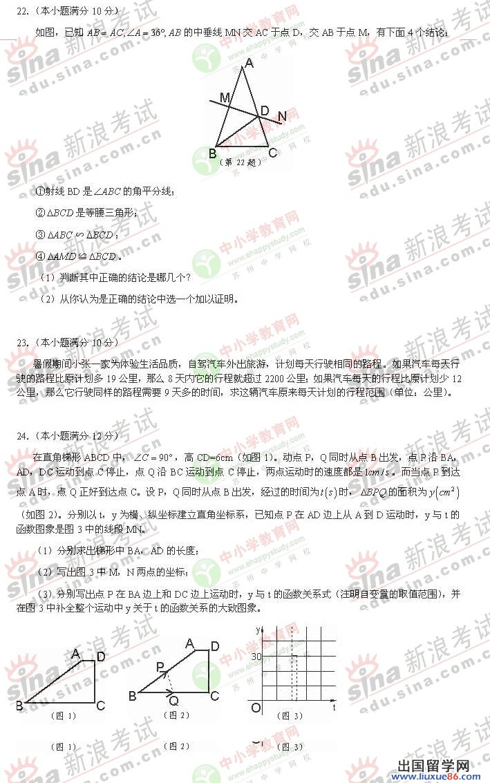
浙江杭州市高级中学数学试卷及答案推荐访问