出国留学网专题频道海南高考体育类专业统考考试评分标准栏目,提供与海南高考体育类专业统考考试评分标准相关的所有资讯,希望我们所做的能让您感到满意!
11-22
2023年海南高考体育专业统考考试时间马上就要到了,相信很多考生都非常关心考试的评分标准,下面是小编整理的“2023年海南高考体育类专业统考考试评分标准”,可供海南的考生们参考。更多考试相关信息请各位考生继续关注本网站。
根据教育部、国家体育总局有关规定和2023年海南省普通高等学校招生体育类专业考试实施办法文件精神,制定本评分标准。
成绩计取以成绩对应的得分计取,若成绩在评分标准的两个相邻分值之间,则计取其中较低的分值。
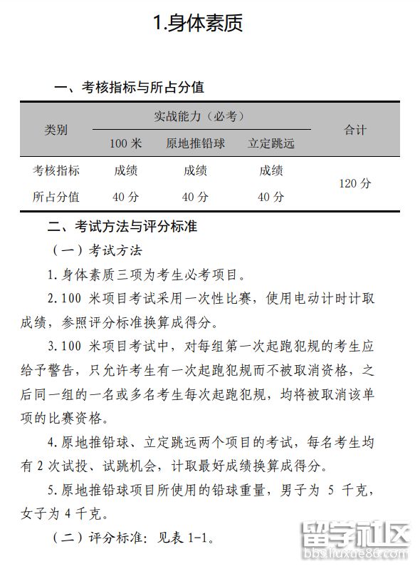
一、素质项目考试
(一)100米跑素质考试评分表


(二)立定跳远评分表(单位:米)




2023年的高考在11月的月初就已经开始了考试报名,与此同时,海南省教育厅在近日发布了《2023年海南省普通高等学校招生体育类专业统一考试实施办法》,下面就和小编一起来看看海南省2023年高考体育类专业统考评分标准吧!
2023年海南省普通高等学校招生考试,设普通类、艺术类和体育类共三个科类,报考体育类的考生在网上填报报名信息时,除选报体育科类以外,还需同时选报参加体育类专业统一考试专项技术考试的一个项目,专项技术考试的项目为:女子100米栏、男子110米栏、200米、400米、1500米、铁饼、铅球、标枪、跳高、跳远、三级跳远、体操、武术、乒乓球、羽毛球、篮球、排球、足球、游泳(须选择确认具体1项泳姿项目)。所选报的专项技术考试项目在网上报名时间截止后不得更改。
报考体育类专业全省统考的考生另须缴纳体育类专业考试费160元。考生在网上报名确认后,要在规定时间内登录报名系统缴纳考试费用,否则视为自动放弃报考资格,考试费缴纳后不予退还。
报考体育类专业省级统考的考生须先参加体育类的专业考试,再参加海南省普通高等学校招生全国统一考试(即普通高考)。其中,体育类专业省级统考时间为:2023年3月8日至12日(如因天气原因等不可抗力因素影响,省考试局将视情况对考试时间做出调整,具体时间安排另行通知)。考试地点:海南师范大学桂林洋校区(海口市美兰区校际一号路3号),其中:游泳专项测试地点在海南师范大学龙昆南校区(海口市琼山区龙昆南路99号)。
体育类专业考试包括身体素质考试和专项技术考试两部分其中,身体素质考试项目包括:100米跑、立定跳远、原地推铅球。专项技术考试项目包括:田径[包括下列单项:200米、400米、1500米、110米栏(男)、100米栏(女)、跳高、跳远、三级跳远、铅球、铁饼、标枪]、体操、武术、乒乓球、羽毛球、篮球、排球、足球、游泳。考生可任选一项进行专项考试。按考试管理规定,开考15分钟后考生不得进入考场参加考试。
体育类专业考试上午进行身体素质考试,下午进行专项技术考试。根据考生数量和项目实际情况,安排考生以市县或专项为单位分批次进行考试,具体时间由省考试局在考前另行通告。
身体素质和专项技术各个项目的考试内容、测试要求和考试方法参照原国家教委、国家体委(89)体科字20号文件中规定的《体育专业考试评分标准与办法》(田径类采用全能项目规则)。为了使体育类专业考试做到统一要求,统一标准,结合我省考生实际情况,对评分标准与办法做补充规定。比如,素质考试项目(60分):100米(20分)、立定跳远(20分)、原地推铅球(20分)。省教育厅同时印发《2023年海南省普通高等学校招生体育类专业统一考试评分标准》。
新高考制度的优点有什么
优点是形成分类考试、综合评价、多元录取的基本模式。 健全考试与招生相对分离,学生考试可多次选择、学校依法自主招生、专业机构组织实 施、政府宏观管理、社会参与监督的运行机制;构建衔接沟通各级各类教育、认可多种 学习成果的人才成长...
10-24
出国留学网高考网为大家提供2017上海高考表演类专业统考考试内容及评分标准,更多艺术高考资讯请关注我们网站的更新!
2017上海高考表演类专业统考考试内容及评分标准
一、统考科目及分值
声乐、台词、形体、表演四门。
声乐100分,台词100分,形体100分,表演200分,四门总分500分。
二、考试各科目的内容及评分标准
分为A、B、C、D、E、F等级,每个 等级具体赋分由专家组评定。各等级的分值要求如下:
(一)声乐:演唱(清唱自备歌曲一首)
A.(90分以上)
嗓音条件好,音色优美。吐字清晰。音准、节奏把握准确、稳定。音乐表现力强。
B.(80分-89分)
嗓音条件较好。吐字较清晰,音准、节奏把握较准确、稳定。有较强的音乐表现力。
C.(70分-79分)
嗓音条件一般。音准、节奏尚可。有一定的音乐表现力。
D.(60分-69分)
嗓音条件基本符合标准。音准、节奏不够准确、稳定。音乐表现力一般。
E.(40分-59分)
嗓音条件不符合标准。音准、节奏不准确。完成乐曲演唱困难。
F.(1分-39分)
嗓音条件差,音乐基础差。不能完成乐曲演唱。
(二)台词:学生自备朗诵材料一篇,寓言、散文、故事、诗歌皆可。
A.(90分以上)
语言流畅生动、吐字清晰、字音准确、节奏鲜明、声情并茂。音色音量上乘,具有较好的表现力、感染力。
B.(80分-89分)
语言较为流畅生动、吐字归韵准确、节奏鲜明、音色音量较好,具有一定的表现力、感染力。
C.(70分-79分)
吐字归韵较准确、音色音量一般,但不流畅,基本能完成作品。
D.(60分-69分)
吐字归韵不够准确,语言问题较多,音色音量欠缺,但能纠正者。
E.(40分-59分)
吐字归韵不准确,语言感觉较差;音色音量较差,调整困难者。
F.(1分-39分)
吐字归韵差,缺乏语言感觉,音色音量差,唇舌齿元音发音有缺陷者,或难以调整者。
(三)形体:学生自备各种舞蹈、武术、健美体操等,无伴奏带。
A.(90分以上)
动作节奏、韵律、感觉、情绪(表情)、身体柔韧度、协调性优秀且能独立跳出一曲风格完整的舞蹈,加之爆发力、控制力、表现力上乘者。
B.(80分-89分)
能独立完成一曲完整的舞蹈,基本功不一定完全达标、但协调性(含节奏、韵律)感觉、情绪较好,又有一定技能和肢体表现力者。
C.(70分-79分)
...
03-09
04-25
出国留学网为你整理了陕西2018年高考体育类专业统考考试流程,希望可以帮助你,更多相关资讯请关注本网站更新。
陕西2018年高考体育类专业统考考试流程
根据《2018年陕西高考体育类专业统考考试内容及注意事项》可知2018年陕西高考体育类专业统考流程如下:
流程一:现场确认
考生必须持本人第二代《居民身份证》和《体育类专业课考试报考证》,按时到西安体育学院进行现场确认(地址:西安市含光北路65号西安体育学院篮球馆,按指引标识前往)。
各市(区)考生现场确认时间安排
西安、铜川、宝鸡、咸阳:4月25日
渭南、榆林、汉中、杨凌:4月27日
延安、安康、商洛:4月29日
流程2:领取准考证
体育类专业课统考办公室要认真核对考生本人与《居民身份证》、《体育类专业课考试报考证》和高考报名信息库中的照片是否一致,确认无误后制发《专业课考试准考证》。
流程3:参加专业课考试
各市(区)考生考试时间安排
西安、铜川、宝鸡、咸阳:4月26日—27日
渭南、榆林、汉中、杨凌:4月28日—29日
延安、安康、商洛:4月30日—5月1日
专业课考试由计算机系统随机编排考生参加考试的组别和时间,具体考试时间及考生须知请考生认真阅读本人的《专业课考试准考证》。
推荐阅读:
...10-13
出国留学网高考网为大家提供2018上海普通高校招生表演类专业统考考试内容和评分标准,更多艺术高考资讯请关注我们网站的更新!
2018上海普通高校招生表演类专业统考考试内容和评分标准
一、统考科目及分值
声乐、台词、形体、表演四门。
声乐100分,台词100分,形体100分,表演200分,四门总分500分。
二、考试各科目的内容及评分标准
分为A、B、C、D、E、F等级,每个等级具体赋分由专家组评定。各等级的分值要求如下:
(一)声乐:演唱(清唱自备歌曲一首)
A.(90分以上)
嗓音条件好,音色优美。吐字清晰。音准、节奏把握准确、稳定。音乐表现力强。
B.(80分-89分)
嗓音条件较好。吐字较清晰,音准、节奏把握较准确、稳定。有较强的音乐表现力。
C.(70分-79分)
嗓音条件一般。音准、节奏尚可。有一定的音乐表现力。
D.(60分-69分)
嗓音条件基本符合标准。音准、节奏不够准确、稳定。音乐表现力一般。
E.(40分-59分)
嗓音条件不符合标准。音准、节奏不准确。完成乐曲演唱困难。
F.(1分-39分)
嗓音条件差,音乐基础差。不能完成乐曲演唱。
(二)台词:学生自备朗诵材料一篇,寓言、散文、故事、诗歌皆可。
A.(90分以上)
语言流畅生动、吐字清晰、字音准确、节奏鲜明、声情并茂。音色音量上乘,具有较好的表现力、感染力。
B.(80分-89分)
语言较为流畅生动、吐字归韵准确、节奏鲜明、音色音量较好,具有一定的表现力、感染力。
C.(70分-79分)
吐字归韵较准确、音色音量一般,但不流畅,基本能完成作品。
D.(60分-69分)
吐字归韵不够准确,语言问题较多,音色音量欠缺,但能纠正者。
E.(40分-59分)
吐字归韵不准确,语言感觉较差;音色音量较差,调整困难者。
F.(1分-39分)
吐字归韵差,缺乏语言感觉,音色音量差,唇舌齿元音发音有缺陷者,或难以调整者。
(三)形体:学生自备各种舞蹈、武术、健美体操等,无伴奏带。
A.(90分以上)
动作节奏、韵律、感觉、情绪(表情)、身体柔韧度、协调性优秀且能独立跳出一曲风格完整的舞蹈,加之爆发力、控制力、表现力上乘者。
B.(80分-89分)
能独立完成一曲完整的舞蹈,基本功不一定完全达标、但协调性(含节奏、韵律)感觉、情绪较好,又有一定技能和肢体表现力者。
C.(70分-79分)
能独立完成一曲完整的舞蹈,有可塑的能力...
11-01
河南省2023年高考体育类专业考试内容及评分标准已经公布出来了,河南的体育考生来了解一下详细的内容吧!下面是出国留学网整理的“河南省普通高校招生体育类专业身体素质考试内容和评分标准”,欢迎河南考生参考阅读。





推荐阅读:
<...
02-21
出国留学网为你整理了河北高校招生普通体育类专业测试评分标准,更多资讯敬请持续关注本网站高考栏目。
河北高校招生普通体育类专业测试评分标准
一、测试内容及安排
1、测试项目:100米、800米、立定三级跳远、原地推铅球。
2、测试顺序:
上午:100米、立定三级跳远或原地推铅球。先测试100米,100米测完后,考生测试所在组号尾数为单数的考生,测原地推铅球;考生测试所在组号尾数为双数的考生,测立定三级跳远。
下午:原地推铅球或立定三级跳远、800米。考生测试所在组号尾数为单数的考生,测立定三级跳远;考生测试所在组号尾数为双数的考生,测原地推铅球,最后测试800米。
以上测试项目的单元测试顺序为先女后男。
3、径赛测试:
100米测试用8条跑道,编排分组8个人一组,不足8人,调整分组,每组不少于3人;800米测试,以100米测试小组为单位,将两个小组合并成一大组,16人一起测试。
径赛场地为塑胶跑道,100米、800米、立定三级跳远测试可以穿跑鞋,但必须是塑胶跑道专用短钉跑鞋(鞋钉突出部分不能超过9毫米)。
4、田赛测试:原地推铅球、立定三级跳远分多个场地同时进行。
5、场地器材规格:
铅球重量:女子4公斤,男子5公斤;立定三级跳远踏板起跳线到沙坑近端距离:女子5米,男子7米。
6、其它未尽事宜依据国际田联最新《田径竞赛规则》执行。
二、测试方法与评分标准
(一)100米测试方法与评分标准
1、测试方法
100米测试采用蹲踞式起跑,不用起跑器,采用“各就位”、“预备”、“鸣枪”的方式完成发令;对同一组考生来说,第一次起跑犯规的考生给予警告,之后起跑犯规的考生(不论其前面起跑犯规还是未犯规),均取消该项目的测试资格。
2、评分标准(见附件1)
(二)原地推铅球测试方法与评分标准
1、测试方法
原地推铅球测试要求:进入投掷圈做好预备姿势后,直至球出手前,两脚不能离开地面,不准采取滑动、旋转等姿势。其他规则同铅球比赛的规则要求。每位考生均有三次试投机会,取最好一次试投成绩为最终成绩,没有练习机会。
2、评分标准(见附件2)
(三)立定三级跳远测试方法与评分标准
1、测试方法
立定三级跳远测试,起跳前考生必须双脚平行站立于起跳线后,由静止状态开始做起跳动作,起跳前不得有任何形式的助跑。双脚起跳后,经腾空一只脚着地,完成第一跳;然后又经腾空用另一只脚着地,完成第二跳;双脚落入沙坑完成第三跳。每位考生均有三次试跳机会,取最好一次试跳成绩为最终成绩,没有练习机会。
2、评分标准(见附件3)
(四)800米测试方法与评分标准
1、测试方法
800米测试16人一组,起跑时采用“各就位”、“鸣枪”的方式完成发令。对同一组考生来说,第一次起跑犯规的考生给予警告,之后起跑犯规的考生(不论其前面起跑犯规还是未犯规),均取消该项目的测试资格。...
海南高考体育类专业统考考试评分标准推荐访问