出国留学网专题频道物理高考重点栏目,提供与物理高考重点相关的所有资讯,希望我们所做的能让您感到满意!
05-18
2012高考日益临近了,高考复习越来越紧张,高考复习也紧张进行着,那么高考物理有什么重要知识点需要掌握的呢?下面详细介绍一下。
模块一:力学
专题一:直线运动
考点1:运动的描述
考点2:匀变速直线运动
考点3:自由落体运动
考点4:相遇与追及
专题二:相互作用
考点5:重力、弹力、摩擦力
考点6:力的合成和分解
考点7:共点力的平衡
专题三:牛顿运动定律
考点8:牛顿运动定律及其应用
考点9:超重和失重
专题四:曲线运动
考点10:运动的合成与分解、平抛运动
专题五:万有引力定律
考点12:万有引力定律
专题六:机械能
考点13:功与功率
考点14:动能和动能定理
考点15:机械能守恒定律
专题七:机械振动和机械波
考点16:机械振动
考点17:机械波
专题八:动量
考点18:冲量、动量和动量定理
考点19:动量守恒定律及其应用
考点20:碰撞
模块二:电磁学
专题九:电场
考点21:库伦定律
考点22:电场强度
考点23:电势
考点24:电容
知识点25:带电粒子在电场中的运动
考点11:圆周运动
考点26:电路的基本概念和规律
考点27:闭合电路欧姆定律
考点28:电路的分析和计算
专题十一:磁场
考点29:磁场及磁场对电流的作用
考点30:磁场对运动电荷的作用
考点31:带电粒子在复合场的运动
专题十二:电磁感应
考点32;电磁感应现象及楞次定律
考点33:法拉第电磁感应定律
考点34:电磁感应的有关规律的应用
专题十三:交变电流
考点35:交变电流
考点36:变压器及远距离输电
专题十四:电磁波
考点37:电磁场理论
考点38:电磁振荡
模块三:热学
考点39:分子动理论...
06-01
2013高考作为2013年六月的关键词,牵动着万千考生和家长的神经,出国留学网高考频道会全程陪伴大家,为大家提供贴心的服务。在考前的一段时间里,本频道精心为各位考生提供了大量的高考复习资料,希望对大家有所帮助。本频道在此预祝愿大家考出一个美好的未来。
电场
1.库仑定律:F=kQ1Q2/r2(在真空中){F:点电荷间的作用力(N),k:静电力常量k=9.0×109N?m2/C2,Q1、Q2:两点电荷的电量(C),r:两点电荷间的距离(m),方向在它们的连线上,作用力与反作用力,同种电荷互相排斥,异种电荷互相吸引}
2.两种电荷、电荷守恒定律、元电荷:(e=1.60×10-19C);带电体电荷量等于元电荷的整数倍
3.电场强度:E=F/q(定义式、计算式){E:电场强度(N/C),是矢量(电场的叠加原理),q:检验电荷的电量(C)}
4.真空点(源)电荷形成的电场E=kQ/r2{r:源电荷到该位置的距离(m),Q:源电荷的电量}
5.电场力:F=qE{F:电场力(N),q:受到电场力的电荷的电量(C),E:电场强度(N/C)}
6.匀强电场的场强E=UAB/d{UAB:AB两点间的电压(V),d:AB两点在场强方向的距离(m)}
7.电势与电势差:UAB=φA-φB,UAB=WAB/q=-ΔEAB/q
8.电场力做功:WAB=qUAB=Eqd{WAB:带电体由A到B时电场力所做的功(J),q:带电量(C),UAB:电场中A、B两点间的电势差(V)(电场力做功与路径无关),E:匀强电场强度,d:两点沿场强方向的距离(m)}
9.电场力做功与电势能变化ΔEAB=-WAB=-qUAB(电势能的增量等于电场力做功的负值)
10.电势能:EA=qφA{EA:带电体在A点的电势能(J),q:电量(C),φA:A点的电势(V)}
11.电势能的变化ΔEAB=EB-EA{带电体在电场中从A位置到B位置时电势能的差值}
12.电容C=Q/U(定义式,计算式){C:电容(F),Q:电量(C),U:电压(两极板电势差)(V)}
13.平行板电容器的电容C=εS/4πkd(S:两极板正对面积,d:两极板间的垂直距离,ω:介电常数)
常见电容器〔见第二册P111〕
14.带电粒子在电场中的加速(Vo=0):W=ΔEK或qU=mVt2/2,Vt=(2qU/m)1/2
15.带电粒子沿垂直电场方向以速度Vo进入匀强电场时的偏转(不考虑重力作用的情况下)
类平垂直电场方向:匀速直线运动L=Vot(在带等量异种电荷的平行极板中:E=U/d)
抛运动平行电场方向:初速度为零的匀加速直线运动d=at2/2,a=F/m=qE/m
注:
(1)两个完全相同的带电金属小球接触时,电量分配规律:原带异种电荷的先中和后平分,原带同种电荷的总量平分;
(2)电场线从正电荷出发终止于负电荷,电场线不相交,切线方向为场强方向,电场线密处场强大,顺着电场线电势越来越低,电场线与等势线垂直;
...
高考日益临近了,高考复习越来越紧张,高考复习资料又堆积如山!物理有什么主要的考点?你把握住了吗?
模块一:力学
专题一:直线运动
考点1:运动的描述
考点2:匀变速直线运动
考点3:自由落体运动
考点4:相遇与追及
专题二:相互作用
考点5:重力、弹力、摩擦力
考点6:力的合成和分解
考点7:共点力的平衡
专题三:牛顿运动定律
考点8:牛顿运动定律及其应用
考点9:超重和失重
专题四:曲线运动
考点10:运动的合成与分解、平抛运动
考点11:圆周运动
专题五:万有引力定律
考点12:万有引力定律
专题六:机械能
考点13:功与功率
考点14:动能和动能定理
考点15:机械能守恒定律
专题七:机械振动和机械波
考点16:机械振动
考点17:机械波
专题八:动量
考点18:冲量、动量和动量定理
考点19:动量守恒定律及其应用
考点20:碰撞
模块二:电磁学
专题九:电场
考点21:库伦定律
考点22:电场强度
考点23:电势
考点24:电容
知识点25:带电粒子在电场中的运动
专题十:恒定电流
考点26:电路的基本概念和规律
考点27:闭合电路欧姆定律
考点28:电路的分析和计算
专题十一:磁场
考点29:磁场及磁场对电流的作用
考点30:磁场对运动电荷的作用
考点31:带电粒子在复合场的运动
专题十二:电磁感应
考点32;电磁感应现象及楞次定律
考点33:法拉第电磁感应定律
考点34:电磁感应的有关规律的应用
出国留学网高考网为大家提供2017年高考物理复习重点,更多高考资讯请关注我们网站的更新!
2017年高考物理复习重点
一、考点网络化、系统化
通过知识网络结构理解知识内部的联系。因为高考试题近年来突出对物理思想本质、物理模型及知识内部逻辑关系的考察。
例如学习电场这章知识,必须要建立知识网络图,从电场力和电场能这两个角度去理解并掌握。
二、重视错题
错题和不会做的题,往往是考生知识的盲区、物理思想方法的盲区、解题思路的盲区。所以考生要认真应对高三复习以来的错题,问问自己为什么错了,错在哪儿,今后怎么避免这些错误。分析错题可以帮助考生提高复习效率、巩固复习成果,反思失败教训,及时在高考前发现和修补知识与技能方面的漏洞。很多学生不够重视错题本的建立,都是在最后关头才想起要去做这件事情,那样是不可取的。
三、跳出题海,突出高频考点
例如电磁感应、牛二定律、电学实验、万有引力定律等,每年会考到,这些考点就要深层次的去挖掘并掌握。不要盲区的去大量做题,通过典型例题来掌握解题思路和答题技巧;重视“物理过程与方法”;重视数学思想方法在物理学中的应用;通过一题多问,一题多变,一题多解,多题归一,全面提升分析问题和解决问题的能力;通过定量规范、有序的训练来提高应试能力。
四、提升解题能力
1、强化选择题的训练
注重对基础知识和基本概念的考查,在选择题上的失手将使部分考生在高考中输在起跑线上,因为选择题共48分。
2、加强对过程与方法的训练,提高解决综合问题的应试能力
2015年高考命题将加大落实考查“知识与技能”、“过程与方法”的力度,更加注重通过对解题过程和物理思维方法的考查来甄别考生的综合能力。分析是综合的基础,分析物理运动过程、条件、特征,要有分析的方法,主要有:定性分析、定量分析、因果分析、条件分析、结构功能分析等。在处理复杂物理问题是一般要定性分析可能情景、再定量分析确定物理情景、运动条件、运动特征。
3、提高应试能力
(1)注重每次考试,参加考试过程很重要,但如何让你的答卷赢得更高的分数,这是很多同学没有思考的问题。学生要学会换位思考,当学生面对一张答题卷进行“假如我就是阅卷场的评卷人”的换位思考时,站在评卷人的角度审视他或同学的答卷时,他会发现许多过去没有发现过的失分之处,这些失分之处正是将来高考中得分的增长点,这一增长点会给你的高考带来丰厚的收获。
(2)不要跳步,逐步求解。每天进行2到3个计算题的规范化训练。每天做2到3个计算题,当然这些题最好是有代表性的经典题,由于高考改革更加注重平稳发展,近三年的高考真题对未来高考命题思想的影响将是深远的,对近三年高考命题的研究和思考,就能求解出未来命题的基本思路,确定准确的备考方向。高考真题都是经过专业素质很高的专家精心选拔出来有代表性和预见性的经典题型,在做题时先要独立完成,然后对照标准答案进行批改,这样有利于培养学生严谨的解题习惯,有利于训练思维能力,有利于了解学习的全面情况,及时进行查缺补漏。
...
本网站小编为你整理了高考物理知识重点:牛顿运动定律,希望可以帮助大家更好的掌握这个定律。欢迎大家继续关注相关资讯。
高考物理知识重点:牛顿运动定律
1.牛顿第一定律:一切物体总保持匀速直线运动状态或静止状态,直到有外力迫使它改变这种运动状态为止。
(1)运动是物体的一种属性,物体的运动不需要力来维持。
(2)定律说明了任何物体都有惯性。
(3)不受力的物体是不存在的。牛顿第一定律不能用实验直接验证。但是建立在大量实验现象的基础之上,通过思维的逻辑推理而发现的。它告诉了人们研究物理问题的另一种新方法:通过观察大量的实验现象,利用人的逻辑思维,从大量现象中寻找事物的规律。
(4)牛顿第一定律是牛顿第二定律的基础,不能简单地认为它是牛顿第二定律不受外力时的特例,牛顿第一定律定性地给出了力与运动的关系,牛顿第二定律定量地给出力与运动的关系。
2.惯性:物体保持匀速直线运动状态或静止状态的性质。
(1)惯性是物体的固有属性,即一切物体都有惯性,与物体的受力情况及运动状态无关。因此说,人们只能"利用"惯性而不能"克服"惯性。(2)质量是物体惯性大小的量度。
3.牛顿第二定律:物体的加速度跟所受的外力的合力成正比,跟物体的质量成反比,加速度的方向跟合外力的方向相同,表达式F合=ma
(1)牛顿第二定律定量揭示了力与运动的关系,即知道了力,可根据牛顿第二定律,分析出物体的运动规律;反过来,知道了运动,可根据牛顿第二定律研究其受力情况,为设计运动,控制运动提供了理论基础。
(2)对牛顿第二定律的数学表达式F合=ma,F合是力,ma是力的作用效果,特别要注意不能把ma看作是力。
(3)牛顿第二定律揭示的是力的瞬间效果。即作用在物体上的力与它的效果是瞬时对应关系,力变加速度就变,力撤除加速度就为零,注意力的瞬间效果是加速度而不是速度。
(4)牛顿第二定律F合=ma,F合是矢量,ma也是矢量,且ma与F合的方向总是一致的。F合可以进行合成与分解,ma也可以进行合成与分解。
4.牛顿第三定律:两个物体之间的作用力与反作用力总是大小相等,方向相反,作用在同一直线上。
(1)牛顿第三运动定律指出了两物体之间的作用是相互的,因而力总是成对出现的,它们总是同时产生,同时消失。
(2)作用力和反作用力总是同种性质的力。
(3)作用力和反作用力分别作用在两个不同的物体上,各产生其效果,不可叠加。
5.牛顿运动定律的适用范围:宏观低速的物体和在惯性系中。
6.超重和失重
(1)超重:物体有向上的加速度称物体处于超重。处于超重的物体对支持面的压力FN(或对悬挂物的拉力)大于物体的重力mg,即FN=mg+ma。(2)失重:物体有向下的加速度称物体处于失重。处于失重的物体对支持面的压力FN(或对悬挂物的拉力)小于物体的重力mg。即FN=mg-ma。当a=g时FN=0,物体处于完全失重。(3)对超重和失重的理解应当注意的问题
①不管物体处于失重状态还是超重状态,物体本身的重力并没有改...
05-08
2012高考物理常见临界条件汇总:两物体仍然接触、弹力为零原来一起运动的两物体分离时不只弹力为零且速度和加速度相等。
| 临 界 情 况 | 临 界 条 件 |
| 速度达到最大 | 物体所受合外力为零 |
| 刚好不相撞 | 两物体最终速度相等或者接触时速度相等 |
| 刚好不分离 | 两物体仍然接触、弹力为零原来一起运动的两物体分离时不只弹力为零且速度和加速度相等 |
| 运动到某一极端位置 | |
| 粒子刚好飞出(飞不出)两个极板间的匀强电场 | 粒子运动轨迹与极板相切 |
| 粒子刚好飞出(飞不出)磁场 | 粒子运动轨迹与磁场边界相切 |
| 物体刚好滑出(滑不出)小车 | 物体滑到小车一端时与小车的速度刚好相等 |
| 刚好运动到某一点(“等效最高点”) | 到达该点时速度为零 |
| 绳端物体刚好通过最高点 | 物体运动到最高点时重力(“等效重力”)等于向心力速度大小为 |
| 杆端物体刚好通过最高点 | 物体运动到最高点时速度为零 |
| 某一量达到极大(小)值 | |
| 双弹簧振子弹簧的弹性势能最大 | 弹簧最长(短),两端物体速度为零 |
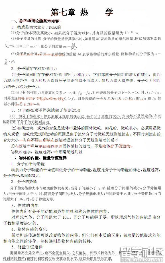
出国留学网成人高考栏目为大家带来“成人高考2017物理考试重点:热学”,大家要做好复习计划,一步一个脚印来,祝大家都能取得优异的成绩,希望此文能让大家有所收获。

成人高考考试栏目为你推荐:
2017年成人高考复习方法整理 ...
物理高考重点推荐访问