出国留学网专题频道现场检验工程师栏目,提供与现场检验工程师相关的所有资讯,希望我们所做的能让您感到满意!
01-07
为方便广大考生学习,出国留学网造价工程师考试栏目精心整理提供“2017造价工程师《工程计价》考点:现场签证”希望对您有所帮助,更多相关详情,请继续关注我们网站的更新!
2017造价工程师《工程计价》考点:现场签证
一、现场签证的提出
承包人应发包人要求完成合同以外的零星项目、非承包人责任事件等工作的,发包人应及时以书面形式向承包人发出指令,提供所需的相关资料;承包人在收到指令后,应及时向发包人提出现场签证要求。
承包人在施工过程中,若发现合同工程内容因场地条件、地质水文、发包人要求等不一致时,应提供所需的相关资料,提交发包人签证认可,作为合同价款调整的依据。
二、现场签证报告的要求
1、现场签证的工作如果已有相应的计日工单价,现场签证报告中仅列明完成的数量。
2、如果现场签证的工作没有相应的计日工单价,应当在现场签证报告中列明完成的数量及其单价。
现场签证工作完成后的7天内,承包人应按照现场签证内容计算价款,报送发包人确认后,作为增加合同价款,与进度款同期支付。
三、工程计量的原则
1、不符合合同文件要求的工程不予计量。
2、按合同文件所规定的方法、范围、内容和单位计量。
3、因承包人原因造成的超出合同工程范围施工或返工的工程量,发包人不予计量。
四、工程计量的范围与依据
1、工程计量的范围
(1)工程量清单及工程变更所修订的工程量清单的内容;
(2)合同文件中规定的各种费用支付项目,如费用索赔、各种预付款、价格调整、违约金等。
2、工程计量的依据工程量清单及说明;合同图纸;工程变更令及其修订的工程量清单;合同条件;技术规范;有关计量的补充协议;质量合格证书等。
五、预付款担保
1、提供时间:承包人领取预付款前
保证自己正确合理使用预付款所提供的担保
2、形式:银行保函
3、金额:与预付款等值
4、预付款逐月从应付工程款中扣除,预付款担保的金额也应逐渐减少。承包人应当定期从发包人处取得同意此保函减值的文件,并送交银行确认。
5、退还:发包人应在预付款扣完后的14天内将预付款保函退还给承包人
六、安全文明施工费的预付
1、时间:开工后的28天内
2、金额:不低于当年施工进度计划的安全文明施工费总额的60%,其余部分按照提前安排的原则进行分解,与进度款同期支付
3、不按时支付的处理:承包人可催告;付款期满后的7天内仍未支付的,若发生安全事故,发包人应承担连带责任
...02-01
已到年终之际,作为工程师需要写一篇工作总结。那么大家知道检验设备维修工程师年终工作总结怎么写吗?以下是出国留学网小编辑为您整理的“检验设备维修工程师年终工作总结”,供您参考,更多详细内容请点击出国留学网(www.liuxue86.com)查看。
20xx年在公司的正确领导下,我按照公司的工作精神和工作要求,结合自己的岗位职责,刻苦勤奋、认真努力工作,较好地完成了工作任务,取得良好的成绩。现将20xx年个人工作情况总结如下:
一、设备维修工作情况
20xx年接到公司维修派单共计XX台次,平均每月17台次。接到维修派单后,我及时安排员工进行维修,自己也经常和员工一起维修。经过大家的共同努力和辛勤工作,全部完成了维修工作任务。20xx年维修合格率为94.6%,基本达到了目标要求,但还有5.4%没有达标,需要在今后工作中进一步努力,力争实现合格率为100%。
二、维修工作情况分析
20xx年的维修工作相比于去年,有了较大的进步,在维修数量上有一定增长,在维修质量上有一定提高。主要原因在于不断改进维修服务方式,积极探索新的维修模式,着重维修好客户急需的设备,同时以不同仪器维修理论与实践相结合的方式来解决设备维修中遇到的问题,使自己的维修能力与技能有了质的提升。20xx年的维修工作比起以往,主要缺乏制度完善和系统化,维修管理幅度和力度较弱,团队意识较差,各项工作开展起来较为困难。
三、维修部工作存在的不足问题
一是维修部工作被动,其原因是自己主观能动性差,存在“参加与不参加一个样”的消极思想,因而导致工作被动。二是自己虽然一心想做好年初的计划目标,但侧重点还是集中在努力提升自身维修技能水平上,忽略了部门的远景建设,以致造成部门许多事情的停滞。三是虽然全年维修合格率达到95%,但有5%的维修没有合格,原因是自己与部门间沟通不及时,造成仪器配件滞后,出现维修拖拉现象。四是作为部门的主管,我带人技巧不高、传授水平不足,自己的思想觉悟和业务技能需要进一步提高。
四、20xx年工作计划目标
1、加强学习,提高自身综合素质。我要认真学习公司工作精神和业务技能,做到在工作中学习,在学习中进步,切实提高自己的业务能力和管理能力,能够处理好突发维修事件,提高维修工作的效率和质量,力争实现维修合格率100%。
2、加强建设,促进维修工作发展。我要加强部门队伍建设和创新优化工作,增强部门凝聚力,树立部门良好形象,做到真抓实干,促进维修工作发展,确保让公司和顾客满意。同时,我要积极配合其他部门共同做好维修工作,坚决完成公司所交付的任务,努力取得良好成绩。
3、完善计划,提高维修工作质量。我要认真制定维修部每月工作计划,明确每周维修任务,切实按照月计划做好维修工作。要加强对维修工作的总结,好的要坚持,差的要改进,促进维修工作质量提高,树立部门维修质量信誉。
推荐阅读:
12-13
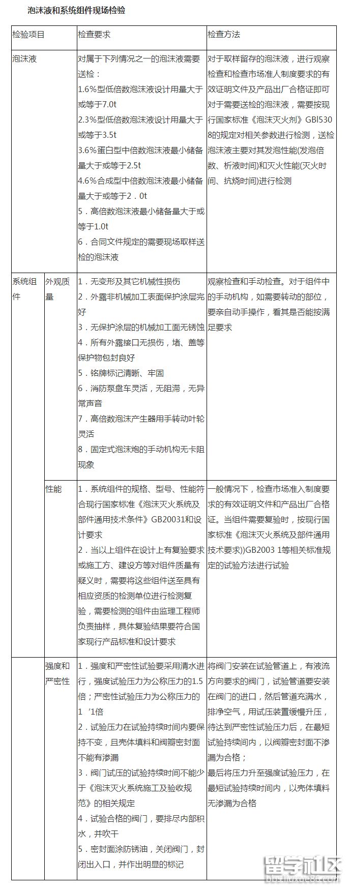
下面是出国留学网整理的“2018年一级消防工程师《综合能力》考点:泡沫液和系统组件现场检验”,欢迎阅读参考,更多有关一级消防工程师综合能力考点的内容请继续关注本网站一级消防工程师栏目。
2018年一级消防工程师《综合能力》考点:泡沫液和系统组件现场检验

一级消防工程师考试频道推荐阅读:
05-24
出国留学网为大家提供“2017年山西监理工程师考后现场资格审查”供广大考生参考,更多资讯请关注我们网站的更新!
资格审查
报名资格审查由省住房和城乡建设厅负责。资格审查对象为本年度考试中在报考级别规定的连续考试年度内全部科目成绩合格的应试人员。
成绩公布后,资格审查对象应严格按照《资格审查通知》要求的时间、地点,携带资格考试审核表、工作年限证明、职称证原件、学历证明、身份证、山西省户籍或居住证等相关资料如期参加现场资格审查,逾期未参加的,按自动放弃本次考试处理,当次全部科目成绩无效。
发布审查通知:7月31日前
现场资格审查:8月2日至8月7日(双休除外)
联系电话:
资格审查有关单位联系方式见附件
监理工程师考试频道推荐阅读
...
出国留学网为您整理推荐“山西2018年监理工程师报名现场资格审核时间”,欢迎阅读参考,更多有关内容请继续关注本网站监理工程师栏目。
山西2018年监理工程师报名现场资格审核时间
根据“山西2018年监理工程师执业资格考试报名通知”得知:2018年山西监理工程师考试报名时间为3月5日至3月14日。
点击进入>>>中国人事考试网2018年山西监理工程师考试报名入口
资格审核:
报名资格审核由省住房和城乡建设厅负责,资格审核工作在考试成绩公布后进行,资格审核对象为本年度该项考试专业合格(考试成绩滚动管理周期内全部科目合格)的应试人员。成绩公布后,资格审核对象应严格按《资格审核通知》要求的时间、地点,携带相关资料如期参加现场资格审核;逾期未参加的,按自动放弃本次考试处理,当次全部科目成绩无效。
发布审核通知:7月31日前
现场资格审核:8月6日至8月10日
咨询电话:
山西省住房和城乡建设厅
0351-7731395(报考条件咨询)
资格审核有关单位联系方式(点击跳转进入>>>)
山西省人事考试中心
0351-7330283(网报咨询)0351-7339662(成绩复核)
0351-7330067(考试收费)0351-7338331(票据发放)。
推荐阅读:
...
05-24
出国留学高考网为大家提供“2017年河南监理工程师考后现场资格审查时间”供广大考生参考,更多资讯请关注我们网站的更新!
考后现场资格审查
根据河南省人力资源社会保障厅《关于专业技术职业资格考试资格审查及证书管理有关问题的通知》(豫人社办[2017]16号)精神,将考前资格审查调整为考后对达到合格分数线的考生进行资格审查。省直及省辖市资格后审于考试合格标准公布后统一进行。具体审查时间及办理流程请登陆河南职称网(http://www.hnzc.gov.cn)及各省辖市职称网查看。
监理工程师考试频道推荐阅读
...
出国留学网为您整理“济宁2018年监理工程师报名现场资格审核时间”,欢迎阅读参考,更多有关内容请继续关注本网站监理工程师栏目。
济宁2018年监理工程师报名现场资格审核时间
资格审核工作按属地原则进行。
县市区考生持有关材料经单位审查同意后,按属地原则到任城、兖州、曲阜、泗水、邹城、兖矿、微山、鱼台、金乡、嘉祥、汶上、梁山、高新区、太白湖新区、经济技术开发区人社部门初审(办理了人事代理的考生到人事代理机构初审);
市直部门(济宁市直部门、高等院校、大企业、省直驻济宁市区单位等《济宁市人事考试单位代码表》上有单位代码的部门单位)的考生到主管部门初审。
初审通过的,各报名点(主管部门)在报名表考生照片处盖章。
初审通过的考生于2018年3月15日9∶00至2018年3月20日16∶00(节假日除外)到市住建局工程建设科(洸河路74号建设大楼1403房间)进行现场确认,咨询电话:3239809。
现场审核确认通过后,考生需于3月20日之前登录报名网站查看本人审核状态,审核状态显示“审核通过并缴费”即确认成功。
应试人员资格审核时应提供的材料包括:
1.应试人员本人有效身份证原件及复印件1份;
2.单位审核盖章后的《2018年度全国监理工程师资格考试报名表》(一式两份);
3.学历(学位)证书原件及复印件1份;相应专业技术资格证书原件及复印件1份;
4.相关工作年限证明。
推荐阅读:
...07-26
出国留学网小编为你整理“2017年造价工程师《案例分析》考点:现场管理费”哦,欢迎广大网友前来学习,希望对你有所帮助!更多资讯关注出国留学网吧!
施工索赔之现场管理费
——《建设工程造价案例分析》新考点解读
造价案例新版教材已出,相信大家对新版教材已经有了一定的认识,今天小编就带大家分析一个新的考点——现场管理费,它属于案例教材第五章的内容,关乎考试题型的第四题。
一、什么是现场管理费
简单地说,现场管理费就是发生人员窝工费用或者机械闲置费用时施工单位可以向业主索赔的费用之一。旧版教材上面只是弱弱的提到“对于工期索赔成立的事件,在计算窝工费用索赔时也应适当计取现场管理费”,实际的例题当中却很少涉及。而新版教材上面凡是涉及人工窝工费、机械闲置费的地方几乎都提到了现场管理费,所以考试时很有可能也会涉及。
二、什么时候计取现场管理费
前面说到,当发生人员窝工费用或者机械闲置费用时,施工单位可以向业主索赔现场管理费,但是并不是所有的窝工或者机械闲置都可以索赔的,接下来我们就对计取现场管理费的情形做一下总结。
首先,我们先来了解两个概念—— “责任事件”和“风险事件”。“责任事件”是指业主因自身不当行为导致的施工单位的工期、费用损失,是通过自身努力可以避免其发生的事件,比如:延迟提供图纸、延迟提供施工场地。“风险事件”是指非业主自身原因导致的工期、费用损失,是非自身能够避免的事件,比如:停水停电。但除此之外,这里还得再提一下“不可抗力事件”,综合以上三种情形,现场管理费的计取如下:
a.“责任事件”——可以索赔人员窝工、机械闲置费及相应的现场管理费,规费,税金。
b.“风险事件”——可以索赔人员窝工、机械闲置费及相应的规费,税金。
c.“不可抗力事件”——承包人的人员窝工、机械闲置损失由自己承担。
三、现场管理费如何考查
以一道小题来举例,比如:业主因延迟提供图纸导致施工单位人员窝工20个工日,机械闲置2个台班,人员窝工补偿标准40元/工日,机械闲置台班费500元/台班,该工程的管理费按人、材、机费之和的7%(其中现场管理费为4%)计取,利润按人、材、机、管理费之和的4.5%计取,规费和增值税按人、材、机、管理费、利润之和的15.6%计取,那么施工单位可得到的费用索赔为:(20*40+2*500)(1+4%)(1+15.6%)=2164.03元。
以上就是小编为大家总结的现场管理费的所有内容,其实这个新考点一点也不难,大家在考试时,注意根据题目要求和事件情形多加考虑就可以啦~~~
现场检验工程师推荐访问