出国留学网福州中考考试说明

出国留学网专题频道福州中考考试说明栏目,提供与福州中考考试说明相关的所有资讯,希望我们所做的能让您感到满意!

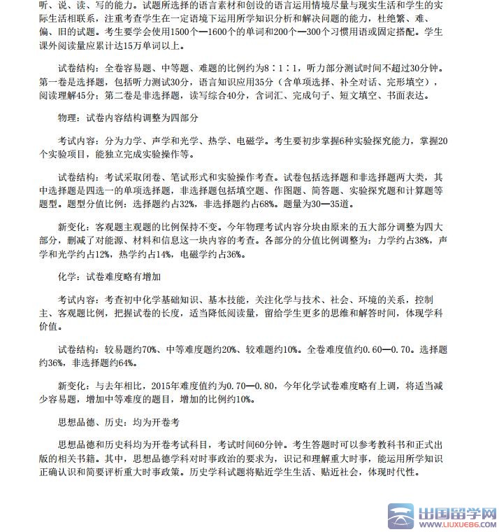
2015年福州中考考试说明公布

 

  关于下发2015年福州市初中毕业会考与高中招生考试说明的通知

  各县(市)区教育局、福州教育研究院、市属初中:

  根据教育部《基础教育课程改革纲要(试行)》、《关于初中毕业、升学考试改革的指导意见》精神及福建省2015年初中学业考试大纲要求,依据各学科的课程标准,结合我市实际,组织编写了2015年福州市初中毕业会考与高中招生考试说明,现以电子文本的形式下发。望各学校按照本考试说明组织复习教学,切实减轻学生课业负担,提高教学质量。

  附件:2015年福州市初中毕业会考与高中招生考试说明

  福州市教育局

  2015年1月29日


2015年福州中考时间安排
时间 事件 相关事项
2015年2月-3月 中考报名