出国留学网专题频道考试报名通知栏目,提供与考试报名通知相关的所有资讯,希望我们所做的能让您感到满意!
近日,湖南人事考试网发布了2022年湖南地区一级建造师考试的相关信息,请各位想要报考此次考试的考生注意啦!下面是小编为大家整理的“2022年湖南一级建造师考试报名通知”,可供各位考生参考。更多考试相关信息请继续关注本网站。
一、考试时间及科目

二、报名条件
凡符合原人事部、原建设部《关于印发〈建造师执业资格制度暂行规定〉的通知》(人发〔2002〕111号)规定条件的人员,均可报名参加一级建造师资格考试。
(一)按照《人力资源社会保障部关于降低或取消部分准入类职业资格考试工作年限要求有关事项的通知》(人社部发〔2022〕8号)要求,自2022年起,一级建造师资格考试工作年限要求调整如下:
1.取得工程类或工程经济类专业大学专科学历,从事建设工程项目施工管理工作满4年。
2.取得工学门类、管理科学与工程类专业大学本科学历,从事建设工程项目施工管理工作满3年。
3.取得工学门类、管理科学与工程类专业硕士学位,从事建设工程项目施工管理工作满2年。
4.取得工学门类、管理科学与工程类专业博士学位,从事建设工程项目施工管理工作满1年。
5. 技工院校高级工班、预备技师(技师)班毕业,分别按大专、本科学历报名参加相应考试。
(二)为进一步明确报考一级建造师资格考试的学历专业要求,住房城乡建设部有关部门根据教育部《普通高等学校本科专业目录》(1998年版、2012年版、2020...
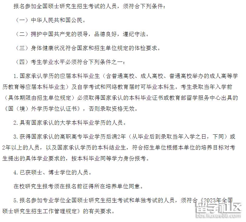
2023年研究生考试初试时间定于11月24日到25日,请各位考生注意啦。目前,四川省教育考试院也已经发布了此次考试报名的通知,下面是小编整理的“2023年四川研究生考试报名通知”,可供参考。更多考试相关信息请继续关注本网站。
点击进入>>>>
一、报名条件

二、报名安排

三、注意事项



2022年下半年的英语四六级考试和英语应用能力考试的报名通知已经出来了,请想要报考这两类考试的考生及时关注考试报名的信息,下面是小编为大家整理的“2022年海南英语四六级和高等学校英语应用能力考试报名通知”,可供参考。
2022年下半年全国大学英语四、六级考试笔试(简称CET4-6)和口试(简称CET-SET)将分别于12月10日和11月19-20日举行。高等学校英语应用能力考试(简称A-B)将于12月11日举行(具体时间安排见附件1)。现就报名的有关事项公告如下:
一、报考资格
(一)CET4-6笔试报考资格为全日制普通及成人高等院校本科、专科在校生,在籍研究生。修完大学英语四级课程的学生方可报考英语四级,修完大学英语六级课程且英语四级成绩达到425分及以上的学生可报考英语六级。
(二)CET-SET口试报考资格为完成对应级别笔试科目报考的考生,即完成本次CET4笔试报名的考生方可报考CET-SET4;完成本次CET6笔试报名考生方可报考CET-SET6。
(三)高等专科、高等职业技术和成人高等院校修完专科层次英语课程的非英语专业的在校生,根据本校规定选报A级或B级。
(四)考位已满的考点,考生可选择“候补”报名,系统将自动排序,填补未按时缴费考生空出的考位。考点可随时查询“候补”考生数量,适时增补考位。考生应随时关注候补情况,按通知要求及时交费确认。
二、CET4-6和CET-SET报名
(一)报名方式。我省的CET4-6和CET-SET使用CET全国网上报名系统进行报名,考生须在规定时间内自行登录报名网站http//cet.bm.neea.edu.cn,按网上报名系统操作流程要求注册用户、查证报名资格、核对个人信息、选择考试语种级别、通过银行卡或支付宝缴费完成报名。我省今年下半年CET-SET共设海南大学(海甸校区)和海南师范大学(龙昆南校区)2个考点,符合报考条件的考生可任选其中一个考点报名参加考试。
...
09-17
近日,湖北省教育考试院发布了2022年湖北省成人高考考试报名须知,请各位性要报考的考生注意考试通知的具体要求。下面是小编为大家整理的“2022年湖北成人高考考试报名通知”,希望能够帮助大家更加了解此次湖北成人高考考试的相关信息。
点击进入>>>>
湖北省2022年全国成人高校招生统一考试(以下简称“成人高考”)定于11月5日-6日进行。现将考试安排和报名工作有关事项通告如下,请各位考生阅知。
一、考试设置
(一)报考类别和报考科类
成人高考设高中起点升本科(以下简称“高起本”)、高中起点升专科(以下简称“高起专”)、专科起点升本科(以下简称“专升本”)三个报考类别。其中,“高起本”“高起专”又分文科、理科,文科设文史类、外语(文)、艺术(文)、体育(文)四个科类,理科设理工类、外语(理)、艺术(理)、体育(理)四个科类;“专升本”又分八个科类,具体为:①哲学、文学、历史学以及中医学类、中药学类;②艺术类;③工学、理学类(生物科学类、地理科学类、心理学类除外);④经济学、管理学以及生物科学类、地理科学类、心理学类、药学类等;⑤法学类;⑥教育学类;⑦农学类;⑧医学类(中医学类、药学类两个一级学科除外)。专升本8个科类涵盖的招生专业见附件1,考生可根据自身条件、学历提升需求和专业报考要求,选择适合自身职业发展的类别、科类及具体学校和专业报考。
(二)考生类型
考生分统考生、免试生两个类型,其中,统考生须参加全国成人高考,免试生无需参加全国成人高考。所有考生均须通过我省成人高考网上报名系统完成个人信息采集工作。
(三)考试科目
1.高起本、高起专考试按文科、理科分别设置统考科目。公共课统考科目均为语文、数学、英语三门,其中数学分文科类、理科类两种。报考高起本的考生,除参加三门统考公共课的考试外,还需参加专业基础课的考试,理科类专业基础课为“物理、化学”(简称理化),文科类专业基础课为“历史、地理”(简称史地)。
2.专升本考试统考科目为政治、英语和一门专业基础课,各个报考科类具体涵盖的专业及其专业基础课考试科目见附件1。
3.高起本、高起专和专升本考试统考科目试题均由教育部统一命制,采取笔试方式,除英语科目外,其他科目一律使用国家通用语言文字答题。
4.按教育部规定,成人...
2022年下半年四六级考试报名时间马上就要到了,各省份都在发布此次四六考试报名的相关通知。近日,湖北省教育考试院也发布了此次四六级考试的相关通知,下面是小编整理的“2022年湖北英语四六级考试报名通知”,让我们一起来看看具体的考试报名通知吧。
点击进入>>>>
2022年下半年全国大学英语四、六级考试口试(以下简称CET-SET)和笔试(以下简称CET)将分别于11月19至20日和12月10日举行,其中口试于11月19日开考英语四级,11月20日开考英语六级;笔试于12月10日上午开考英语四级,下午开考英语六级。现将我省报名有关事项通知如下:
一、报名时间
我省考生网报时间分两个阶段进行。
第一阶段为9月20日11:00至9月21日11:00,此阶段仅限于同时开考笔试和口试的21个院校开始报名,且口试报名仅接受其本校考生。
第一阶段网报的21个院校为:
武汉市:武汉大学、华中科技大学、武汉理工大学、华中师范大学、中南民族大学、华中科技大学同济医学院、湖北工业大学、武汉纺织大学、江汉大学、海军工程大学、湖北第二师范学院、湖北商贸学院、武昌理工学院、武汉工商学院、武汉华夏理工学院;
荆州市:长江大学;
宜昌市:三峡大学;
十堰市:湖北汽车工业学院;
黄石市:湖北师范大学;
襄阳市:湖北文理学院;
咸宁市:湖北科技学院。
第二阶段为两个时段,第一时段为9月21日11:00至9月30日17:00,10月1日-7日暂停报名服务,第二时段为10月8日9:00-10月9日17:00,网上缴费截止时间10月10日17:00,此阶段为全省笔试院校报名时间。其中口试面向全省考生开放的院校为:
武汉市:武汉华夏理工学院;
十堰市:湖北汽车工业学院。
口试采用机考方式进行,因口试考点机位有限,额满为止。
二、报考资格
1.CET报考资格为全日制普通高等院校本科、专科在校生,全日制成人高等院校(高等教育自学考试仅限于全日制助学班)本科、专科在校生,在籍研究生。修完大学英语四级课程的学生可报考CET4;修完大学英语六级课程且CET4成...
2022年下半年的四六级考试报名时间马上就要到了,各地区也已经在陆陆续续的发布考试报名的相关通知。下面是小编给大家整理的“2022年四川英语四六级考试报名通知”,有打算报考此次四六级考试的四川考生看过来。更多考试信息请继续关注本网站。
(点击图片进入原文)
四川省2022年下半年全国大学英语四、六级考试(含口试和笔试)报名工作将于9月19日15点启动,10月10日17点截止。现将有关事项通告如下:
一、开考科目及时间
(一)口试
英语四级口语考试(CET-SET4)考试时间为11月19日(F223次),英语六级口语考试(CET-SET6)考试时间为11月20日(S224次),具体场次安排如下:

(二)笔试
考试时间为12月10日,开考科目为英语。

二、报考资格
(一)CET笔试报考资格为全日制普通及成人高等院校本科、专科在校生,在籍研究生。修完大学英语四级课程的学生可报考英语四级,修完大学英语六级课程且英语四级成绩达到425分及以上的学生可报考英语六级。
(二)CET-SET报考资格为完成对应级别笔试科目报考的考生,即完成本次CET4笔试报名后可报考CET-SET4,完成本次CET6笔试报名后可报考CET-SET6。
三、报名时间和方式
我省考生网上报名时间为9月19日(星期一)15:00至10月10日(星期一)17:00,报名开放工作分两批进行。各校报名时间以本校通知...
普通话等级考试是我国全面推行全国普通话的重要举措之一,受到国家的大力扶持,目前部分企业在招聘中也对求职者的普通话等级有所要求,可见普通话等级考试的重要性,接下来小编就为大家带来2022年10月阜阳市普通话等级考试报名通知,快来看看吧!
经市教育局批准并报市疫情防控部门备案,我站拟于2022年10月组织面向社会人员的普通话水平测试。2022年9月19日(周一)上午10点起开通网上报名,2022年10中旬—11月中旬非工作日测试,共2100个名额,报满即止。
现将报名、测试有关情况通知如下,请广大考生务必认真、完整阅读。
一、报名对象
1.根据我站现有测试能力结合疫情防控需要,本次报名仅面向阜阳市户籍人员及在阜阳市工作、生活的外市户籍人员。
2.考生前次测试成绩公布之后方可再次报名,且不能在两个或以上测试站同时报名,否则报名无效。
3.安徽政务服务网阜阳分厅不接受在校学生报名申请。在校学生所在学校已建有普通话测试站的请在所在学校报名;未建站学校在校学生若有测试需求,可由学校委派专人于9月10日-30日到市教育局语委办办理报名手续。报名时需递交申请函(见附件3)和考生信息表(见附件4)。9月30日之后,本年度内不再接受学校报名。
二、报名时间和渠道
2022年9月19日上午10点起在安徽政务网阜阳分厅(http://fy.ahzwfw.gov.cn/bog-bsdt/static/workProcess/components/applicationMaterial.html?ssqdCode=0dbb0b4e182b462397c3eed2be3f4027)开通报名。
建议考生提前进入“安徽政务服务网阜阳分厅”,完成注册和个人信息完善。报名当日在开通网上报名时段内登录个人账号按照网页提示逐项完成报名。报名时务必认真阅读“报名承诺”(见附件1,重要,必读!!),及时缴费(每人次50元,依据皖价费函〔2007〕99号)。以往有过政务网报名经历的考生务请按照本次报名的缴款识别码缴费,以免错误缴费导致报名不成功。缴费成功后请于9月26日9时至10月6日18时登录政务网个人账号自主打印准考证。报名操作流程见附件2。
三、测试日期
10月15日、16日、22日、23日、29日、30日、11月5日、6日...
07-23
2022年下半年的全国计算机等级考试定于九月二十四日至二十五日进行正式考试.目前,全国大部分考试地区已经开启报名缴费通道,请各位考生根据自己考试地区查看报名.下面是小编为大家带来的铜陵学院2022年下半年全国计算机等级考试报名通知,快来看看吧.
2022年下半年全国计算机等级考试报名通知
2022年下半年全国计算机等级考试(以下简称NCRE)定于9月24日至25日举行,考试报名及缴费应用网上报名系统完成,请各班学习委员组织本班学生认真学习本通知精神。现就有关考试事项通知如下:
一、疫情防控
为认真贯彻落实《安徽省高等学校招生委员会 安徽省教育厅 安徽省卫生健康委员会关于印发<安徽省教育考试新冠肺炎疫情防控工作指引(2022版)>的通知》(皖教秘〔2022〕209号)和教育部教育考试院《新冠肺炎疫情防控常态化下全国计算机等级考试组考防疫工作的指导意见》的要求,保障广大考生和考试工作人员生命安全及身体健康,保障NCRE工作安全有序开展,要求所有参加考试的考生应在考前14天起,每日自行测量体温,填写《体温自我监测登记表》(每位考生每科目一张,见附件1),出现身体异常情况的要及时就医并报告。在参加考试当日进入考场时考生须提交《健康情况声明书(包括体温自我监测登记表)》。考试在进入考点后,至正式开考前,考生须全程佩戴口罩;考试正式开始后,学生根据自愿是否佩戴口罩参加考试。
二、重要时间节点
1. 报名时间:7月5日09:00至7月20日17:00
2. 缴费时间:7月5日09:00至7月21日17:00
3. 准考证开始打印时间:9月19日9:00开始。由考生本人通过网上报名系统自行打印准考证,考点不再发放准考证。
4. 考试时间及地点:9月24日8:00开始考试,各位考生凭准考证、身份证、健康情况声明书等参加考试,具体考试时段及考试地点以准考证上的信息为准,不再另行通知。
三、收费标准
NCRE报名费执行皖价费[2006]240号文件收费标准规定,1-4级报名费为每人每科80元。
四、报考科目和考试软件
1. 从本次考试起,新增二级openGauss数据库程序设计(科目代码68)。
2. 2022年暂停三级Linux应用与开发技术、四级Linux应用与开发工程师等两个科目考试。2021年下半年已通过四级Linux考试的,成绩保留至2023年3月。
3.一级计算机基础及MS Office应用(科目代码15)、二级Access数据库程序设计(科目代码29)和二级MS Office高级应用与设计(科目代码65)等科目应用软件使用2016版(中文专业版),请所有考生注意。
4.一级、二级WPS Office科目应用软件使用新版的教育考试专用版WPS Office软件。
5.开考的级别与科目见附件2,考试大纲见附件3。
五、NCRE获证条件
1.一级、二级(有特殊规定的除外)、三级科目获证条件:只要科目成绩达到合格线,即可获得相应证书。
四级科目获证条件:四级科目成绩达到合格线,并已经(或者同时)获得三级相关证书。
2.二级语言类及数据库类科目(即 MS-Office 高级应用外的其他二级科目)获证条件...
06-02
中考考试报名已经出来了,还不知道的小伙伴们看过来,下面由出国留学网小编为你精心准备了“2020年银川市教育局全市初二年级学业水平考试报名【已公布】”,持续关注本站将可以持续获取更多的考试资讯!
2020年银川市教育局全市初二年级学业水平考试报名【已公布】
各县(市)区教(体)育局,市直属(区属)各初中学校:
根据自治区教育厅《2020年初中学业水平考试工作方案》规定,现初二年级在校学生今年将参加地理和生物合卷考试和生物实验操作测试,由于目前仍处于防控期间,各学校要按照自治区和银川市防控工作要求,在严格落实防控措施的前提下,扎实做好初二年级学业水平考试报名工作,现将有关事项通知如下:
一、认真做好报名考试的宣传工作
1. 参加初中八年级学业水平报名及考试的学生为八年级在校学生,国家学籍在本校且实际就读。
2. 2020年初中八年级在校生学业水平文化课考试安排在7月20日下午,地理和生物实行合卷考试,两科均为必答,采用开卷方式,考试总时长120分钟。生物实验操作测试时长15分钟,安排在6月底前完成。各县(市)区和各学校要向家长和考生做好宣传工作,保证所有初中八年级在校生都要报名参加考试。
3.学业水平考试采用网上报名,考生登录银川市中考服务平台进行网上报名,三区教育局、初中学校招生考试工作人员及班主任都要熟悉和掌握学业水平考试报名的各项政策和网上报名的程序及技术,向家长做好宣传工作,指导学生在网上正确报名,保证政策到位,宣传到人。
4.网上报名结束后,将对参加2020年学业水平考试的所有学生的报名资格在银川市中考服务平台上进行公示,如有举报,经查实,在网上通报并追究相关人员责任。
二、网上报名信息填写和照片采集
1.考生信息
报名系统中显示的“姓名”“性别”“民族”“身份证号”“出生年月”要与户口相符,姓名与户口不符的,学生不能直接在网上报名时更改,由学校统一登记提交,由教育局在审查户口时予以更正;“联系电话”为11位数字,必须按规定格式填写,联系电话可以填写手机或固定电话,填写固定电话号码时要加区号(例09516030275)。没有联系电话的不能写“无”,可直接以“00000000000”填写;
2.家庭信息
05-08
你中考招生报名了吗?出国留学网小编为你精心准备了2019年宁夏固原市高中阶段招生考试报名通知,希望能够帮助到你,想知道更多相关资讯,请关注网站更新。
2019年宁夏固原市高中阶段招生考试报名通知
关于做好2019年全市初中毕业
暨高中阶段招生网上报名有关工作的通知
各县(区)教育考试中心:
按照固原市教育体育局工作部署,我市2019年初中毕业暨高中阶段招生考试报名工作开始在即,现就网上报名有关事项通知如下。
一、 工作流程
报名前市教育体育局将全市初中毕业生学籍信息导入报名系统,市教育考试中心以此为据组织网上报名。报名工作进行四级管理,分别是班、校、县(区)、市级。
报名工作流程:
1、考生上网填写报名信息;
2、班主任审核信息(建议考生照片由班主任统一上传,照片严格按格式上传);
3、学校管理员审核;
4、县(区)管理员审核,查明考生已报名但学校未确认原因;
5、市级审核,查明学籍库中未报名考生原因。
二、网上报名信息采集确认及审核时间安排
县(区) |
考试报名通知推荐访问