出国留学网专题频道自学考试取消栏目,提供与自学考试取消相关的所有资讯,希望我们所做的能让您感到满意!
2022年10月份的自学考试时间马上就要到了,但是有部分地区因为疫情原因发布了考试取消的通知,请各位考生及时关注考试信息,下面是小编为大家准备的“内蒙古自治区取消举行2022年10月高等教育自学考试相关工作安排”,仅供参考。
近期我区新冠肺炎疫情呈多点爆发态势,防控形势严峻复杂,为切实保障广大考生和考试工作人员的生命安全和身体健康,取消原定于10月22日-23日举行的内蒙古自治区高等教育自学考试。为尽量降低取消考试对考生造成的影响,现将相关工作安排如下:
一、所有考生全额退费
考生已缴纳的本次考试笔试课程的报考费,将按原缴费渠道全额退回,无需提出申请。退费处理于11月底前完成,明年报考时需重新报考、缴费。
二、新生注册继续有效
本次新生报名报考注册成功的继续有效,下次报考时无需重新注册,直接网上登录个人报考系统进行选课、缴费。
三、下半年论文答辩、毕业申请继续进行
已经网上报名申请论文答辩的考生,联系主考院校正常进行论文答辩。下半年毕业申报、证书发放和电子注册工作正常进行,申报对象为符合毕业条件的专科、本科专业考生。
四、停考过渡政策截止时间延长
对于2016年前注册的考生(老考生),停考过渡政策延期至2023年12月。汉语言文学(专科)系全国统一停考专业,须按照全国统一安排执行。
五、2023年上半年考试安排在4月15日-16日进行,预计于3月初报考,争取确保开考课程能够覆盖2022年10月的课程。
六、对于因取消考试而无法于今年12月如期正常办理毕业的考生,如需开具考试取消的相关说明,考生可在下半年毕业审定申请时间段内向盟市教育招生考试机构提出申请。申请仅限于已报考本次自学考试该专业全部剩余课程的考生,盟市考试机构将核实考生本次报考课程与已通过课程情况,本科考生还需查验论文成绩,不符合条件的不予出具。
内蒙古自治区教育招生考试中心
2022年10月15日
本篇文章来源于内蒙古招生考试信息网。
推荐阅读:
2022年自学考试时间安排在了10月22日到23日,有不少地区已经发布了考试疫情防控要求,但有些地区也因为疫情的原因取消或推迟了考试,下面是小编为大家准备的“2022年10月内蒙古自学考试取消通知”,可供各位考生参考。
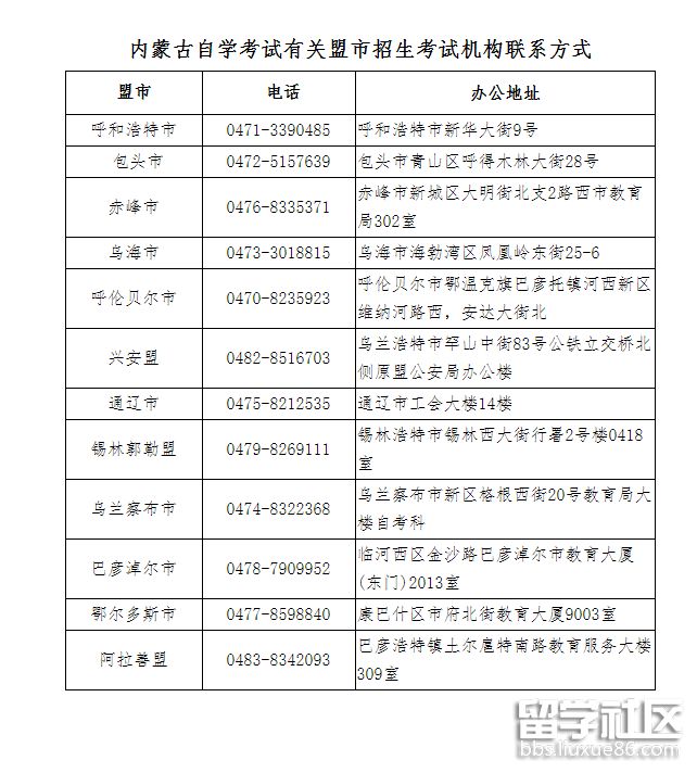
近期我区新冠肺炎疫情呈多点爆发态势,来势凶猛,防控形势严峻复杂,为切实保障广大考生和考试工作人员的生命安全和身体健康,取消原定于10月22日-23日举行的内蒙古自治区高等教育自学考试。相关信息请关注内蒙古招生考试信息网(https://www.nm.zsks.cn)有关通知,也可电话咨询有关盟市招生考试机构(联系方式附后)。已缴纳的报考费将按原缴费渠道全额退回,考生无需提出退费申请,退费处理预计于11月底前完成。有意继续参加自学考试的考生,可报名参加2023年4月举行的自学考试。已注册成功的新生注册有效,下次报考时可直接网上选课缴费。因取消考试给广大考生带来的不便,敬请谅解!
特此公告。

内蒙古自治区教育招生考试中心
2022年10月15日
本篇文章来源于内蒙古招生考试信息网。
推荐阅读:
自学考试取消推荐访问