出国留学网专题频道英语试卷栏目,提供与英语试卷相关的所有资讯,希望我们所做的能让您感到满意!
想看福建省2022年中考试卷的朋友注意了,小编将福建省2022中考英语详细的题目和答案整理在下面了,快来看看吧!下面是出国留学网整理的福建2022年中考英语试卷及答案,欢迎大家参考阅读本文。







07-08
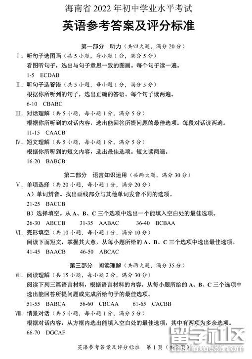
2022年海南省中考终于结束了,相信同学们一定对自己的最终成绩非常好奇吧?小编为大家整理了2022年海南省中考英语试题和答案,供同学们参考,大家可以根据需要自行估算分数哦,还有更多科目的试卷在火速编辑中,敬请关注~









06-15
出国留学网小编特为大家将福建省2022年高考英语考试试卷和答案整理编辑好了,还在寻找试卷和答案的,想参考答案估算分数的,单纯对试卷好奇的,都可以看看本文,对你一定会有帮助的。
新高考I卷适用地区:山东、河北、湖北、湖南、江苏、广东、福建
2022年普通高等学校招生全国统一考试(新高考I卷)
英语
本试卷共10页,满分120分。考试用时120分钟。
注意事项:
1.答卷前,考生务必用黑色字迹钢笔或签字笔将自己的姓名、考生号、考场号和座位号填写在答题卡上。用2B铅笔将试卷类型(A)填涂在答题卡相应位置上。将条形码横贴在答题卡右上角“条形码粘贴处”。因笔试不考听力,选择题从第二部分的“阅读”开始,试题序号从“21”开始。
2.作答选择题时,选出每小题答案后,用2B铅笔把答题卡上对应题目选项的答案信息点涂黑;如需改动,用橡皮擦干净后,再选涂其他答案,答案不能答在试卷上。
3.非选择题必须用黑色字迹钢笔或签字笔作答,答案必须写在答题卡各题目指定区域内相应位置上;如需改动,先划掉原来的答案,然后再写上新的答案;不准使用铅笔和涂改液。不按以上要求作答的答案无效。
4.考生必须保持答题卡的整洁。考试结束后,将试卷和答题卡一并交回。
第二部分 阅读(共两节,满分50分)
第一节(共15小题:每小题2.5分,满分37.5分)
阅读下列短文,从每题所给的A、B、C、D四个选项中选出最佳选项。
A
Grading Policies for Introduction to Literature
Grading Scale
9...
06-15
广东省2022年高考英语考试试卷和答案已经出来了,小编已经为大家整理编辑在下面了,相信大家都很期待试卷的内容,好奇题目的难度,想一睹为快了,那就快来小编这仔细阅读一下吧!
新高考I卷适用地区:山东、河北、湖北、湖南、江苏、广东、福建
2022年普通高等学校招生全国统一考试(新高考I卷)
英语
本试卷共10页,满分120分。考试用时120分钟。
注意事项:
1.答卷前,考生务必用黑色字迹钢笔或签字笔将自己的姓名、考生号、考场号和座位号填写在答题卡上。用2B铅笔将试卷类型(A)填涂在答题卡相应位置上。将条形码横贴在答题卡右上角“条形码粘贴处”。因笔试不考听力,选择题从第二部分的“阅读”开始,试题序号从“21”开始。
2.作答选择题时,选出每小题答案后,用2B铅笔把答题卡上对应题目选项的答案信息点涂黑;如需改动,用橡皮擦干净后,再选涂其他答案,答案不能答在试卷上。
3.非选择题必须用黑色字迹钢笔或签字笔作答,答案必须写在答题卡各题目指定区域内相应位置上;如需改动,先划掉原来的答案,然后再写上新的答案;不准使用铅笔和涂改液。不按以上要求作答的答案无效。
4.考生必须保持答题卡的整洁。考试结束后,将试卷和答题卡一并交回。
第二部分 阅读(共两节,满分50分)
第一节(共15小题:每小题2.5分,满分37.5分)
阅读下列短文,从每题所给的A、B、C、D四个选项中选出最佳选项。
A
Grading Policies for Introduction to Literature
Grading Scale
90-...
06-15
随着高考的结束,各科的试卷和答案也慢慢的都出来了,小编已经将江苏省2022年高考英语试卷及答案整理好编辑成文字版了,对试卷好奇,还在寻找答案,想要估算分数的小伙伴,都过来看看吧!
新高考I卷适用地区:山东、河北、湖北、湖南、江苏、广东、福建
2022年普通高等学校招生全国统一考试(新高考I卷)
英语
本试卷共10页,满分120分。考试用时120分钟。
注意事项:
1.答卷前,考生务必用黑色字迹钢笔或签字笔将自己的姓名、考生号、考场号和座位号填写在答题卡上。用2B铅笔将试卷类型(A)填涂在答题卡相应位置上。将条形码横贴在答题卡右上角“条形码粘贴处”。因笔试不考听力,选择题从第二部分的“阅读”开始,试题序号从“21”开始。
2.作答选择题时,选出每小题答案后,用2B铅笔把答题卡上对应题目选项的答案信息点涂黑;如需改动,用橡皮擦干净后,再选涂其他答案,答案不能答在试卷上。
3.非选择题必须用黑色字迹钢笔或签字笔作答,答案必须写在答题卡各题目指定区域内相应位置上;如需改动,先划掉原来的答案,然后再写上新的答案;不准使用铅笔和涂改液。不按以上要求作答的答案无效。
4.考生必须保持答题卡的整洁。考试结束后,将试卷和答题卡一并交回。
第二部分 阅读(共两节,满分50分)
第一节(共15小题:每小题2.5分,满分37.5分)
阅读下列短文,从每题所给的A、B、C、D四个选项中选出最佳选项。
A
Grading Policies for Introduction to Literature
Grading Scale
...
06-15
湖南省今年的高考考试已经顺利结束了,随着考试的结束,部分试卷和答案都被公布了出来,下面是小编特为大家编辑整理的湖南省2022年高考英语试卷和答案文字版,还在寻找答案的,来小编这里看看吧!
新高考I卷适用地区:山东、河北、湖北、湖南、江苏、广东、福建
2022年普通高等学校招生全国统一考试(新高考I卷)
英语
本试卷共10页,满分120分。考试用时120分钟。
注意事项:
1.答卷前,考生务必用黑色字迹钢笔或签字笔将自己的姓名、考生号、考场号和座位号填写在答题卡上。用2B铅笔将试卷类型(A)填涂在答题卡相应位置上。将条形码横贴在答题卡右上角“条形码粘贴处”。因笔试不考听力,选择题从第二部分的“阅读”开始,试题序号从“21”开始。
2.作答选择题时,选出每小题答案后,用2B铅笔把答题卡上对应题目选项的答案信息点涂黑;如需改动,用橡皮擦干净后,再选涂其他答案,答案不能答在试卷上。
3.非选择题必须用黑色字迹钢笔或签字笔作答,答案必须写在答题卡各题目指定区域内相应位置上;如需改动,先划掉原来的答案,然后再写上新的答案;不准使用铅笔和涂改液。不按以上要求作答的答案无效。
4.考生必须保持答题卡的整洁。考试结束后,将试卷和答题卡一并交回。
第二部分 阅读(共两节,满分50分)
第一节(共15小题:每小题2.5分,满分37.5分)
阅读下列短文,从每题所给的A、B、C、D四个选项中选出最佳选项。
A
Grading Policies for Introduction to Literature
Grading Scale
06-15
湖北省2022年高考考试已经顺利落下帷幕了,想要参考答案估分的同学们和家长们,小编已经将湖北省2022年高考英语试卷和答案整理好编辑成文字版了,快来看看吧!相信一定可以帮助到大家。
新高考I卷适用地区:山东、河北、湖北、湖南、江苏、广东、福建
2022年普通高等学校招生全国统一考试(新高考I卷)
英语
本试卷共10页,满分120分。考试用时120分钟。
注意事项:
1.答卷前,考生务必用黑色字迹钢笔或签字笔将自己的姓名、考生号、考场号和座位号填写在答题卡上。用2B铅笔将试卷类型(A)填涂在答题卡相应位置上。将条形码横贴在答题卡右上角“条形码粘贴处”。因笔试不考听力,选择题从第二部分的“阅读”开始,试题序号从“21”开始。
2.作答选择题时,选出每小题答案后,用2B铅笔把答题卡上对应题目选项的答案信息点涂黑;如需改动,用橡皮擦干净后,再选涂其他答案,答案不能答在试卷上。
3.非选择题必须用黑色字迹钢笔或签字笔作答,答案必须写在答题卡各题目指定区域内相应位置上;如需改动,先划掉原来的答案,然后再写上新的答案;不准使用铅笔和涂改液。不按以上要求作答的答案无效。
4.考生必须保持答题卡的整洁。考试结束后,将试卷和答题卡一并交回。
第二部分 阅读(共两节,满分50分)
第一节(共15小题:每小题2.5分,满分37.5分)
阅读下列短文,从每题所给的A、B、C、D四个选项中选出最佳选项。
A
Grading Policies for Introduction to Literature
Grading Scale
...
06-15
一年一届的高考考试已经圆满结束了,河北省2022年高考英语试卷和答案也已经出炉了,还在找答案的同学们,小编特为大家整理编辑成了文字版,方便大家阅读,快一起来看看吧!
新高考I卷适用地区:山东、河北、湖北、湖南、江苏、广东、福建
2022年普通高等学校招生全国统一考试(新高考I卷)
英语
本试卷共10页,满分120分。考试用时120分钟。
注意事项:
1.答卷前,考生务必用黑色字迹钢笔或签字笔将自己的姓名、考生号、考场号和座位号填写在答题卡上。用2B铅笔将试卷类型(A)填涂在答题卡相应位置上。将条形码横贴在答题卡右上角“条形码粘贴处”。因笔试不考听力,选择题从第二部分的“阅读”开始,试题序号从“21”开始。
2.作答选择题时,选出每小题答案后,用2B铅笔把答题卡上对应题目选项的答案信息点涂黑;如需改动,用橡皮擦干净后,再选涂其他答案,答案不能答在试卷上。
3.非选择题必须用黑色字迹钢笔或签字笔作答,答案必须写在答题卡各题目指定区域内相应位置上;如需改动,先划掉原来的答案,然后再写上新的答案;不准使用铅笔和涂改液。不按以上要求作答的答案无效。
4.考生必须保持答题卡的整洁。考试结束后,将试卷和答题卡一并交回。
第二部分 阅读(共两节,满分50分)
第一节(共15小题:每小题2.5分,满分37.5分)
阅读下列短文,从每题所给的A、B、C、D四个选项中选出最佳选项。
A
Grading Policies for Introduction to Literature
Grading Scale
90-100...
06-15
六月已过半,高考也随之结束了,小编特为大家把山东省2022年高考英语试卷和答案整理编辑好了,听说今年的题目不简单,难度到底怎么样,快和小编一起来看看卷子,估算一下分数吧!
新高考I卷适用地区:山东、河北、湖北、湖南、江苏、广东、福建
2022年普通高等学校招生全国统一考试(新高考I卷)
英语
本试卷共10页,满分120分。考试用时120分钟。
注意事项:
1.答卷前,考生务必用黑色字迹钢笔或签字笔将自己的姓名、考生号、考场号和座位号填写在答题卡上。用2B铅笔将试卷类型(A)填涂在答题卡相应位置上。将条形码横贴在答题卡右上角“条形码粘贴处”。因笔试不考听力,选择题从第二部分的“阅读”开始,试题序号从“21”开始。
2.作答选择题时,选出每小题答案后,用2B铅笔把答题卡上对应题目选项的答案信息点涂黑;如需改动,用橡皮擦干净后,再选涂其他答案,答案不能答在试卷上。
3.非选择题必须用黑色字迹钢笔或签字笔作答,答案必须写在答题卡各题目指定区域内相应位置上;如需改动,先划掉原来的答案,然后再写上新的答案;不准使用铅笔和涂改液。不按以上要求作答的答案无效。
4.考生必须保持答题卡的整洁。考试结束后,将试卷和答题卡一并交回。
第二部分 阅读(共两节,满分50分)
第一节(共15小题:每小题2.5分,满分37.5分)
阅读下列短文,从每题所给的A、B、C、D四个选项中选出最佳选项。
A
Grading Policies for Introduction to Literature
Grading Scale
90-100...
福建省2022年高考英语科目考试已经结束了,相信大家对今年福建考区高考英语试卷一定很感兴趣吧,下面是由出国留学网编辑为大家整理的“2022年福建高考英语试卷和答案”,仅供参考,欢迎大家阅读本文。
本试卷共10页,满分120分。考试用时120分钟。
注意事项:1. 答卷前,考生务必用黑色字迹例笔或签字笔将自己的姓名、考生号、考场号和座位号填写在答题卡上。用2B铅笔将试卷类型(A)填涂在答题卡相应位置上。将条形码横贴在答题卡右上角“条形码粘贴处”。因笔试不考听力,选择题从第二部分的“阅读”开始,试题序号从“21”开始。
2. 作答选择题时,选出每小题答案后,用2B船笔把答题卡上对应题目选项的答案信息点涂黑;如需改动,用像皮擦干净后,再选涂其他答案,答案不能答在试卷上。
3. 非选择题必须用黑色字迹钢笔或签字笔作答,答案必须写在答题卡各题目指定区域内相应位置上:如而改动,先则掉原来的答案,然后再写上新的答案;不准使用铅笔和涂改液。不按以上要求作答的答案无效。
4. 考生必须保持答题卡的整洁。考试结束后,将试卷和答题卡一并交回。
第二部分 阅读(共两节,满分50分)
第一节(共15小题:每小题2.5分,满分37.5分)
阅读下列短文,从每题所给的A、B、C、D四个选项中选出最佳选项。
A
Grading Policies for Introduction to Literature
Grading Scale
90-100, A; 80-89, B; 70-79, C; 60-69, D; Below 60, E.
Essays (60%)
Your four major essays will combine to form the main part of the grade for this course: Essay 1 = 10%; Essay 2-15%; Essay 3= 15%; Essay 4 = 20%.
Group Assignments (30%)
Students will work in groups to complete four assignments (作业) during the course. All the assignments will be submitted by the assigned date through Blackboard, our online learning and course management system.
Daily Work/In-Class Writings and Test/Group Work/Homework (10%)
n Class activities will vary from day to day, but students must be ready to complete short in-class writings or tests drawn dire...
英语试卷推荐访问