出国留学网专题频道药学专业知识二教材栏目,提供与药学专业知识二教材相关的所有资讯,希望我们所做的能让您感到满意!
01-02
想参加2018年执业药师考试吗?出国留学网为你整理了<2018年执业药师考试《中药学专业(二)》教材变动情况>供你参考,更多执业药师考试的资讯,本网站将持续更新,敬请关注。
2018年执业药师考试《中药学专业知识(二)》教材变动情况
2018年,除公共考试科目药事管理与法规外,各专业科目考试大纲继续依据2015年版考试大纲。
其中《中药学专业知识(二)》变化情况如下:
第二部分常用中成药中,第1章内科常用中成药-第四节泻下剂-麻仁胶囊的方义简释中,臣药的论述内容调整为:“大黄苦寒泄降,善通便泻热;苦杏仁苦温润降,善降气润肠通便;炒白芍甘酸微寒,善养血敛阴、缓急止痛。三药相合,既增君药润肠通便之功,又能清泻肠热,故为臣药。”也就是添加了“清泻肠热”这个功能。
其他内容均没有变化。
出国留学网执业药师栏目推荐:
...01-02
想参加2018年执业药师考试吗?出国留学网为你整理了<2018年执业药师考试《药学专业知识(二)》教材变动情况>供你参考,更多执业药师考试的资讯,本网站将持续更新,敬请关注。
2018年执业药师考试《药学专业知识(二)》教材变动情况
2018年,除公共考试科目药事管理与法规外,各专业科目考试大纲继续依据2015年版考试大纲。
《药学专业知识(二)》教材没有较大变动,只是个别地方有小调整,具体变化情况如下:

出国留学网执业药师栏目推荐:
...
执业药师考试就要开始咯,赶快复习起来吧,出国留学网执业药师栏目为各位同学准备了“2017年执业药师中药学专业知识二教材”,希望对各位考生有帮助。
2017年执业药师考试教材已上市出售。请考生们在购买教材时看清楚教材封面、书名、版次、出版时间以及出版社等信息,以免买错!
2017年执业药师考试教材《中药学专业知识二》信息如下:

2017执业药师考试教材购买方式:
1、考生可通过中国医药科技出版社(天猫旗舰店)、各地新华书店进行购买!
执业药师考试栏目为您推荐:
...01-22
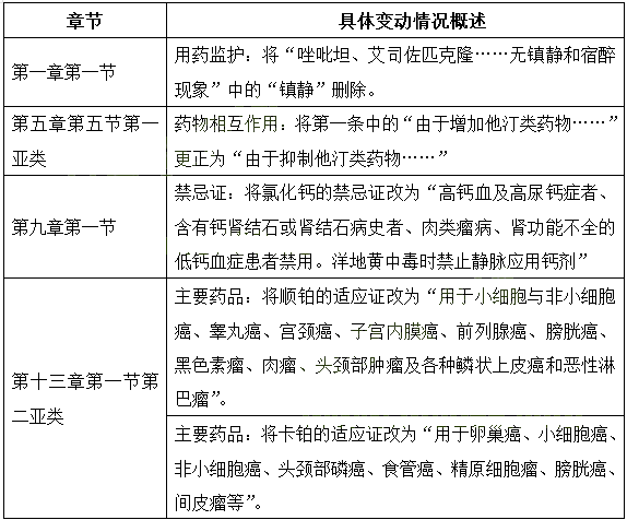
要报考2017年执业药师考试的朋友们注意了,考试教材已经公布,出国留学网执业药师考试栏目为大家提供“2017年执业药师药学专业知识二考试教材变化情况”,希望对大家有所帮助!
2017年执业药师考试教材已发布,其中《药学专业知识二》较大的变化情况如下:
1.术语变化情况
(1)“巨幼红细胞性贫血”更改为“巨幼细胞贫血”。
2.变动较大的内容
|
章节
|
变化情况概述
|
|
第一章
|
镇静与催眠药药禁忌证,删除“唑吡坦”的禁忌证;“(一)依据睡眠状态选择用药”项下内容有变动
|
|
抗癫痫药作用特点项下的苯二氮?类药物,由“GABA受体激动剂”改为“苯二氮?受体激动剂”,苯妥英钠的适应证有变动
|
|
|
脑功能改善及抗记忆障碍药的药物相互作用项下,乙酰胆碱酯酶抑制剂的药物相互作用删除一条内容
|
|
|
镇痛药用药监护项下“(五)镇痛药的使用原则”删除“即所谓只在疼痛时给药”
|
|
|
第二章
|
解热、镇痛、抗炎药禁忌证,第一条有变化;用药监护项下的“(二)关注NSAID药潜在的心血管风险”有变动<... |
药学专业知识二教材推荐访问