出国留学网专题频道行测资料分析答题技巧栏目,提供与行测资料分析答题技巧相关的所有资讯,希望我们所做的能让您感到满意!
出国留学网小编为大家提供行测资料分析答题技巧:拉动增长有妙招,一起来学习一下吧!希望大家能记忆一下相关的公式!
资料分析是整个行测考试中比较简单的一个部分,但是对于这一部分大家也不能掉以轻心。对于资料分析这一部分重点要掌握好各种公式和计算的方法,只有这样才能在考试中快速的进行作答。资料分析中考察的知识点主要是增长,比重,平均数,倍数等。而今天小编要讲的是在考试中同学们经常会出错的一个知识点,那就是——拉动增长。
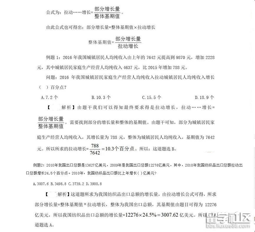
我们先来看看什么叫做拉动增长。拉动增长是指整体中某部分的增长量拉动整体增长程度指标,一般指整体中某部分的增长量与整体基期值的比值,用……拉动……增长……百分点来表示。注意拉动增长后面一定是百分点,在做题时要格外注意。

【行测练习题】
根据下列资料,回答1~3题。

1.2014年1~4月,以下哪种农产品进出口总额占同期农产品进出口总额的比重超过20%?
A.食用油籽 B.蔬菜 C.畜产品 D.水产品
2.2013年1~4月,以下农产品进出口贸易额呈现顺差关系的是:
A.谷物 B.食用油籽 C.畜产品 D.水果
3.2014年1~4月,食用植物油进出口总额比上年同期约:
A.减少了11% B.增加了3% C.增加了11% D.减少了3%
【参考答案与解析】
1.【答案】A。解析:2014年1~4月农产品进出口总额的20%为(217+429.4)×20%=129.28亿美元,四个选项中进出口总额大于129.28亿美元的,只有食用油籽,选择A项。也可直接比较四个选项,显然食用油籽的进出口总额最大,选A。
2.【答案】D。解析:观察2014年表格中的数据,谷物、食用油籽和畜产品的进、出口额相差很大,只有水果的出口额与进口额相近,且出口额同比降低,进口额同比增加,所以2013年水果呈贸易顺差。
3.【答案】A。解析:由表格数据估算可知,2013年1~4月食用植物油出口额几乎可忽略不计,故2014年1~4月进出口总额同比增长率与进口...
06-19
出国留学网小编为大家提供行测资料分析技巧:怎样阅读材料,一起来看看吧!希望大家及时了解答题技巧,顺利答题!
对于大多数考生而言,在解决行测资料分析时会遇到这样的麻烦:找不到数据,列不出式子,算不出数。其中找不到数据直接会导致列不出式子,必然无法进行正确的计算,可见找数据的重要性。其实找不到数据原因主要是没有掌握正确的阅读方法,既耽误时间又影响正确率,那下面小编就带大家来学习一下资料分析中阅读材料的方法和技巧。
在资料分析中我们常见的材料类型有四种,分别是文字类、表格类、图形类和综合类,每一种材料都有自身的特点,只有掌握不同材料的阅读方式,才能快速找到数据。
1.文字类材料
材料特点:资料分析中比较复杂的材料类型,有的数据具有一定的“隐蔽性”,众多数据都隐藏包容在一段文字陈述中,需要考生从中逐一找出,并能在较短时间内迅速把握文段主旨和文字间的关系。
大部分学生都是拿到题目后,先看题目,再到原文中去找相应的数据,然后在这个数据上做个标志,当然这么做没错,但是如果每道题目都这样做的话,我们不算第五道综合分析题目,就至少要找四遍,效率低用时长。其实文字类材料通篇除了汉字就是数学,既然数字不好找,那么我们就应该找汉字,找那些标志性的文字,也就是利用关键词定位法来提升阅读速度。
阅读方法:
第一步,先看材料的时间,再确定材料基本结构,比如是否为分段型材料,文字类材料大部分段落都是总分结构,把材料中每段的关键名词圈出,知道每段主要描述的指标,最主要要圈出相似名词之间的区别;
第二步,解读题干,找出题干中的核心考点,注意单位和年份,再根据题干关键词定位材料相关位置;
第三步,每个小题集中查找所需数据,根据核心考点列式计算。
此外,材料的结构分析对于寻找数据帮助很大,所谓结构分析法,就是理清楚文字材料的结构,分析出材料属于总分、分总、总分总还是模糊性。在分析材料的结构时,可以从文段的关键字、标点等方面着手,关键字包括时间、关联性词语,如:其中、占、以及一些名词等,而对于一些数据,可以先忽略。标点主要是关注句号、分号,句号往往说明要讲述另外一种指标了,分号往往说明要谈这种指标的另外一个方面,对每一段中结构的把握都很有帮助。
2.表格类材料
材料特点:表格类材料较为直观,数据相对好找,题目涉及数据较多,数据较大,往往需大量计算,而且会有一些“坑”,比如单位,或者表格间的包含关系,因此定位数据的过程一定要快要准,才能有更多的时间来进行有效的计算。
阅读方法:
第一步,读表头,了解表格描述的时间以及主要内容;
第二步,阅读第一行和第一列的指标,知道各个指标间的关系:是包含,还是并列,一定要圈出不同:比如圈出“全国”这样的字样,还有不同单位的字样,表格中的数据可以不读;
第三步,读题干,注意题干考察的年份和单位,再根据题干所涉及的指标找数据列式计算。
此外,有的表格中还会涉及到新名词,往往会在表格下边有注解来解释,有的题目中出现了新名词,而表格中没有,找不到的同学就容易慌乱,影响心态,所以同学们一定注意表格下方有没有一行小注解。
3.图形类材...
06-15
出国留学网小编为大家提供行测资料分析答题技巧:读懂问题是关键,一起来看看吧!希望大家都能顺利做好资料分析题!
行测资料分析主要测查考生的分析能力和计算能力,读懂问题是考生做资料分析的关键,方法不对努力白费,题目审错了计算速度再快也是在做无用功,那考生应该怎么去快速的审题呢?今天小编就带着大家两步搞定资料分析的审题:
第一步、读两边
读两边里主要指的是:题干开头的时间和结尾的问法。开头的时间能够带给考生很多信息,如:材料里面给的时间是2016年,而题干的时间也是2016年,时间一致,考查的是现期;如果题干里的时间和材料不一致:若题干时间是2015年,考查的是基期;若题干时间是2014年,则有可能考查的是隔年;如果题干里给的是时间段则有可能考察的是平均数或年均增长。但只看时间是不够的,还需要结合问法:如从时间判断出考查的是现期而后面的问法出现比重、平均数、倍数等词语,这就是考查的是现期比重、现期倍数或者现期平均数;如果通过时间判断出是基期,后面问的是比重、倍数或平均数,则考查的为基期比重、基期倍数或基期平均数,通过审两边基本是可以判断出所考查的概念,但具体使用哪个公式还需要考生审中间来鉴别。
第二步、审中间
审中间主要是要看所涉及的统计指标,并结合材料所给数据,最终确定所考查的公式。比如:根据题干描述并通过第一步的审两边考生判断出是考查的基期值,但基期值的考查也包含两个公式:

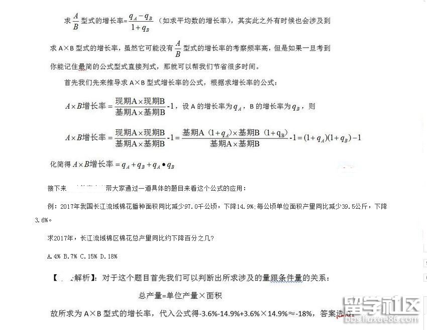
在公务员行测考试中,资料分析是分值高且正确率高容易提分的一种题型。资料分析的公式主要分为单一数据和两数之比,有很多考生对两数之比的公式理解不够透彻,导致不能灵活运用,且在此类题目上花费大量的时间。今天,小编就带领各位考生学习一下两数之比的答题技巧。
一、两数之比的含义

2009年城镇居民人均可支配收入增长率9.2%>2009年农村居民人均纯收入增长率8.5%,故2009年城乡收...
06-14
出国留学网小编为大家提供行测资料分析答题技巧:如何巧妙避开那些陷阱,一起来看看吧!希望大家能好好学习,顺利应对考试!
资料分析在行测试卷中的重要程度不言而喻。所以如果能够在有限的时间内准确地找到答案十分必要。但是命题人并不会轻易的让大家选出正确答案,通常都会设置小障碍小陷阱,那么小编就来给大家介绍容易设置陷阱的地方,从而使得大家避免犯错。
陷阱一:时间
时间是大家极易犯错的点,比如材料给的时间是2015年,而题目所求的指标是2014年,其实就是求基期值。
例1:2015年1-10月,我国社会消费品零售总额244359元,同比增长10.6%。10月当月社会消费品零售总额28279亿元,同比11.0%。
问题:2014年10月我国社会消费品零售总额为多少亿元?
A.244359 B.28279 C.220939 D.25477
【解析】答案:D 。2015年10月社会消费品零售总额28279亿元,所求为2014年10月社会消费品零售总额,即基期值,用28279除以(1+11%)得到25477。
其他的情况是材料中的图表是全年的数据,但问题中只求部分时间点的数据,同学不注意时间会将全年数据都带入列式中。所以时间的小陷阱大家只要多留意题目本身就不会出错。
陷阱二:细节
一、不能准确地判断所求指标
1.增长量与增长率。
如:高收入户人均纯收入与上年相比增长对快的年份是?所求为增长最快年份,那么就是增长率最大的年份。口诀就是快慢描述的是速度也就是增长率,多少表述的是增长量。
2.百分数与百分点
百分点是百分数相减作差得到,实际上也是百分数,但在资料分析中要读作百分点。
例:2013年,我国国内生产总值568845亿元,比上年实际增长7.7%。其中,第一产业增加值56957亿元,第二产业增加值249684亿元,第三产业增加值262204亿元。第一产业增加值占国内生产总值的比重为10.0%。第二产业增加值占国内生产总值的比重为43.9%。第三产业增加值占国内生产总值的比重为46.1%。
问题:2013年,我国第三产业增加值占国内生产总值的比重比第二产业:
A.高2.2个百分点 B.高2.2% C.高3.2个百分点 D.高3.2%
【解析】答案:A。所求量为第三产业增加值占国内生产总值的比重与第二产业增加值占国内生产总值的差值,也就是两个比重的差值。因为比重都是百分数,所以所求量是两个百分数的差。又因为百分数作差要读作百分点,所以选项B、D排除。又因为材料中最后一句可知第二产业增加值、第三产业增加值分别占国内生产总值的43.9%、46.1%,继而答案选择A。
二、不能够准确进行单位换算
1.亿和万的换算
1亿=10000万
2.百分数的换算
9%=0.09,太多的同学把1+9%写成1.9了。实际上是1.09,一定要注意这个百分数的换算。
三、不能够准确理解语言...
06-14
出国留学网小编为大家提供行测资料分析答题技巧:根据选项范围快速锁定答案,一起来学习一下吧!希望大家都能好好掌握!
历年来,行测当中资料分析的计算往往难住不少考生朋友。算得粗糙一些,害怕完美避开正确选项;算得精确一点,又担心会慢人一拍。今天,小编就带大家一起来看看国省考资料分析的试题,究竟如何处理计算过程,才能既高效又准确呢?
【例1】
【材料】2017年,我国在“一带一路”沿线国家(不含中国)专利申请公开量为5608件,同比增长16.0%。
【问题】若以2017年的增速增长,到2019年,我国在“一带一路”沿线国家(不含中国)专利申请公开量将达到多少件?
A.6505 B.6823 C.7028 D.7546

在行测资料分析的计算过程中,当选项并非很接近时,我们对数据进行适当处理或约分,从而达到简化运算的目的,此时甚至能直接由算式看出结果来。当然,选项太过接近时,要谨慎哦。
行测资料分析的复习无非是在解决怎样能在考试的时候更快速做题的过程,所以我们会建议考生们记住一些常考的公式,比方说:

小编相信通过这道题考生们应该能够体会到,如果在考试的时候你不会这个公式,这个题可能会无从下手或是要经过繁琐的计算,但是如果在复习的时候掌握了这个公式,这道题是可以在短时间内做出来的。台上一分钟台下十年功,我们在复习的时候就算花一天两天甚至一周的时间能够真正为我们考试的时候节省个两分钟都是值得的。
推荐阅读:
05-29
出国留学网小编为大家提供行测资料分析:差距分析除法速解大数据运算题,希望大家能够掌握速算技巧,把它运用到考试中去!
为了行测考试,相信很多人都要准备很长时间,但你是否还存在不断刷题依然不能提升作答速度和正确率呢?或许以下几个因素一定至少有一个制约着你的突破:技巧不会用导致速度比较慢,错题没有充分利用导致没有总结提升,时间分配不合理导致规定时间内做不完。这些问题都有?不怕,接下来小编带你战胜障碍,玩转资料。本文中我们解决技巧问题,给大家提供一个大数据速算技巧,通过差距分析秒解大数据运算。

【行测练习题】
根据下列资料,回答1~2题。
据中国汽车工业协会统计分析,2013年上半年,中国品牌乘用车共销售356.67万辆,同比增长13.19%,结束上年下降趋势,占乘用车销售总量的41.16%,占有率较上年同期下降0.23个百分点。上半年,德系、日系、美系、韩系和法系乘用车分别销售167.66万辆、128.10万辆、105.23万辆、79.13万辆和27.69万辆。
2013年上半年,中国品牌轿车共销售161.53万辆,同比增长13.49%,上年同期为负增长,占轿车销售总量的27.65%,占有率比上年同期增长0.44个百分点。上半年,德系、日系、美系、韩系和法系轿车分别销售146.31万辆、97.95万辆、91.55万辆、59.53万辆和25.23万辆。
2013年上半年,基本型乘用车(轿车)产、销量分别为583.39万辆和584.13万辆,同比增长11.81%和11.69%,增幅高于上年同期5.79个百分点和6.15个百分点;运动型多用途乘用车(SUV)产、销量分别为134.52万辆和132.98万辆,同比增长41.64%和41.56%,增幅高于上年同期7.08个百分点和9.54个百分点;多功能乘用车(MPV)产、销量分别为57.29万辆和56.75万辆,同比均增长了130%;交叉型乘用车产、销量分别为91.25万辆和92.65万辆,同比下降23.01%和22.49%。
在五大类商用车品种中,2013年上半年,客车产、销量分别为22.73万辆和22.72万辆,同比增长14.82%和14.88%,增幅高于上年同期5.40个百分点和11.32个百分点;货车产、销量分别为143.75万辆和146.06万辆,同比增长6.96%和5.48%;半挂牵引车产、销量分别为12.32万辆和12.22万辆,同比增长17.75%和13.35%;客车非完整车辆产、销量分别为4万辆和...
05-22
出国留学网小编为大家提供行测资料分析怎么得高分?一起来学习一下吧!希望大家能够懂得如何分析材料,在平时多多练习!
资料分析是行测考试中必考的一类题型。而且,这类题型所占的分值还往往比较大,需要我们每一个考生引起足够的重视。但是,由于过于重视这类题的做题环节,大多数考生习惯直接做题,导致大家往往忽视了“分析”这一重要环节,最终付出了很多努力但依然拿不到理想的分数。接下来,小编带领大家一起来探索资料分析中的分析过程,使大家真正“get”到资料分析的高分技巧。
一、先看材料,再看题干
我们在之前学习英语的时候老师就教过我们:做阅读理解题要先看题干再看材料找信息。但是此方法并不适用于行测考试中的资料分析。行测中很多考生都先看题干再看材料,其目的是想提高做题速度,事实上却往往事与愿违。先看题干再找信息看材料往往导致的后果是找不准信息,导致重复看材料,这是绝大多数考生做题时间长数据查找错误的原因。与其重复看材料,倒不如在前期就把材料高质量的分析一下,然后再看题干做题。
二、如何分析材料
我们在分析材料的时候应该看两遍:
第一遍:区分段落结构。
对于第一遍而言,我们需要整体浏览一下材料,然后区分好段落结构。区分段落结构的方法是找标点符号。句号和分号标志着一句话的结束,所以我们只需要找句号和分号就可以了。找到句号和分号后就用竖线隔开,以做到区分段落结构的目的。
第二遍:判断每句话的主体对象。
对于第二遍而言,我们需要去判断出来每句话所描述的对象是谁,以便后期在做题时能够快速的找到相关的主体位置。我们在第一遍区分完段落结构的基础上可以用横线划出每句话的主体对象,但是需要特别注意的便是每个主体对象不要划太多字,只要能够使对象有区分性,每个主体对象划2-3个字就足够了。否则,划得太多就会很乱,还是找不到对应的信息,看不懂材料,浪费了时间。
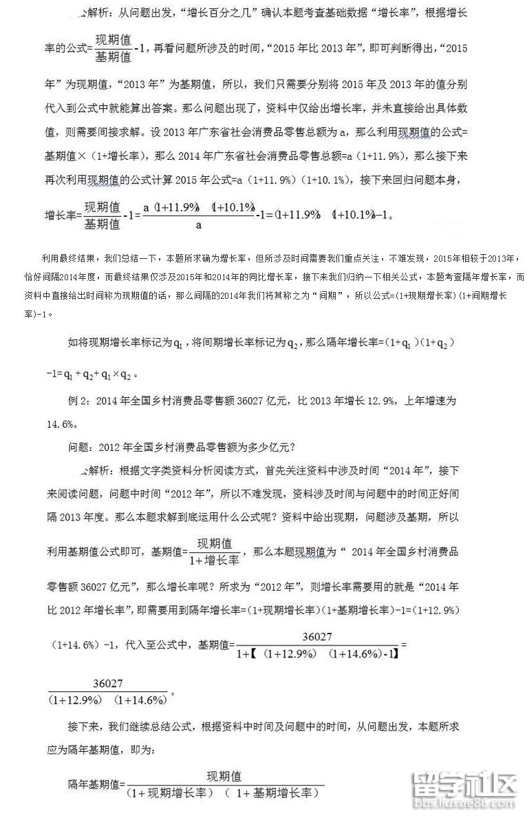
关于隔年增长,重点为大家介绍一下“隔年”的含义,即是基于一定时间跨度上,而进行的基本数据关系的考查,一般常见的时间跨度为3个统计周期,如2012年--2014年,这一个统计周期内会产生统计项目数据的增减变化。
例1:2015年广东省社会消费品零售总额比上年增长10.1%,2014年增长11.9%。
问题:2015年广东省社会消费品零售总额比2013年增长百分之几?

根据上述公式我们不难发...
05-13
出国留学网小编为大家提供行测资料分析答题技巧:怎样快速拿到高分,一起来学习一下吧!希望大家自己总结一下答题技巧,顺利通过考试!
行测资料分析答题技巧:怎样快速拿到高分
大家都知道行测资料分析难度不是很高,很多人都想快速拿到高分,但是往往在练习模拟时总是做不好,做不对,针对大家的问题,小编分析原因有以下几点。
1、时间不够,前面做题耽误太多时间或者在做资料时做的时间太久。
2、读不懂题,不知道题目求的是什么。
3、记不住公式或者公式记混。
4、以及到最后找错了数或算错了结果。
以上几点原因是大家在做资料分析时常见的几个问题,那么针对以上问题编带着大家找一下解决办法,相信一定会有快速的提高!
问题一:时间不够,怎么办?
(1)时间不够,可能是前面做题时,浪费了太多时间,那么就需要适当调整一下做题顺序,首先,把相对简单的、会做的先要放到前面去做,注意:考试不是逞英雄的时候,不是谁能把难题做出来谁就能得高分,而是我们要树立正确的应试观,在最短的时间拿下最高的分。那就需要舍断离,首先,把自己会做的、比较简单的题,先快速认真的做完,再去做一些比较有难度的、繁琐的一些题,最后再去扣不会的题。合理安排好答题顺序,才能保证你在短时间内把题做完。当然顺序因人而异,找到适合自己的才是最好的。不过,通过前期认真学习资料,大部分学员还是能快速成长、迅速破解的。建议大家不要把资料放到最后去做,因为越到后面越紧张,在心态上可能越浮躁。当面对计算多的题时,往往不能认真的去分析去计算,导致后面正确率不高。
(2)其次,就是在做题时不要去纠结,一道题在一分钟左右还没有解决思路就先放弃。有时一些不会的题本身做题时就是在蒙选项,这时可以根据一些常识,果断一些做出选择,可能跟着直觉走更准一些。
(3)最后,做题时先看材料再去看题干。如果是文字材料类,简单浏览一下,知道材料给的时间和每段大概说的内容什么就行。比如一段可能是进出口总额总量,一段是关于出口的相关量,另一段是关于进口的。那么找数的时候就可以根据题目中问的量定位到那一段的某几行,节约查找时间。如果是图表类,先看一下表头和标题,确定表里的数据表示的内容是什么,小建议:当你在查找数据的时,可拿笔画一条线,防止看串行。
问题二:读不懂题,怎么办?
因为一些题不会直接告诉你求的是增长率、增长量等等,这时就需要从题干中分析出求哪个。那一般在做题时,读题干先读时间,从时间确定求基期还是现期,在读后面看问的是什么,比如:问增长了多少,那可能是求增长率或增长量(具体看选项,选项带单位则求增长量,没有那就是增长率)。再看求什么的增长,是比重的增长量还是平均数的增长量,或者就是普通一个单一数据的增长量等等。再去结合公式去求即可。
问题三:公式记不住,怎么办?
(1)可以自己先推导一下,以方便理解,把它罗列到一张纸上集中记忆一下,并且在刚开始做题时,不要看着公式去做题,很难记住。自己想一想公式是什么,公式之间的联系是什么,比如给了现期值和增长率求增长量,就先把基期值用现期值和增长率表示出来再去求增长量。
...
05-10
行测资料分析有什么答题技巧吗?出国留学网小编为大家提供行测资料分析答题技巧:特征数字法,一起来看看吧!祝大家备考顺利!
行测资料分析答题技巧:特征数字法
在公务员考试中,行测资料分析部分题量大,所给材料数据多且往往数据较大,这无疑对考生的计算能力是一种很大的考验。因此,选择灵活的计算方式和技巧显得尤为关键。今天小编就来介绍遇到百分数后需要使用的一种技巧-特征数字法。
一、特征数字法的含义
利用百分数和分数之间的转化,将百分数近似转化为一些特定分数,从而达到简化计算的目的,该方法称为特征数字法。
二、特征数字法的应用环境
任何含有百分数的形式都有可能应用特征数字法来简化计算。
三、特征数字法的具体运用
例1.中关村上市公司协会公布的《2016年中关村上市公司竞争力报告》显示,2015年,中关村上市公司总营业收入达到2.34万亿元,同比增长28%。截至2015年底,中关村上市公司总市值达到48175亿元,同比增幅54%,较2011年增长了约34824亿元。
问题:2015年与2014年相比,中关村上市公司总营业收入增加了?
A.1.83万亿元 B.0.65万亿元
C.0.51万亿元 D.0.41万亿元

推荐阅读:
05-08
行测资料分析主要考查大家的列式能力,出国留学网小编为大家提供行测资料分析:列式计算,一起来看看吧!祝大家备考顺利!
资料分析往往是行测卷的最后一个专项,一直是公职类考试专项中得分性价比比较高的题型,也是技巧性比较强的一个专项,特别是零基础的学员在学习这个专项的知识点时,总感觉是发现“新大陆”一样兴奋,主要原因是资料分析中计算技巧以“速算”“技巧”这些词汇划等号的,但资料分析的另外一种能力:列式能力,也就是根据材料,快速提取数据并列出题干所求的式子的能力。小编带领大家资料分析的构成来重新认识什么是资料分析。
一、资料分析是什么?
只考虑考试的因素,我们可以将资料分析=材料+数据+计算。
简单解释一下:我们做资料分析题的过程就是从材料当中,快速寻找到与题干中问题相关的数据,根据问题列出式子,讲数据带入,最后结合计算技巧将资料分析的题做出来。下面我们主要来介绍材料和数据到底在资料分析中扮演者什么角色。
二、材料
1、来源:资料分析的材料主要来源于国家统计局,这一点也就提示我们考试中的题目图形表格都是非常标准的,所以我们有时候可以借助工具来解题(例:量角器可以度量饼状图中的某部分占整体的比重,直尺可以量线段长,比如我们柱状图两年份的差值可以用直尺直接量出来)
2、分类:资料分析中的材料主要以三种形式,文字(单段、多段)、图形(柱状图、折线图、饼状图等)、表格。
三、数据
数据的分类主要有三种:
1、按表现形式分:
量:有一定计量单位的绝对数(有单位)
率:两个相关的数在一定条件下的比值(没有单位)
2、按研究内容分:
基期:统计中计算指数或者变化情况等动态指标时,作为参照标准的时期。
现期:相对于基期而言的,是与基期相比较的后一时期。
增长量:指现期量较基期量变化的绝对值
增长率:是现期量与基期量相比较的增长幅度,等同于增幅,增速,增长速度当然最关键的,也是我们今天介绍的重点是最后一个分类
3、按计算的方式分
(1)单一数据问题:已知某个统计指标的现期值、基期值、增长量、增长率的一个或者多个,求这个统计指标的现期值、基期值、增长量、增长率问题
主要涉及的公式有下面四组:
现期值=基期值+增长量=基期值×(1+增长率)

(3)两数之和(差)问题,这类问题不涉及到那么多成体系的公式,...
行测资料分析答题技巧推荐访问