出国留学网专题频道证券从业资格考试笔记栏目,提供与证券从业资格考试笔记相关的所有资讯,希望我们所做的能让您感到满意!
03-18
出国留学网证券考试栏目整理“2017证券市场基本法律法规考试笔记:融资基本原则”希望可以帮到广大考生,更多信息,请继续关注我们网站的更新!
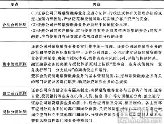
考点一 融资融券业务管理的基本原则

考点二 证券公司申请融资融券业务资格应具备的条件
证券公司申请融资融券业务资格,应当具备下列条件:
(1)经营证券经纪业务已满3年。
(2)公司治理健全,内部控制有效,能有效识别、控制和防范业务经营风险和内部管理风险。
(3)公司及其董事、监事、高级管理人员最近2年内未因违法违规经营受到行政处罚和刑事处罚,且不存在因涉嫌违法违规正被中国证监会立案调查或者正处于整改期间的情形。
(4)财务状况良好,最近2年各项风险控制指标持续符合规定,注册资本和净资本符合增加融资融券业务后的规定。
(5)客户资产安全、完整,客户交易结算资金第三方存管有效实施,客户资料完整真实。
(6)已建立完善的客户投诉处理机制,能够及时、妥善处理与客户之间的纠纷。
(7)信息系统安全稳定运行,最近1年未发生因公司管理问题导致的重大事故,融资融券业务技术系统已通过证券交易所、证券登记结算机构组织的测试。
(8)有拟负责融资融券业务的高级管理人员和适当数量的专业人员,融资融券业务方案和内部管理制度已通过中国证券业协会组织的专业评价。
(9)中国证监会规定的其他条件。
证券从业资格考试频道编辑推荐:证券从业资格考试笔记推荐访问