出国留学网专题频道语文二模栏目,提供与语文二模相关的所有资讯,希望我们所做的能让您感到满意!
05-07
05-07
学习习惯和学习方法有时比知识更重要。通过初中两年多的语文学习,学生已养成了许多良好的学习习惯,掌握了一定学习方法,这些习惯和方法在初三复习中更应该得到有效的应用。例如,阅读过程中整体感知的习惯,这是教学过程中反复强调的。但是,复习时很多学生都只注意练习题,反而忘却这一良好的习惯。更多有关2014中考语文的信息可登录出国留学网语文频道,欢迎收藏本站(CTRL+D即可收藏)!
一、文言文(39分)(一)默写(15分)
1. 欲把西湖比西子,__________________。(《饮湖上初晴后雨》)
2. ______________,带月荷锄归。(《归园田居》)
3. 晴川历历汉阳树,___________________。(《黄鹤楼》)
4. 草色烟光残照里,___________________。(《蝶恋花》)
5. ______________,饥渴而顿踣。 (《捕蛇者说》)
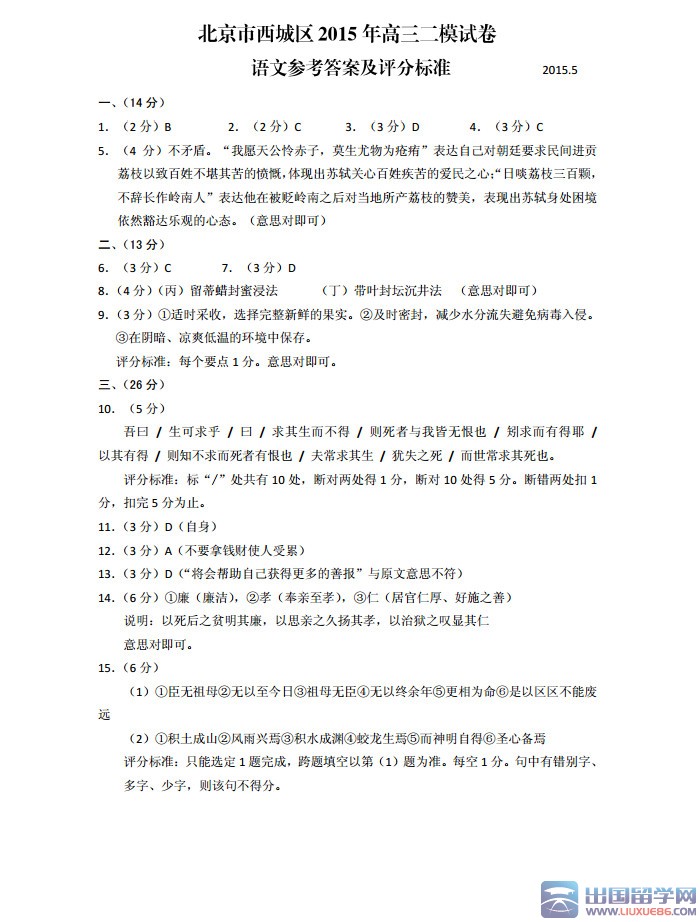
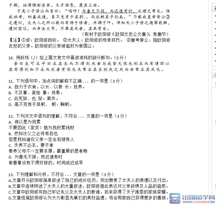
(二)阅读下面的诗,完成第6—7题(4分)
钱塘湖春行
孤山寺北贾亭西,水面初平云脚低。
几处早莺争暖树,谁家新燕啄春泥。
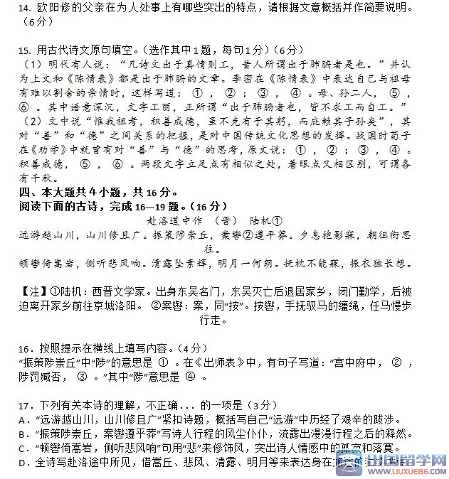
乱花渐欲迷人眼,浅草才能没马蹄。
最爱湖东行不足,绿杨阴里白沙堤。
6. “乱花”的意思是_________。(2分)
7. 下列理解不正确的一项是_____(2分)
A.全诗以春为描写对象。
B.全诗以“行”为叙写线索。
C.这首诗从西湖初春写起至暮春绿杨浓萌景色结束。
D.这首诗写出早春西湖美景给游人带来的喜悦之情。
(三)阅读下文,完成第8—10题(8分)
陈涉世家(节选) 吴广素爱人,士卒多为用者。将尉醉,广故数言欲亡,忿恚尉,令辱之,以激怒其众。尉果笞广。尉剑挺,广起,夺而杀尉。陈胜佐之,并杀两尉。召令徒属曰:“公等遇雨,皆已失期,失期当斩。借第令毋斩,而戍死者固十六七。且壮士不死既已,死即举大名耳,王侯将相宁有种乎! ”徒属皆曰:“敬受命。”
8. 选文作者是_______,他是我国_______(时期)伟大的史学家、文学家和思想家。(2分)
9. 用现代汉语翻译下面的句子(3分)
广故数言欲亡。________________________________________
10. 下列不属于徒属“敬受命”原因的一项是_____(3分)
A.吴广“苦肉计”获得成功,激起了众士卒。•
B.陈涉的鼓动分析,激发了众士卒求生欲望。
C.吴广一向爱护士卒,有一定群众基础。
D.吴广表达出自己要当王侯将相的雄心。
语文的知识大体可以分为知识概念、语言运用规范的掌握以及语言材料的积累。在实际学习的过程中,知识概念大多是最基本的,如必要的文学常识和有关的阅读知识,那些比较繁琐的修饰及逻辑思维方面的知识,不必刻意的背诵。复习时,学生应该首先梳理知识,这样不仅可以发现自己所缺失的知识,还可以了解自己的已有水平。更多有关2014中考语文的信息可登录出国留学网语文频道,欢迎收藏本站(CTRL+D即可收藏)!
一、文言文(39分)
(一)默写(15分)
1. 欲把西湖比西子,__________________。(《饮湖上初晴后雨》)
2. ______________,带月荷锄归。(《归园田居》)
3. 晴川历历汉阳树,___________________。(《黄鹤楼》)
4. 草色烟光残照里,___________________。(《蝶恋花》)
5. ______________,饥渴而顿踣。 (《捕蛇者说》)
(二)阅读下面的诗,完成第6—7题(4分)
钱塘湖春行
孤山寺北贾亭西,水面初平云脚低。
几处早莺争暖树,谁家新燕啄春泥。
乱花渐欲迷人眼,浅草才能没马蹄。
最爱湖东行不足,绿杨阴里白沙堤。
6. “乱花”的意思是_________。(2分)
7. 下列理解不正确的一项是_____(2分)
A.全诗以春为描写对象。
B.全诗以“行”为叙写线索。
C.这首诗从西湖初春写起至暮春绿杨浓萌景色结束。
D.这首诗写出早春西湖美景给游人带来的喜悦之情。
(三)阅读下文,完成第8—10题(8分)
陈涉世家(节选) 吴广素爱人,士卒多为用者。将尉醉,广故数言欲亡,忿恚尉,令辱之,以激怒其众。尉果笞广。尉剑挺,广起,夺而杀尉。陈胜佐之,并杀两尉。召令徒属曰:“公等遇雨,皆已失期,失期当斩。借第令毋斩,而戍死者固十六七。且壮士不死既已,死即举大名耳,王侯将相宁有种乎! ”徒属皆曰:“敬受命。”
8. 选文作者是_______,他是我国_______(时期)伟大的史学家、文学家和思想家。(2分)
9. 用现代汉语翻译下面的句子(3分)
广故数言欲亡。________________________________________
10. 下列不属于徒属“敬受命”原因的一项是_____(3分)
A.吴广“苦肉计”获得成功,激起了众士卒。•
B.陈涉的鼓动分析,激发了众士卒求生欲望。
C.吴广一向爱护士卒,有一定群众基础。
D.吴广表达出自己要当王侯将相的雄心。
中考学生经过九年的语文学习,在听、说、读、写四个方面得到了很大程度的提高,面对即将来临的中考,同学们能以胸有成竹的姿态投入到检测之中。更多有关2014中考语文的信息可登录出国留学网语文频道,欢迎收藏本站(CTRL+D即可收藏)!
一、文言文(39分)
(一)默写(15分)
1. 欲把西湖比西子,__________________。(《饮湖上初晴后雨》)
2. ______________,带月荷锄归。(《归园田居》)
3. 晴川历历汉阳树,___________________。(《黄鹤楼》)
4. 草色烟光残照里,___________________。(《蝶恋花》)
5. ______________,饥渴而顿踣。 (《捕蛇者说》)
(二)阅读下面的诗,完成第6—7题(4分)
钱塘湖春行
孤山寺北贾亭西,水面初平云脚低。
几处早莺争暖树,谁家新燕啄春泥。
乱花渐欲迷人眼,浅草才能没马蹄。
最爱湖东行不足,绿杨阴里白沙堤。
6. “乱花”的意思是_________。(2分)
7. 下列理解不正确的一项是_____(2分)
A.全诗以春为描写对象。
B.全诗以“行”为叙写线索。
C.这首诗从西湖初春写起至暮春绿杨浓萌景色结束。
D.这首诗写出早春西湖美景给游人带来的喜悦之情。
(三)阅读下文,完成第8—10题(8分)
陈涉世家(节选) 吴广素爱人,士卒多为用者。将尉醉,广故数言欲亡,忿恚尉,令辱之,以激怒其众。尉果笞广。尉剑挺,广起,夺而杀尉。陈胜佐之,并杀两尉。召令徒属曰:“公等遇雨,皆已失期,失期当斩。借第令毋斩,而戍死者固十六七。且壮士不死既已,死即举大名耳,王侯将相宁有种乎! ”徒属皆曰:“敬受命。”
8. 选文作者是_______,他是我国_______(时期)伟大的史学家、文学家和思想家。(2分)
9. 用现代汉语翻译下面的句子(3分)
广故数言欲亡。________________________________________
10. 下列不属于徒属“敬受命”原因的一项是_____(3分)
A.吴广“苦肉计”获得成功,激起了众士卒。•
B.陈涉的鼓动分析,激发了众士卒求生欲望。
C.吴广一向爱护士卒,有一定群众基础。
D.吴广表达出自己要当王侯将相的雄心。

二、现代文(40分...
“知己知彼心中有数”。从初一到初三,学过的课文有百十来篇,但概括起来,不外乎分四大部分:基础知识,现代文阅读分析,文言文阅读分析以及写作。基础知识又分为八方面内容:语音、标点符号、汉字、词语、语法、修辞、文体知识、文学常识。通过分析,找出自己的薄弱环节,集中兵力,打歼灭战。更多有关2014中考语文的信息可登录出国留学网语文频道,欢迎收藏本站(CTRL+D即可收藏)!








⑴海尔曼博士是位医术高超、医德高尚的大夫。他开的诊所已远近闻名,在布拉沙市里没有人不知道海尔曼和他的诊所的。这个倔老头子,像他那把用最好的钢材做成的手术刀一样坚硬锋利。
⑵一天夜里他的诊所被一个小偷撬开了,一点现金和几样珍贵的药物,都被小偷放在提兜里准备带走。不巧,小偷慌忙中撞倒吊瓶支架,又被氧气罐绊倒,摔折了小腿,要跑也爬不起来了。这时,海尔曼和助手从楼上下来,助手说:“打电话让警察把他带走吧!”
⑶“不,在我诊所的病人不能这样出去。”海尔曼把小偷抬上手术台,连夜给他做了连肢手术,并打上了石膏绷带。一直在诊所里把他彻底治好,才把他交给警察。⑷助手说:“他偷了您的财物,您怎么还如此给他治疗呢?”
⑸“救死扶伤是医生的天职。”
⑹又一天,一个女人护送一位车祸中受重伤的人来诊所。海尔曼一愣:啊,是她?她早已徐娘半老,怎么仍这般漂亮?这是他被人夺去的爱妻。至今她在他的眼里,仍然具有不可代替的魅力。
⑺女人泪流满面地说:“海尔曼,亲爱的海尔曼,你还恨我吗„„为了拯救他的生命,我...
不管选用怎样的复习策略和方法,在整个复习过程中,都应体现出一个“乐”字。要感受到复习时是轻松愉快的,和老师在一块是和谐快乐的。有了这种积极、轻松、愉悦的情绪状态,学生就有了复习的主动性、自觉性,精神振作,就能达到事半功倍的复习效果。更多有关2014中考语文的信息可登录出国留学网语文频道,欢迎收藏本站(CTRL+D即可收藏)!
(满分150分,考试时间100分钟) 2014年4月
一、文言文(39分)
(一)默写(15分)
1、人面不知何处去,______________________。(《题都城南庄》)
2、______________________,一览众山小。 (《望岳》)
3、五十弦翻塞外声,______________________。(《破阵子为陈同甫赋壮词以记》)
4、______________________,往来无白丁。 (《陋室铭》)
5、久之,______________________,意暇甚。 (《狼》)
(二)阅读下面的诗,完成第6-7题。(4分)
送友人
(唐)李白
青山横北郭,白水绕东城。
此地一为别,孤蓬万里征。
浮云游子意,落日故人情。
挥手自兹去,萧萧班马鸣。
6、诗中“孤蓬”喻指_________。(2分)
7、下面对这首诗理解不正确的一项是( )(2分)
A、首联描绘了青山白水的美景。 B、颔联点明了送别友人的主题。
C、颈联烘托出游子的思乡之情。 D、本诗表达了依依惜别之情。
(三)阅读下文,完成第8-10题(8分)
(甲文)
舟尾横卧一楫。楫左右舟子各一人。居右者椎髻仰面,左手倚一衡木,右手攀右趾,若啸呼状。居左者右手执蒲葵扇,左手抚炉,炉上有壶,其人视端容寂,若听茶声然。
通计一舟,为人五;为窗八;为箬篷,为楫,为炉,为壶,为手卷,为念珠各一;对联、题名并篆文,为字共三十有四。而计其长,曾不盈寸。盖简桃核修狭者为之。嘻,技亦灵怪矣哉!
(节选自《核舟记》)
(乙文)
忽一人大呼“火起”,夫起大呼,妇亦起大呼。两儿齐哭。俄而百千人大呼,百千儿哭,百千犬吠。中间力拉崩倒之声,火爆声,呼呼风声,百千齐作;又夹百千求救声,曳屋许许声,抢夺声,泼水声。凡所应有,无所不有。虽人有百手,手有百指,不能指其一端;人有百口,口有百舌,不能名其一处也。于是宾客无不变色离席,奋袖出臂,两股战战,几欲先走。
(节选自《口技》)
8、《核舟记》中的“记”是一种文体,初中阶段学过的“记”还有《____________》(2分)
9、用现代汉语翻译下面的句子,注意划线词的含义。(3分)
...
在浩如烟海的试题中,特别是各地历年的中招试题、模拟试题,有一些试题设计比较精巧,可以从中选出具有典型性、灵活性、实用性的小题进行训练,比如:古诗词的理解性背诵、文学知识、口语交际、修辞方法、语病修改等。利用课前几分钟采用竞答的方式进行提问,这样,学生有兴趣,精力集中,能起到较好的巩固知识的作用,同时,查漏补缺,弥补了不足。更重要的是,让同学们接触一些中招试题,可以明确中招试题的命题意向,撑握中招试题的解题思路和技能,为参加中招考试作好心理上和技能上的准备。更多有关2014中考语文的信息可登录出国留学网语文频道,欢迎收藏本站(CTRL+D即可收藏)!
一、文言文(39分)
(一)默写(15分)
1. 可怜身上衣正单,_________________。(《卖炭翁》)
2. 草枯鹰眼疾,________________。(《观猎》)
3. ________________,洪波涌起。(《观沧海》)
4.殚其地之出,________________。(《捕蛇者说》)
5. ________________,学而不思则殆。(《孔孟论学》)
(二)阅读下面的词,完成6--7题。(4分)
诉衷情
当年万里觅封侯,匹马戍梁州。关河梦断何处?尘暗旧貂裘。
胡未灭,鬓先秋,泪空流。此生谁料,心在天山,身老沧洲。
6. 下列说法有误的一项是( )(2分)
A.“觅封侯”一句意思是不远万里寻找封侯的机会。
B.“关河”原意是关塞河防,借指山川险要的地方。
C.“胡”原指北方或西方的少数民族,词中指金兵。
D.“沧洲”借指诗人隐居故乡绍兴镜湖边上的三山。
7. 全词表达了作者_____________________________的感情。(2分)
(三)阅读下文,完成8—10题.(8分)
吴广素爱人,士卒多为用者。将尉醉,广故数言欲亡,忿恚尉,令辱之,以激怒其众。尉果笞广。尉剑挺,广起,夺而杀尉。陈胜佐之,并杀两尉。召令徒属曰:“公等遇雨,皆已失期,失期当斩。藉第令毋斩,而戍死者固十六七。且壮士不死即已,死即举大名耳,王侯将相宁有种乎!”徒属皆曰:“敬受命。”乃诈称公子扶苏、项燕,从民欲也。袒右,称大楚。为坛而盟,祭以尉首。
8. 上文选自《_______________》一书,作者是_______________.(2分)
9. 用现代汉语翻译文中划线句。(注意加横线的词)(3分) 令辱之,以激怒其众。
_______________________________________________
10. 下列分析不符合文意的一项是( )(3分)
A.“吴广素爱人”中的”人”指士卒,表示吴广平时爱护士卒.<...
“厚积而薄发”是语文学习的一个重要特征。提高语文成绩,需要扎实的基础知识,正确的答题思路,以及较强的理解表达能力。当然同学们可根据自己的实际情况,在复习中有所侧重。若三者都能兼顾,相信你一定会在中考中取得优异的成绩。更多有关2014中考语文的信息可登录出国留学网语文频道,欢迎收藏本站(CTRL+D即可收藏)!
2014上海黄浦区初三语文二模试卷(含答案)
中考语文考题并不是照搬书本的,因此,不要机械地复述课文内容,死记硬背段意、中心之类,而要着眼于巩固基础知识和提高读写能力,通过知识归类,反复练习,以达到举一反三、学以致用的目的。更多有关2014中考语文的信息可登录出国留学网语文频道,欢迎收藏本站(CTRL+D即可收藏)!







车水马龙,独站街头,一辆辆的士擦肩而过。如何解决打车难,一直是等待着答案的设问句。有需求就会有市场,手机打车软件应运而生,用户在网上下载手机打车软件后,输入起点和目的地,自愿选择“是否支付小费”,出租车司机则可根据线路、是否有小费等选择接受订单。
从去年开始,以“快的打车”、“嘀嘀打车”为代表的一批打车软件在一些城市上线,唱着“早晚高峰打车,不怕不怕啦”的欢快调子占据了打车市场的半壁江山,实现了司机和打车者双赢,因而在大城市日益走俏。
但是,今年以来这些打车软件的副作用开始显现:竞争中出现乱加价、运营途中操作打车软件抢活带来安全隐患、市民路边扬招越来越难、信誉低下、平台应用不完善……这些弊病将打车软件的存废推向风口浪尖。
上月底,上海市交港局出台规定,3月1日起早晚高峰时段(即每日7时30分至9时30分、16时30分至18时30分)出租车严禁使用“打车软件”提供约车服务。在禁止使用期间,乘客扬招“待运”车辆不停的,即视为“拒载”。同时严禁出租车司机在载客行车途中接听、使用手机等终端设备。
【网友留言】
手机打车软件到底该支持还是封杀,网友们看法不一,纷纷留言,下选择几条:
@网易网友:这次我支持交港局,现在司机拒载、挑载不说,还刻意挑选加价的乘客。没有规矩,不成方圆。<...
语文二模推荐访问