出国留学网专题频道重点高中栏目,提供与重点高中相关的所有资讯,希望我们所做的能让您感到满意!
08-04
广东省作为我国的高考大省,省内的教育资源和教学能力在全国范围内都是首屈一指的,那么在广东省内,哪些高中的高考成绩是最顶尖的呢?排名情况如何呢?快和小编一起来看看这篇2022年广东省重点高中排名一览表,来了解一下吧!

这是广东省2021年考上清华北大的学生人数,从数据中就可以看出, 深圳中学独占鳌头,排在第二的则 是汕头市朝阳实验学校,排在第三的则是东莞市东华高级中学,被清 北录取的人数分别为41人、19人和 17人,合计人数高达77人。 深圳中学被清北录取的人数高达41 人,通过这个数字大概可以估算, 该校的一本升学率大概在90%以 上。汕头市潮阳实验学校和东莞市 东华高级中学都是广东省的有名的 实力派中学,被顶尖名校录取的人 数每年都不少。
中山市中山纪念中学和华南师范大 学附属中学也都非常不错,清北录 取人数都是16人,总数排名第四。 广东省鼎鼎大名的石门中学,共有1 3人被清北录取,排名第五。 深圳实验学校高中部、深圳外国语 学校、广州二中和廉江市实验学校 都是清北录取人数保持在十位数。 廉江市实验学校以下,清北录取人 数都是个位数,录取人数在5个及以上的中学有6所。 每所学校的主要升学途径都不同, 就比如深圳外国语学校,它的毕业 生很多就是选择了出国。所以,笔 者只是简单地把各大中学清北的录 取人数做了一下排序,这种方式还 是比较简单明了的。
1、广州市:
华南师范大学附属中学 是广州最好的高中了,接下来是广 东省实验中学、广雅中学和执信中 学。
2、深圳市:
深圳有四大高中,深圳 中学实力最强,其次是深圳实验学 校、深圳外国语学校、深圳高级中 学。
3、东莞市:
东华高级中学排名第 一,接下来的东莞一中、实验中 学、东莞中学了。
4、中山市:
中山纪念中学实力第 一,中山一中、华侨中学排在后 面。
5、珠海市:
珠海一中排名第一,然 后是珠海二中、斗门一中和实验中学。
推荐阅读:
...07-25
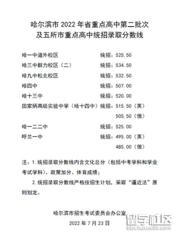
哈尔滨招生考试委员会于7月23日公布了哈尔滨市2022年省重点高中第二批次及五所市重点高中统招录取分数线,该分数线同比去年有所上涨,详细的内容下面就和出国留学网小编一起来了解一下此文吧!
哈一中道外校区录取分数线为525.5分,比去年上涨6分;
哈三中群力校区(二)录取分数线为534.5分,比去年上涨6分;
哈九中松北校区录取分数线为532.5分,比去年上涨6分;
哈四中录取分数线为507分,比去年上涨11.5分;
哈十三中录取分数线为520分,比去年上涨8.5分;
哈十四中(英语)录取分数线为515.5分,比去年上涨12.5分;
哈一二二中录取分数线为525分,比去年上涨8.5分;
呼兰一中(英语)录取分数线为495分,比去年上涨14.5分。


推荐阅读:
07-19
截止到7月19日,天津市2022年中考录取工作艺术类高中和9所市重点高中已经录取结束了,小编将这几所学校最低录取分数放在下面了,在关注相关资讯的朋友们来看看吧!想看其他更多考试资讯,请持续关注出国留学网。
2022年我市普通高中学校招生工作正在进行。截止到7月19日,7所艺术类高中学校以及南开中学、天津一中、耀华中学、新华中学、实验中学、天津二中、天津三中、天津七中、天津中学9所市重点高中学校和实验中学王克昌班的录取工作已经结束。7所艺术类高中学校共录取新生750人,9所市重点高中学校和实验中学王克昌班共录取新生4552人,各招生学校录取最低分附后。
从7月19日15:00开始,考生可登录招考资讯网(www.zhaokao.net)、“津云”客户端、“津心办”APP、招商银行APP、建设银行APP,查询本人录取结果。7月19日16:00以后,考生也可直接向报考的招生学校查询或通过所在区中招办、初中毕业学校了解录取信息。
根据工作安排,其他高中学校批次录取工作将于7月22日至30日进行。其中,市内六区以外的区首先录取,市内六区随后录取。预计7月30日左右,考生可查询该批次录取结果。

推荐阅读:
...07-07
出国留学网小编为大家将河北省2022年前十的重点高中名次整理出来了,和小编一样感兴趣的同学们来一起看看了解一下吧!下面是出国留学网整理的2022年河北重点高中排名top10,欢迎大家参考阅读此文本。
2022河北高中学校排名前十
1、河北衡水中学;
2、石家庄第二中学;
3、衡水市第二中学;
4、河北武邑中学;
5、河北冀州中学;
6、唐山市第一中学;
7、石家庄第一中学;
8、邯郸市第一中学;
9、河北辛集中学;
10、石家庄外国语学校;
注:学校榜单主要依据了学校的社会知名度,中考录取分数线,高考成绩,升学走向,并通过比较学校师资力量、硬件设施、办学规模面积、建校历史、获得上级荣誉等重点学校指标综合整理而成,供您家小孩报考入学参考使用。
河北学校简介
河北武邑中学
河北武邑中学于1951年创建,2001年搬迁至现校址,是河北省首批示范性高中,现有专任教师541人,在校生3600多人。近几年来,因为出色的办学成就,陆续获得全国百强中学、全国教育科研先进单位和省依法办校示范校、省文明单位、省先进基层党组织、省高中课改先进学校等荣誉称号,从2016年起,连续三年蝉联清华大学生源中学殊荣。
唐山市第一中学
唐山市第一中学,简称唐山一中,始建于1902年,前身系直隶省永平府中学堂和华英书院,是中国近代最早的中等学校之一,是伟大的共产主义运动先驱李大钊的母校。百余年来,学校为国家培养了大批杰出人オ,两院院士李书华、李书田、宋叔和、张蔚榛、石志仁、李耀娟、范维唐、高润霖、范维澄等;著名诗人李瑛、著名书法家张飙、“中国钛金之父”王殿儒等均毕业于此。
以上就是河北省排名前十的高中学校,供大家参考。
...07-07
出国留学网小编特将2022年全国重点高中排名帮大家整理好放在下面了,希望此文本能帮助你选择到更好的高中。下面解跟随小编的步伐来看看了解一下2022年全国重点高中排名前100名,欢迎大家参考阅读此文。
2022年全国重点高中排名前100名
| 排名 | 城市 | 学校名 |
| 1 |
07-10
孩子十分努力,考上了重点高中,也算是得到了回报,快去向他道喜吧!以下是由出国留学网小编为大家整理的“孩子考上重点高中祝福语”,仅供参考,欢迎大家阅读。
1. 苦经学海不知苦,勤上书山自恪勤。美,是智慧,是静谧。祝你聪明!愿你上进!
2. 金榜题名是孩子人生旅途步入社会所踏出的第一步,希望他在今后的日子里百尺竿头,更进一步,学业有成,一路高歌
3. 一片祥云天边来,一份捷报似花开。香花绽放笑盈盈,祥云环绕交相映。金榜题名合家乐,同窗好友唱赞歌。今朝扬帆书海游,执着进取再奋斗。愿你的明天更美好。
4. 六月千葩四溢香,花香飘来捷报传。考取功名上金榜,喜事盈门尽笑颜。十年寒窗梅花绽,再进名校功夫练。亲朋同窗鲜花献,祝你前途耀辉煌。
5. 书山高峻顽强自有通天路;学海遥深勤奋能寻探宝门。
6. 智慧源于勤奋,天才出自平凡。大本领人平素不独特异处,有学识者终生难有满足时。
7. 你懂得珍惜时间,因此会拥有不尽的财富;你懂得珍爱生命,也会拥有人生无限的春光!
8. 在高中这块沃土上,找到一块属于你的土地,然后深深的扎根,为了头顶的那片阳光,为了那晶莹的雨露,努力的向上生长吧!
9. 人都是在跌倒与爬起之间学会坚强,都是在风雨与阳光之间走过成长的路。失败所能带给你的只应是一些教训,一些冷静的思考,而不该有绝望、颓废、不知所措。
10. 满池荷花送清香,喜讯传来心荡漾。忧愁烦恼一扫光,笑容满面歌声扬。金榜题名愿得偿,再入学府知识长。祝你学成归来成栋梁,为国贡献做榜样!
11. 六月百卉纷芳绽,忽闻佳音喜讯传。亲朋好友都来瞧,夸赞豪门出状元。众云议论填志愿,好院佳分择专业。谨慎酌情来择校,学得博士才华展。祝朋友:学识渊博耀辉煌,一路灿烂建国忙。
12. 曾经,披星戴月苦奋战,试卷题海;现在,寒窗苦读十二载,苦尽甘来。功夫不负有心人,祝贺你考上理想学府,恭喜!
13. 鹏程万里今朝始,宏图大展正当时,十年寒窗奋展翅,豪情凌云遂壮志,书山勤磨剑锋利,学海苦游花香袭,祝君高考题金榜,前程似锦福迢递!
14. 前程是天上的云霞,人生是海里的浪花,趁着这金子般的时代,发出耀眼的光芒。
15. 在即将中考的最后几天里,愿尽最大的可能,在远方倾诉我的祝福,相信自己的梦想与汗水,成功与好运相伴,中考大捷!
1. 虽没悬梁刺股那么悲壮,也没凿壁取光那么刻苦,但曾挑灯夜读,题海奋斗。如今金榜题名,终可施才,报效祖国,恭喜!
2. 人要想成为生活的主人,不仅要适应生活,而且还要发挥主动性,创造条件,去改变生活,做生活的强者.愿你早日成为生活的强者!
3. 回忆很美,尽管过程艰辛;结果也许遗憾,可以无愧于心。
4. 遇难心不慌,遇易心更细。
5. 六月骄阳似火烈,细雨甘霖润心田。高考捷报一传来,全家老少尽开颜。金榜题名是我愿,学府深造路途艰。长风破浪会有时,锦绣前程在眼前!
6. 榜上有名乐陶陶,理想学府去深造;喜欢的专业要报考,学习知识抓的牢;前途光明有大道,心情愉快开心笑,录取通知早收到,再接再厉传捷报。
7. 人生的小河,总要流...
07-10
恭喜,考上了重点高中,大家都很开心,那么这个时候应该说点什么样的祝福语呢!以下是由出国留学网小编为大家整理的“祝贺考上重点高中的祝福语”,仅供参考,欢迎大家阅读。
1. 当你走在高中校园的时候,你必须明白:你应当时时留意自己的一言一行,因为它反映着你的品性素养,影响着你的班风校貌,折射着你的家教家风。
2. 今天就要参加考试了,送你一条幸运短信,据说在考试当天能收到这样一条短信,就会考出自己满意的成绩,祝你考试好运气啊!
3. 我知道,高考的日子里,虽然清苦,却很充实。只希望你在记住课本的同时不要忘了我,我会在你背后默默的为你祝福,默默的等待你的佳音。
4. 整天笑眯眯,考试没难题;身体棒棒滴,高分在等你;心情放松弛,好运不停息。吃好睡好考试好,美好生活迎接你!祝考试顺利,金榜题名!
5. 愿你张开青春的翅膀,翻过高高的书山,愿你迈开豪迈的脚步,跨过茫茫的题海。在崭新的学期里,祝你拥有灿烂辉煌的明天。开学日到了,你准备好了吗?
6. 一片祥云天边来,一份捷报似花开。香花绽放笑盈盈,祥云环绕交相映。金榜题名合家乐,同窗好友唱赞歌。今朝扬帆书海游,执着进取再奋斗。愿你的明天更美好。
7. 满池荷花送清香,喜讯传来心荡漾。忧愁烦恼一扫光,笑容满面歌声扬。金榜题名愿得偿,再入学府知识长。祝你学成归来成栋梁,为国贡献做榜样!
8. 鹏程万里今朝始,宏图大展正当时,十年寒窗奋展翅,豪情凌云遂壮志,书山勤磨剑锋利,学海苦游花香袭,祝君高考题金榜,前程似锦福迢递!
9. 心存感激,永不放弃!即使是在最猛烈的风雨中,我们也要有抬起头,直面前方的勇气!因为请相信:任何一次苦难的经历,只要不是毁灭,就是财富!
10. 中考着实是一种丰收,它包蕴着太多的内涵!无论中考成绩如何,你的成长与成熟是任何人无法改变的事实,这三年的辛勤走过,你获得的太多太多!
11. 挥一挥手,送你先走,我的潇洒微笑,但愿你永远记住。中考如期而至,希望你我初中,相约在理想的学校里再见!
12. 平常心态,沉着应战,看淡成败,积极乐观,努力进取,自信满满,祝福你:高考高中,金榜题名。出人头地,一鸣惊人!
13. 挥一挥手,送你先走,我的潇洒微笑,但愿你永远记住。高考如期而至,希望你我高中,相约在理想的学校里再见!
14. 亲爱的,就要进考场了,我在这大大的北方城市里,为你祝福,我相信,你知道的,我的祝福伴在你的左右,我知道,你一定会赢的!
15. 你拥有成功的昨天,但那毕竟已经成为历史。只有不断地努力,才能不断地进步,千万不要躺在过去的功劳簿上睡大觉!
1. 校园里寂静无声,教室里聚精会神。老师的脚步轻轻,学生的笔儿不停。十年辛苦此时博,只愿金榜题名慰双亲。全国高考日到了,愿你超常发挥创佳绩,成绩傲人开心笑!
2. 高考拼火力,备考拼耐力,考场很暴力,考生有魄力,读书有动力,记忆很苦力,分数很给力,报考无压力。大学在眼前,升学祝福语不能少!愿你前程似锦,更上一层楼!
3. 中考不是高不可攀,是要你向更高的目标前进,永不停息;中考不是煎熬煎烤,是让你完善自我的磨考,不断超越。中考到了,祝你成竹在胸,高人一...
05-07
许多同学初中毕业后不知道示范性高中和重点高中什么意思,那么它们有什么区别呢。以下是由出国留学网编辑为大家整理的“示范性高中和重点高中的区别”,仅供参考,欢迎大家阅读。
1、师资力量不同
重点高中的师资力量强大,普通高中的师资力量一般。重点高中一般是一个地区的名校,福利和待遇都比普通高中要强,很多师范生毕业以后求职直接选定了重点高中。
2、学习环境和氛围不同
重点高中的学习气氛要比普通高中的学习气氛好。重点高中里的学生,大部分都是品学兼优的学生,学习氛围活跃。
3、录取起点不同
重点高中的学生,都是从各个乡镇选拔上去的,一般都是每个乡镇多少指标,择优录取。而普通高中大部分学生是没有进入这些指标排名的学生,成绩一般没有重点高中学生好。
4、质量上的区别
示范性学校重本率/高优率一般高于非示范性学校。
5、学校硬件软件与资源发展上的区别
示范性高中一般会比非示范性高中好。
6、报考批次的区别
示范性高中——第一批次、第二批次、第三批次。
非示范性高中——第四批次。
7、招生范围的差别
省市属高中面向全市招生,区属15%面向全市招生,85%面向本区招生。
非示范性高中,仅面向本区招生。
一、全面复习
先把该复习的基础知识全面过一遍。追求的是尽可能全面不要有遗漏,哪怕是阅读材料或者文字注释。要有蝗虫精神,所向披靡,一处不留。
二、注重基础
做题,做各种各样的题。力求通过多种形式的解题去练习运用知识。掌握各种解题思路,通过解题锻炼分析问题解决问题的能力。复习时所做的事很多。有一大堆复习资料等着我们去做。千头万绪抓根本。什么是根本?就是基础。基础知识和基本技能技巧,是教学大纲也是考试的主要要求。在“双基”的基础上,再去把握基本的解题思路。解题思路是建立在扎实的基础知识条件 上的一种分析问题解决问题的着眼点和入手点。再难的题目也无非是基础东西的综合或变式。在有限的复习时间内我们要做出明智的选择,那就是要抓基础。要记住:基础,还是基础。
三、“试试就能行,争争就能赢”
“试试争争”是一种积骰的参与心态,是敢于拼搏,敢于胜利的精神状态,是一种挑战的气势。无论是复习还是在考场上,都需要情绪饱满和精神张扬,而不是情绪不振和精神萎靡,需要兴奋而不是沉闷,需要勇敢而不是怯懦。“光想赢的没能赢,不想输的反倒赢了”。“想赢”是我们追求的“上限”,不想输是我们的 “下限”。“想赢”是需要努因而比较紧张的被动的,“不想输”则是一种守势从而比较从容和主动。
...05-04
示范性高中是重点高中吗?有同学清楚吗,没有的话,快来小编这里瞧瞧。下面是由出国留学网小编为大家整理的“示范性高中是重点高中吗”,仅供参考,欢迎大家阅读。
示范性高中是重点高中吗
其实并不存在省示范性重点高中这种称谓,只有省示范性普通高中,重点是对学校水平的说法。
示范性普通高中分为市级,省级,国家级
所谓市重点,是教学水平高且被重点发展的中学,
一般说来,能成为省级乃至于国家级示范性普通高中,都是本地区的重点学校。
但也存在教学水平高但条件不足的重点高中不是示范性高中。
拓展阅读:重点高中和普通高中的区别
1、师资力量不同:重点高中的师资力量强大,普通高中的师资力量一般。重点高中一般是一个地区的名校,福利和待遇都比普通高中要强,很多师范生毕业以后求职直接选定了重点高中。
2、学习环境和氛围不同,重点高中的学习气氛要比普通高中的学习气氛好。重点高中里的学生,大部分都是品学兼优的学生,学习氛围活跃。
3、录取起点不同:重点高中的学生,都是从各个乡镇选拔上去的,一般都是每个乡镇多少指标,择优录取。而普通高中大部分学生是没有进入这些指标排名的学生,成绩一般没有重点高中学生好。
普通高中即普通高级中学,属于高级中等教育学校的范畴,用以区别中师、中专、职高、技校等学校,普通高中是我国高级中等教育的主体,是高级中等教育的基本组成部分,是我国九年义务教育结束以后更高等的教育机构,上承初中,下启大学,学制一般为三年。
普通高中教育是在九年义务教育基础之上进一步提高国民素质、面向大众的基础教育。是大众性和基础性的非义务性教育,普通高中是中等教育的后期或高级阶段,兼容按层次分的“中等教育”与按类别分的“普通教育”两重性质。
是使学生进入高等教育学校或社会的过渡阶段,是基础性教育,是面向大众的教育,是终身教育的重要组成部分。
...
阜新有哪些高中, 属于重点高中的是哪几所?需要了解的小伙伴们看过来,下面由出国留学网小编为你精心准备了“阜新有哪些重点高中呢?”,持续关注本站将可以持续获取更多的考试资讯!
阜蒙县蒙古族实验中学
阜蒙县蒙古族实验中学在各级党和政府的正确领导下,坚持"三个面向",认真学习贯彻"三个代表"重要思想、党和国家的教育政策法规,确立了现代教育管理理念。全面实施素质教育,切实提高了教育教学质量和水平。1988年9月21日,阜新蒙古族自治县人民政府批准成立了"阜新蒙古族自治县蒙古族完全中学"。是全省唯一一所以蒙语授课为主的完全中学。2001年8月1日,阜新市教育委员会批准更名为"阜新蒙古族自治县蒙古族实验中学",全国人大常委会副委员长布赫同志题写了校名。现有50班型规模,学生2,918名。现有教职工179人,共产党员56人,研究生9人。校园总面积57,000m²,其中建筑面积为27,000m²。9年改善办学条件525项,总投资3,468万元。
阜新市高级中学
阜新市高级中学系辽宁省首批办好重点高中,辽宁省示范性高中,其前身为解放战争时期的辽北八中,1952年更名为阜新市高级中学。1958年被确立为辽宁省重点中学,1978年又被确立为辽宁省首批办好重点高中。2003年被评为辽宁省示范性高中。
学校坐落于阜新市细河区八一路59号,地处市教育文化中心,校园环境优美,现有占地面积77555平方米,建筑面积40060平方米,共有75个教学班,3800名学生,200名教职工,专任教师146人,高级教师80人,全国教育系统劳动模范3名,省特级教师3名,外籍教师4名。是一所师资队伍精良,办学实力雄厚,具有鲜明特色的示范性高中,2003年被省政府命名为辽宁省模范高中(全省仅5所)。
彰武县第一高级中学
彰武县重点高级中学座落在塞北绿洲小镇的城南。仲夏时节,校园内繁花似锦,绿树成荫花香飞逸,书声朗朗,蓝天白云衬托出校园的宁静与优雅。"明理崇德、立志成才"的校训,展示着它的神圣与庄严;窗明几净的教室,专心致志的学子,任劳任怨的教师更显示了它的生机与活力。多年来,全体教职员工发扬团结协作,敬业奉献精神,尽心工作,取得了较好的成绩。彰武高中在县委县政府及上级教育行政主管部门的正确领导下,带着全县人民的殷切厚望,伴随着教育体制改革的大潮,走过了20年的辉煌历程。
推荐阅读:
重点高中推荐访问