出国留学网专题频道银行初级资格证栏目,提供与银行初级资格证相关的所有资讯,希望我们所做的能让您感到满意!
12-17
考生们知道银行初级资格证书什么时候进行审核吗?我们一起来看看出国留学网银行专业资格网为您整理“2015下半年银行初级资格证书审核时间公布”吧!
根据《2015下半年银行专业资格证书领取公告》可知,2015年下半年银行业初级资格证书审核时间12月15日-29日
银行业初级资格证书审核时间:
2015年12月15日9:00至12月29日17:00
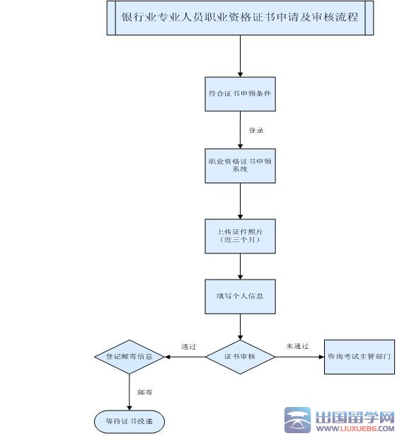
银行业初级资格证书申请及审核流程:

...
银行初级资格证推荐访问