出国留学网专题频道闸北区栏目,提供与闸北区相关的所有资讯,希望我们所做的能让您感到满意! 闸北区地处上海市中心区北部。东与虹口区、宝山区为邻,西与普陀区、宝山区毗连,南隔苏州河与黄浦区、静安两区相望,北与宝山区接壤。全境南北长约10千米,总面积29.19平方千米。境内有铁路上海站、铁路北郊站。轨道交通1、3、4、8号线,内环线、南北高架路、中环线经过区境。境内有宋教仁墓、吴昌硕故居、上海总工会旧址、“四一二”惨案群众流血牺牲地、中国同盟会中部总会、中共三大后中央局机关历史纪念馆等遗址及纪念地。为全国科普示范区、全国计划生育优质服务先进区、全国创建学习型家庭示范城区、全国双拥模范城、全国科技进步考核先进区等。2015年10月,国务院批复同意静安区与闸北区撤二建一,建设新“静安区”,区政府目前设在常德路370号。
2016上海市闸北区高三二模考试已结束,以下是出国留学网高考网小编整理的2016上海市闸北区高三二模地理试题及答案,供同学们参考学习。
一、选择题(共60分,每小题2分,每小题只有一个正确答案)
(一)2015年7月14日“新视野号”飞船经过9年多太空飞行,到达最接近冥王星的位置。完成1~3题。
1.“新视野号”飞船在飞向冥王星的过程中,接触到太阳系中天体最多的是
A.恒星 B.行星 C.流星体 D.行星际物质
2. 威胁“新视野号”飞船在太空中安全运行的太阳活动是
①黑子 ②耀斑 ③日珥 ④太阳风
A.①③ B.②③ C.③④ D.②④







2016上海市闸北区高三二模考试已结束,以下是出国留学网高考网小编整理的2016上海市闸北区高三二模生物试题及答案,供同学们参考学习。
2016上海市闸北区高三二模生物试题及答案
一、选择题(共60分,每小题2分。每小题只有一个正确选项)
1.下列关于细胞中元素和化合物的叙述,不正确的是
A.糖类、脂肪、磷脂是由C、H、O三种元素组成的
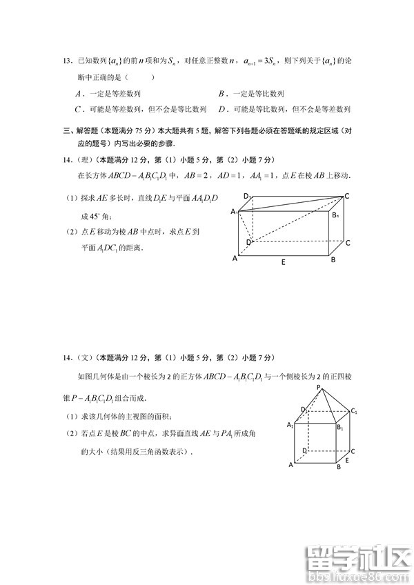
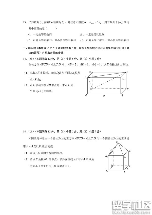
B.如果一种生物的核酸只由四种核苷酸组成,则该生物一定不是细胞生物
C.mRNA、tRNA、rRNA都参与蛋白质的合成
D.组成纤维素、淀粉和糖原的单体都是葡萄糖
2.下列生物或结构的化学成分最相似的是
A.烟草花叶病毒和染色体 B.噬菌体和染色体
C.核糖体和染色体 D.噬菌体和中心体






出国留学中考网为大家提供上海中考:静安闸北区若合并 中考竞争将会更激烈,更多中考资讯请关注我们网站的更新!
上海中考:静安闸北区若合并 中考竞争将会更激烈
静安区与闸北区酝酿“撤二建一”的消息传出后,关于两区教育资源的猜测微信、网帖在家长圈中热传。部分家长心情难以平静,开始重新规划孩子的就学路。
教育人士分析指出,由于公办学校招生一律实行“对口就近入学”,两区如果“撤二建一”,对公办学校招生格局不会有太大影响,但对原来只有一所热门民办初中、一所热门民办小学的静安人说,将从“挤破头”改为“可挑拣”。
而中考之战将更激烈,原本静安区以人口少著称,初中考高中的人数相对少。“撤二建一”后,虽然名校多了,但由于考生总数增加,静安考生中考的优势将不复存在。
总数增加,中考竞争激烈
闸北现有人口超85万,静安现有人口超25万。静安原有优质热门高中4所,闸北原有8所。两区“撤二建一”,虽然高中方面市重点中学数量也有所增加,但是静安学生总数增加,中考竞争将更激烈。
以前中考时,曾有静安户口的孩子“回巢”到静安参加考试,家长觉得人口少、竞争少。但“撤二建一”后,使得原来想要“回巢”到静安参加中考的家长开始三思。有位网友忧虑:“作为一个住在长宁,户口却在静安的孩子妈来说,此刻内心是极其复杂!本以为静安区学生数量少、中考压力小,看来这个盘算迟早要落空了。”
幼升小,小升初可“挑拣”
相比面临中考的学生,年龄小的静安孩子未来可挑选的民办小学、民办初中,范围将扩大。
原来静安区的民办学校只有上外静小、上外静中,对于区内只有这一所可考的民办学校来说,家长觉得“太可怜”,而且学校是全市招生,竞争很激烈。“撤二建一”后,这一状况将完全改观。静安学生将有多个选择。
静安学生如考民办小学,原闸北的扬波外国语小学、童园实验、彭浦实验等,都可选择。如考民办初中,原闸北的扬波中学、风范中学、田家炳中学,也可选择。静安家长表示“这下子感觉好了!”
两区家长可选择报考的优质幼儿园也将增多。静安原先一级示范园是3所,闸北也是3所,两区“撤二建一”后成了6所。
“5年入学”推广面或更广
自2014年起,静安区每户地址五年内只享有一次同校对口入学机会。闸北区的家长关注这一政策是否会辐射到自己。
其实,目前闸北一些热门学校也实施了这一政策,只是并非全覆盖。虽然目前新政尚未出台,但是不排除这一政策可能会对原闸北居民全覆盖。
静安一师附小附近的中原地产工作人员说,每年学区房价格上升约10%。目前该校对口的三个小区房价为:三和花园48214元/平方米、沪中新苑 68254元/平方米、四和花园64286元/平方米。“撤二建一”后闸北学生可享受静安区的师资力量,变身为中心城区,闸北房价格可能上涨。
短期内,两区交界处学区房购房者会观望,他们担心学区会随着“撤二建一”出现微调。“若是现在买的房子被告知是对口某某学校,未来如果出现变动的话,那买的房子就不是学区房了,只能再等等。”
新闻释疑
07-18
闸北区推荐访问