出国留学网专题频道震旦学院栏目,提供与震旦学院相关的所有资讯,希望我们所做的能让您感到满意!
05-10
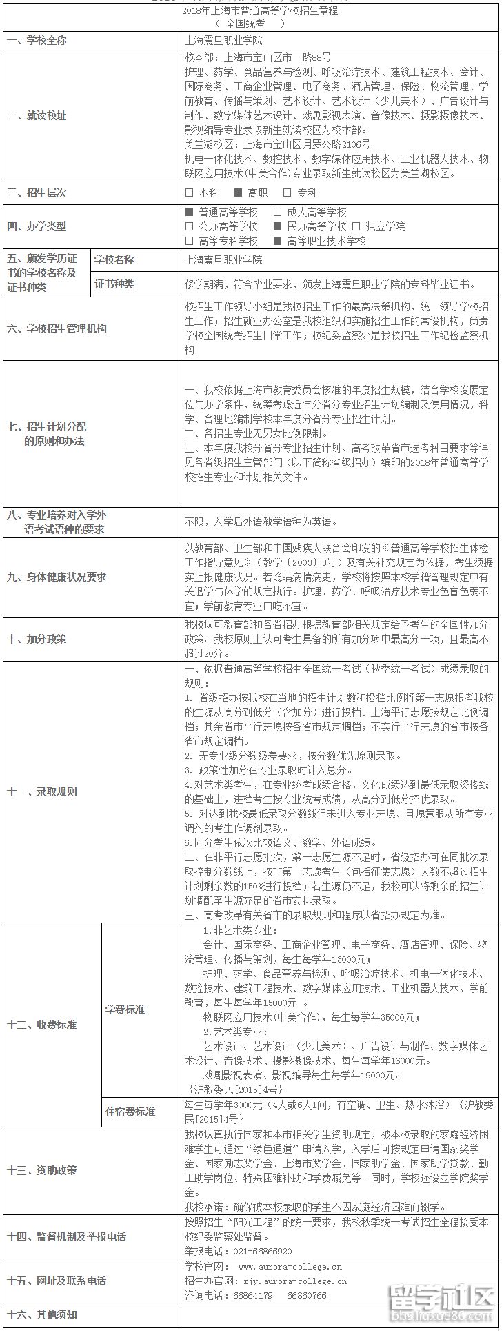
出国留学网为你整理了震旦学院2018秋季统一招生考试章程,更多资讯敬请关注本网站更新。
震旦学院2018秋季统一招生考试章程
已经由上级主管部门审核通过
推荐阅读:
无锡太湖学院2018招生章程
江苏警官学院2018招生章程
上海建桥学院2018招生章程
上海电机学院2018招生章程
上海体育学院2018招生章程
与震旦学院相关的招生简章
震旦学院推荐访问
搜索更多内容
震旦学院相关推荐
编辑推荐
热点推荐