出国留学网专题频道高校名单栏目,提供与高校名单相关的所有资讯,希望我们所做的能让您感到满意!
07-28
教育部近日公布了2022年全国普通高等学校名单,其中包括成人高等学校254所,详细的名单小编已经放在下面了,快来看看全国有哪些高校吧!下面是出国留学网整理的“最新 2022年全国高校名单”,欢迎大家参考阅读。
截至2022年5月31日,全国高等学校共计3013所,其中:普通高等学校2759所,含本科院校1270所、高职(专科)院校1489所;成人高等学校254所。本名单未包含港澳台地区高等学校。
1.全国普通高等学校名单







07-18
出国留学网最新资讯,教育部于近日公布了2022年高水平公共卫生学院建设高校名单,共有18所大学,具体是哪几所大学,感兴趣的朋友来了解一下吧!下面是出国留学网小编整理的2022年高水平公共卫生学院建设高校名单,欢迎阅读。

推荐阅读:
03-26
基础学科招生改革试点(也称强基计划)工作,主要是为了选拔培养有志于服务国家重大战略需求且综合素质优秀或基础学科拔尖的学生。下面是由出国留学网编辑为大家整理的“2022强基计划试点高校名单(已公布)”,仅供参考,欢迎大家阅读本文。
2022强基计划试点高校名单(已公布)
北京大学、中国人民大学、清华大学、北京航空航天大学、北京理工大学、中国农业大学、北京师范大学、中央民族大学、南开大学、天津大学、大连理工大学、东北大学、吉林大学、哈尔滨工业大学、复旦大学、同济大学、上海交通大学、华东师范大学、南京大学、东南大学、浙江大学、中国科学技术大学、厦门大学、山东大学、中国海洋大学、武汉大学、华中科技大学、湖南大学、中南大学、中山大学、华南理工大学、四川大学、重庆大学、电子科技大学、西安交通大学、西北工业大学、西北农林科技大学、兰州大学、国防科技大学。
拓展阅读:卓越教师培养计划高校名单
华东师范大学、北京师范大学、东北师范大学、西南大学、华中师范大学、陕西师范大学、首都师范大学、华南师范大学、浙江师范大学、南京师范大学、福建师范大学、江苏师范大学、西北师范大学、湖南师范大学、河北师范大学、山东师范大学、安徽师范大学、云南师范大学、哈尔滨师范大学、上海师范大学、四川师范大学、河南大学、贵州师范大学、江西师范大学、山西师范大学、东北师范大学、首都师范大学、天津师范大学、上海师范大学、湖南第一师范学院、杭州师范大学、大连大学、重庆师范大学、南通大学、临沂大学、哈尔滨学院、吉林师范大学、华南师范大学、内蒙古科技大学、贵州师范大学、楚雄师范学院、陇南师范高等专科学校、青海师范大学、海南师范大学、合肥师范学院、南京师范大学、浙江师范大学、北京师范大学、四川师范大学、华中师范大学、徐州幼儿师范高等专科学校、长沙师范学院、贵阳幼儿师范高等专科学校、西北师范大学、江西师范大学、泉州幼儿师范高等专科学校、沈阳师范大学、福建幼儿师范高等专科学校、陕西师范大学、内蒙古师范大学、河南师范大学、广西师范大学、江苏第二师范学院、山东女子学院、西南大学、同济大学、天津职业技术师范大学、江西科技师范大学、吉林工程技术师范学院、天津职业技术师范大学、浙江工业大学、湖北工业大学、河南科技学院、广东技术师范学院、湖南师范大学、华东师范大学、重庆师范大学、南京特殊教育师范学院、郑州师范学院、泉州师范学院。
推荐阅读:
03-26
2022年强基计划试点高校名单已经公布了,让我们一起来了解一下吧!下面是由出国留学网编辑为大家整理的“2022强基计划试点高校名单已公布”,仅供参考,欢迎大家阅读本文。
2022强基计划试点高校名单已公布
强基计划也称基础学科招生改革试点,于2020年在有关高校开始实施,主要选拔有志于服务国家重大战略需求且综合素质优秀或基础学科拔尖的学生。重点在数学、物理、化学、生物、力学、基础医学、育种及历史、哲学、古文字学等相关专业招生。
北京大学、中国人民大学、清华大学、北京航空航天大学、北京理工大学、中国农业大学、北京师范大学、中央民族大学、南开大学、天津大学、大连理工大学、东北大学、吉林大学、哈尔滨工业大学、复旦大学、同济大学、上海交通大学、华东师范大学、南京大学、东南大学、浙江大学、中国科学技术大学、厦门大学、山东大学、中国海洋大学、武汉大学、华中科技大学、湖南大学、中南大学、中山大学、华南理工大学、四川大学、重庆大学、电子科技大学、西安交通大学、西北工业大学、西北农林科技大学、兰州大学、国防科技大学。
推荐阅读:
...02-14
第二轮“双一流”建设高校及建设学科名单已经公布了,让我们一起来了解一下吧!下面是由出国留学网编辑为大家整理的“第二轮“双一流”建设高校名单(已公布)”,仅供参考,欢迎大家阅读本文。
第二轮“双一流”建设高校名单(已公布)
公布的名单共有建设高校147所,北京大学、清华大学自主建设的学科自行公布,第二轮建设名单不再区分一流大学建设高校和一流学科建设高校,将探索建立分类发展、分类支持、分类评价建设体系作为重点之一,引导建设高校切实把精力和重心聚焦有关领域、方向的创新与实质突破上,创造真正意义上的世界一流。





11-06
全国各地区的高校名单已经公布了,快来看看最新的高校名单吧,一共有多少所高校呢?以下是由出国留学网小编为大家精心整理的“2021年度全国各省高校名单【已公布】”,希望能够帮助到大家。
2021年度全国各省高校名单
截至2021年9月30日,全国高等学校共计3012所,其中:普通高等学校2756所(本科1270所、专科1486所),成人高等学校256所。本名单未包含香港特别行政区、澳门特别行政区和台湾地区高等学校。
| 2021年度全国各省高校名单【已公布】 | |
| 1 | 2021浙江高校名单(109所) |
| 2 | 2021江西高校名单(106所) |
| 3 | |
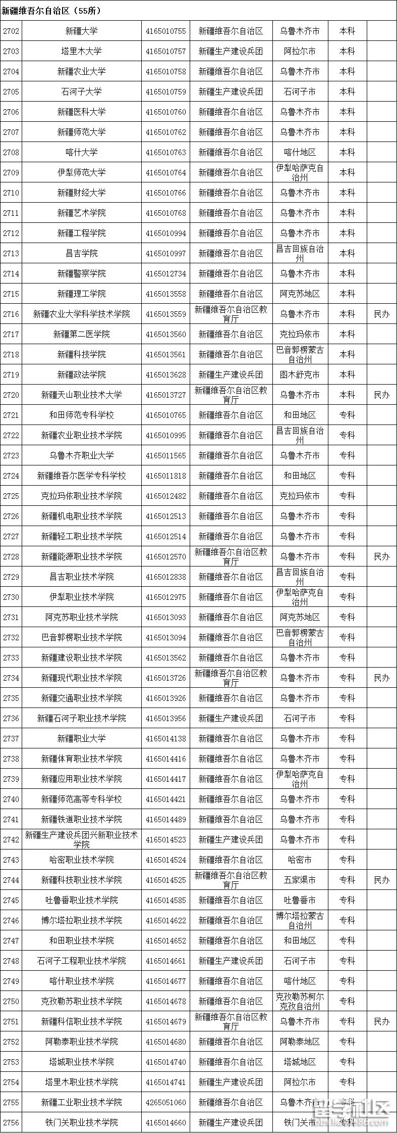
新疆一共有55所高校,那么你知道哪些高校是公立,哪些高校是私立吗?以下是由出国留学网小编为大家精心整理的“2021新疆高校名单(55所)”,仅供参考,欢迎大家阅读。
2021新疆高校名单
截至2021年9月30日,全国高等学校共计3012所,其中:普通高等学校2756所(本科1270所、专科1486所),成人高等学校256所。本名单未包含香港特别行政区、澳门特别行政区和台湾地区高等学校。
2021新疆高校名单(55所)

推荐阅读:
朋友,你知道宁夏有多少所高校吗?哪些高校是民办哪些是公办?以下是由出国留学网小编为大家精心整理的“2021年宁夏高校名单(20所)”,仅供参考,欢迎大家阅读。
2021年宁夏高校名单
截至2021年9月30日,全国高等学校共计3012所,其中:普通高等学校2756所(本科1270所、专科1486所),成人高等学校256所。本名单未包含香港特别行政区、澳门特别行政区和台湾地区高等学校。
2021年宁夏高校名单(20所)

推荐阅读:
青海省本科院校和专科院校各自有多少呢? 快来一起看看吧。以下是由出国留学网小编为大家精心整理的“2021年度青海高校名单(12所)”,仅供参考,欢迎大家阅读。
2021年度青海高校名单
截至2021年9月30日,全国高等学校共计3012所,其中:普通高等学校2756所(本科1270所、专科1486所),成人高等学校256所。本名单未包含香港特别行政区、澳门特别行政区和台湾地区高等学校。
2021年度青海高校名单(12所)

推荐阅读:
甘肃高校中本科有多少所呢?专科有多少所呢?一起看看吧。以下是由出国留学网小编为大家精心整理的“2021甘肃高校名单(49所)”,仅供参考,欢迎大家阅读。
2021甘肃高校名单
截至2021年9月30日,全国高等学校共计3012所,其中:普通高等学校2756所(本科1270所、专科1486所),成人高等学校256所。本名单未包含香港特别行政区、澳门特别行政区和台湾地区高等学校。
2021甘肃高校名单(49所)

推荐阅读:
高校名单推荐访问