出国留学网专题频道高考化学题库栏目,提供与高考化学题库相关的所有资讯,希望我们所做的能让您感到满意!
01-30
出国留学高考网为大家提供2016年上海市闵行区高考化学一模试题及答案解析,更多高考资讯请关注我们网站的更新!
2016年上海市闵行区高考化学一模试题及答案解析
与高考化学题库相关的高考理综
高考化学题库推荐访问
搜索更多内容
高考化学题库相关推荐
编辑推荐
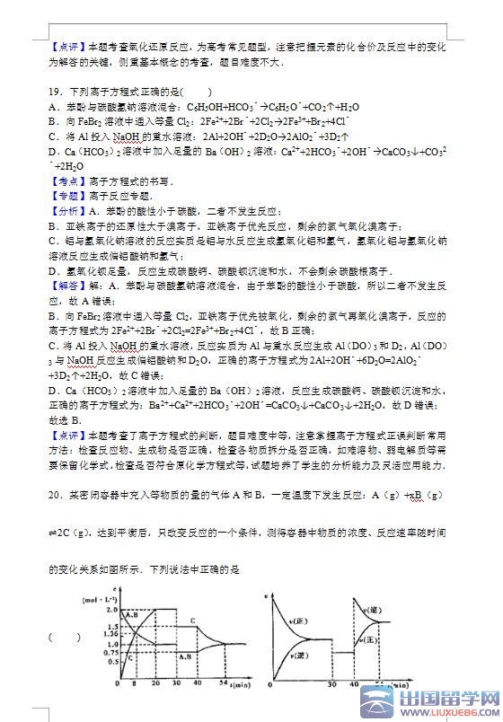
热点推荐