出国留学网专题频道高考录取时间安排表栏目,提供与高考录取时间安排表相关的所有资讯,希望我们所做的能让您感到满意!
06-30
出国留学网小编为大家提供2019年浙江高考录取时间安排表,一起来看看吧!请大家填报高考志愿后及时查询自己的高考录取状态!
2019年浙江高考录取时间安排表
一、普通类
6月23日 公布分段线,一分一段表,提供考生成绩、位次号查询。
6月26日8:30—6月27日17:30 符合要求考生填报提前录取院校、第一段平行录取志愿、地方专项计划、自主选拔、农村学生单独招生高校专项计划和高水平艺术团招生志愿。
6月30日—7月6日 军检、政审。
(一)普通类提前录取
浙江警察学院投档 7月2日8:30
浙江警察学院退档录取 7月2日16:30
第一段:
第一志愿投档 7月9日8:30
退档录检结束 7月9日16:30
第二志愿投档 7月10日8:30
退档录检结束 7月10日11:00
第三志愿投档 7月10日14:30
退档录检结束 7月10日16:30
第四志愿投档 7月11日8:30
退档录检结束 7月11日11:00
第五志愿投档 7月11日14:30
退档录检结束 7月11日16:30
军校征求志愿 7月12日上午
军校征求志愿投档 7月12日14:00
军校征求志愿录取 7月12日17:00
第二段:
第一志愿投档 7月13日8:30
退档录检结束 7月13日16:30
第二志愿投档 7月14日8:30
退档录检结束 7月14日11:00
第三志愿投档 7月14日14:30
退档录检结束 7月14日16:30
第四志愿投档 7月15日8:30
退档录检结束 7月15日10:00
第五志愿投档 7月15日10:30
退档录检结束 7月15日12:00
第三段:
第一志愿投档 7月16日8:30
退档录检结束 7月16日16:30
第二志愿投档 7月17日8:30
退档录检结束 7月17日11:00
第三志愿投档 7月17日14:30
退档录检结束 7月17日16:30
第四志愿投档 7月18日8:30
退档录检结束 7月18日10:00
第五志愿投档 7月18日10:30
退档录检结束 7月18日12:00
自主选拔、农村学生单独招生高校专项计划、高水平艺术团、高水平运动队招生投档 7月13日8:30
农村学生单独招生高校专项计划退档 7月13日11:30
地方专项计划招生投档录取 7月14日8:30
上海纽约大学投档 7月14日14:30
退档录检结束 7月14日16:30
(二)普通类平行录取
第一段平行投档录取:...
出国留学网小编为大家提供湖南2019高考录取时间安排表,一起来看看吧!希望大家及时关注高考录取时间,祝你被顺利录取!
湖南2019高考录取时间安排表

小编精心为您推荐:
广东省2018年普通高校招生录取工作将从7月7日开始,至8月15日结束。出国留学高考网为大家提供2018广东高考录取时间安排表,更多高考资讯请关注我们网站的更新!
2018广东高考录取时间安排表
昨日,我省2018年高考志愿填报工作已经顺利结束。广东省2018年普通高校招生录取工作将从7月7日开始,至8月15日结束。
7月7日-12日,提前录取批次普通类本科院校,独立设置本科艺术类院校(含参照)招生录取工作。
7月12日-31日,本科录取批次普通类院校,艺术类(非独立设置)、体育类本科院校,3+证书本专科院校招生录取工作。
8月1日-15日,专科录取批次普通类院校,艺术类、体育类专科院校招生录取工作。
具体安排见下表。

小编精心为您推荐:
06-24
山东高考什么时候开始录取呢?出国留学高考网为大家提供山东2018高考录取时间安排表,更多高考资讯请关注我们网站的更新!
山东2018高考录取时间安排表
时 间 | 工作内容 | 备 注 |
6月25日前 | 公布高考成绩,公布本科普通批、自主招生、3+4中职学校与本科高校贯通培养转段等相关批次和类别录取控制线。 | |
6月27日 | 填报志愿系统测试。 | |
6月28日 (9:00至17:00) | 填报文理类、艺术类、体育类本科提前批首次志愿,填报高水平运动员志愿、民航飞行技术本科专业志愿,填报春季高考技能拔尖人才志愿。 | 填报志愿时间 |
7月2日12:00前 | 艺术类、体育类本科提前批首次志愿、高水平运动员、春季高考技能拔尖人才志愿、民航飞行技术本科专业志愿投档。 | |
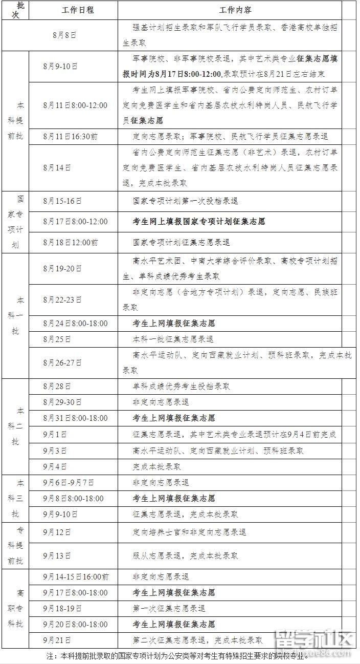
出国留学高考网为大家提供湖南省2018年高考录取时间安排表,更多高考资讯请关注我们网站的更新!
湖南省2018年高考录取时间安排表
批次 | 工 作 日 程 | 工 作 内 容 |
7月8日 | 飞行学员录取、香港高校单独招生录取 | |
本科提前批 | 7月9-10日 | 军事院校第一次投档录退、非军事院校(含需面试的国家专项计划、省内公费师范生)录退,其中艺术类专业录取预计在7月19日左右结束 |
7月11日8:00-12:00 | 考生网上填报军事院校和省内公费师范生征集志愿 | |
7月11日16:30前 | 定向志愿录取;军事院校征集志愿录退<... | |
07-05
出国留学高考网为大家提供2017年陕西高考录取时间安排表,更多高考资讯请关注我们网站的更新!
2017年陕西高考录取时间安排表
1.提前批次文史、理工类:本科7月5日-0日17∶00,专科7月11日-12日17∶00。体育、艺术类:本科7月5日-12日,专科7月13日-29日。高职单招与本科一批同时进行。
2.单设本科批次:7月14日22∶00前。
3.本科一批、本科二批、本科三批、高职(专科)日程如下表:
| 批次 时间 项目 | 本科一批 | 本科二批 | 本科三批 | 高职(专科) |
| 第一次模拟投档 | 7月15日 10∶00 | 7月22日 10∶00 | 8月2日 10∶00 | 8月8日 10∶00 |
| 第二次摸拟投档 | 7月16日 10∶00 | 7月23日 10∶00 | 8月3日 10∶00 | 8月9日 10∶00 |
| 第三次模拟投档 | 7月17日 10∶00 | 7月24日 10∶00 | ||
| 自主招生、高水平艺术团、高水平运动队投档及录取结束时间 | 7月17日 16∶00 | 7月24日 16∶00 | ||
| 正式投档 | 7月18日 8∶00 | 7月25日 10∶00 | 8月4日 10∶00 | 8月10日 10∶00 |
| 正式投档录取结束 | 7月19日 22∶00 | 7月27日 12∶00 | 8月5日 17∶00 | 8月11日 17∶00 |
| 公布并填报征集志愿 | 7月20日 10∶00 | 7月27日 22∶00 | 8月6日 10∶00 | 8月12日 12∶00 |
| 定向就业、少数民族班、预科投档 | 7月20日 10∶00 | 7月28日 10∶00 | ||
| 定向就业、少数民族班、预科录取结束 | 7月20日 22∶00 | 7月28日 22∶00 | ||
| 填报征集志愿结束 | 7月21日 8∶00 | 7月28日 22∶00 | 8月7日 8∶00 | 8月13日 20∶00 |
| 征集志愿投档 |
07-04
出国留学高考网为大家提供2017广东高考录取时间安排表,更多高考资讯请关注我们网站的更新!
2017广东高考录取时间安排表
根据广东教育考试院安排,2017年广东高考本科提前批录取时间7月6日开始,具体时间如下:
| 日期 | 艺术类、体育类录取工作 | 文理类录取工作 |
| 7月6日-10日 | 文理类提前第一批本科院校 | |
| 7月7日-11日 | 艺术类第一批本科院校 | |
| 7月10-12日 | 文理类提前第二批本科院校 | |
| 7月12日 | 文理类第一批“综合评价”及“地方专项计划”院校 | |
| 7月12日-13日 | 体育类第一批本科院校 | 文理类第一批本科院校自主招生、高水平艺术团、高水平运动队、高校专项计划 |
| 7月12日-16日 | 文理类第一批本科院校 | |
| 7月16日 | 文理类第一批本科院校少数民族预科班、“农村卫生定向” | |
| 7月17日-20日 | 第一批本科院校(含艺术类统考专业、体育类专业)网上征集志愿 | |
| 7月20日-21日 | 文理类第二批本科院校高水平运动队、高水平艺术团 | |
| 7月20日-24日 | 艺术类、体育类第二批本科院校 | 文理类第二批本科院校 |
| 7月24日-25日 | 文理类第二批本科院校“农村卫生定向”、少数民族(班)、少数民族及边防军人子女预科班 | |
| 7月25日-27日 | 第二批本科院校(含艺术类统考专业、体育类专业)第一次网上征集志愿 | |
| 7月28日-30日 | 第二批本科院校(含艺术类统考专业、体育类专业)第二次网上征集志愿 | |
| 7月31日-8月1日 | 高校办理审录手续 | |
| 8月1日-8月3日 | 文理类提前第三批专科、3+证书院校 | |
| 8月3日-6日 | 艺术类、体育类第三批专科院校 | |
| 8月3日-8日 | ||
06-23
出国留学网高考网为大家提供2016年上海高考录取时间安排表,更多高考信息请关注我们网站的更新!
2016年上海高考录取时间安排表
|
日 期 |
工 作 内 容 |
|
6月23日 |
晚上8:00公布高考文化成绩和本科、艺体类本科各批次最低录取控制分数线,以及“自主招生控制分数线”。 |
|
6月24日-26日(每天上午9:00-下午2:00) |
获得综合评价初审资格通过,且成绩达到“自招线”的考生由中学或区县招办组织填报综合评价批志愿。 |
|
6月26日-7月4日 |
综... |
高考录取时间安排表推荐访问