出国留学网专题频道高考理综第一轮复习栏目,提供与高考理综第一轮复习相关的所有资讯,希望我们所做的能让您感到满意!
出国留学高考网为大家提供懒人高考理综一轮复习策略,更多高考资讯请关注我们网站的更新!
懒人高考理综一轮复习策略
高三复习分为三个阶段,也就是所谓一二三轮了,从霸王学长经验来说,一二轮最重要,第三轮是要调整心态的,心态不放平的话很容易发挥不出水平。
从知识架构上来说
高考的话其实看上去知识点繁多,题目类型众多,但实际上归类下来架构清晰而且考点也很清晰,(所以对于基础不好的学生,尤其是前两年物理化学月考拿不到85+的,基本上可以定义为基础不好。)
在第一轮复习之前,你要搞清楚你在每个知识版块的理解与作答情况。
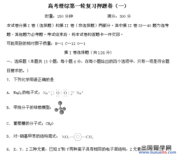
D类知识该知识版块的题目考出来,你可以很容易作答,并且绝对不会犹豫,并且清晰明白正确的原因。在大题时你也能轻松解决拿下分数。
措施:继续保持,一轮中只需要定时(如隔三天)复习即可,保持记忆清晰。
C类知识
该知识版块的题目考出来,如果之前没做过的话,对作答拿捏不准(意思是在单选题上你可能有2个答案,多选题上你又会矛盾纠结)。或者说即使答对了,也不能非常清晰的解释清楚正确错误的。这类知识题目出现在大题时你能拿到吃肉分,但是还是会丢分。
措施:对课本上的概念了如指掌,对特殊情况要非常清楚,然后刷题。
B类知识
该知识版块的题目考出来,即使之前做过了,也不一定做的对。或者该类知识出现在大题时基本上只能拿到很少分,而且是基础的喝汤分。
措施:重点看课本,看课本同时刷基础题,基础题刷满分了刷进阶的稍微难点的题,最后再刷有难题。
A类知识
该类知识版块的题目出现时,基本做不对,连矛盾都不会矛盾,直接不会。该类知识出现在大题时一般是喝汤分,比较多时候是一分都拿不到。
措施:重点看课本,而且多安排反复复习的时间,保证每天都会看(不论详细还是粗略),刷题策略同上。
基本上所有知识你都可以拿这个标准来做分类,对于A、B类知识,是你重点需要照顾的部分,对于C、D类知识,是需要保持和强化的部分。
随后安排你的复习计划,但不论你如何安排,都建议你交叉复习,意思是A、B类看不下去了了,看C、D类,一个学科看不下去了,换个学科看。交叉复习可以减少你的精神压力,在一定程度上可以保持你的复习效率。
另外,在第一轮的时候不要管这个知识点考多少分,有的同学很容易觉得这个很少考,这个考就考5分,我就不重点复习了。这样是不对的,你永远无法预测他今年会给几分,除非是D类知识,不然都需要全面而且细致的复习。
一轮的刷题策略
刷题的话建议你如果有学习比较好,基础知识扎实学长学姐和你的老师,你要去请教下他们你们的高考卷的类型题有哪些。这些因地区而异,每个地区类型题都不一样就不细说了,但总之类型题是第一轮务必掌握的,掌握不了的话理综丢分非常厉害。类型题不懂,高级题是做不下去的,更不用说难题。
其次刷题不要太过量了,...
高考是人生至关重要的一场考试,想在这场战役中取得漂亮的好成绩,扎实的复习是必不可少的,出国留学网小编为大家准备了高考理综第一轮复习押题卷,希望对大家有所帮助,更多精彩内容欢迎访问www.liuxue86.com。
点击下载 点击下载
高考是人生至关重要的一场考试,想在这场战役中取得漂亮的好成绩,扎实的复习是必不可少的,出国留学网小编为大家准备了高考理综第一轮复习资料:押题卷,希望对大家有所帮助,更多精彩内容欢迎访问www.liuxue86.com。
【小编说说】
学海无涯苦作舟,面对枯燥的复习,小编觉得,做题可能会更加有趣噢,来一套高考理综的押题卷,找到生活的主心骨吧。
【小编说说】
做完第一套押题卷感觉怎么样呢,如果因为太难而分数不理想,没有关系,再接再厉,点击第二套点击下载开始做题吧。
【小编说说】
做完了两套试题,是不是感觉比之前更有经验?那么还等什么,感紧的第三套压卷题躁起来~
08-12
想考好高考,就必须做好高考的复习,做好高考的第一轮复习,相当于你的高考战役成功了一半,出国留学网小编为大家提供2015高考理综第一轮复习模拟题,希望对大家有所帮助,更多精彩内容欢迎访问www.liuxue86.com。
【小编寄语】
做好模拟题才能更好的把握高考真题的节奏,小编在这里为您准备了4套高考理综模拟题,加油加油,让我们点击下载,开启第一套题目的旅途吧。
【小编寄语】
做完了第一套题目小伙伴们感觉怎么样呢,觉得题目太难是很正常的,那么就趁热打铁,进入第二套模拟卷吧,不要害怕,小编一直陪伴着你噢~
2015高考理综第一轮复习模拟题(三)》》》点击下载
【小编寄语】
08-06
世界上没有不付出就成功的可能,想要高考取得好成绩,扎实的第一轮复习必不可少,出国留学网小编为大家准备了高考理综第一轮复习策略,希望能够让更多的高三学生更好的复习,并祝愿高三学生一朝金榜题名,更多精彩内容欢迎访问www.liuxue86.com。
适量做模拟卷物理多做选择题训练
出国留学网小编建议,必须时常回顾教材、笔记和改错本,并且针对以前各种练习中经常做错的题目进行分析、对比、反思和整理,并且以减少在高考时再犯类似错误,提高得分率。在小编看来,课改区的高考命题仍然还会以考查高中物理的基础知识、基本技能和物理思想方法作为最重要的宗旨,只有坚持主干知识重点考查的传统,才能有所创新,稳步推出新增内容的试题。
此外,因为高考中的选择题也大多为常规题,在每年的复现率很高,这就是高考得分的基础,所以可以得多做选择题答题的训练。
生物保证答题时间40分钟至45分钟
出国留学网小编建议,学生在有限的时间内想要高效率地做好复习,应注意以下几点:
一、回归课本梳理知识:
1.概念、原理、规律(包括法则)、专业术语、数字、符号、过程或步骤的陈述。
2.关注经典实验及其研究方法:每年高考的实验都是课本实验的组合、拓展与外延,因此还是要重视课本,包括实验原理、材料、试剂、方法、步骤、结果预测、现象描述和得出实验结论;还要关注探究实验、调查研究、作物育种方案的设计、预测结果分析等。
3.浏览课本辅助学习资料:“小资料”“为什么?”“课外读”等。
4.主干知识及重点内容:代谢、调节、遗传、生态等。
二、回顾试题查漏补缺:关注已做过试题中的错题,也是考前复习的重点之一,分数的增长点就在错题上,避免不必要失分。浏览做过的模拟卷等,特别要复习曾经做错的题目。可模拟高考环境,进行近三年的高考真题演练。
三、保证时间:保证答题时间在40分钟到45分钟。力争不留空白,尽量使用生物学语言。
注意化学高考考纲的变化
李佳惠老师表示,目前大多数学校都进入答疑调整阶段。考前最后几天不应再大量做题,但也不能一点儿习题都不做。应每天抽出一定时间对知识和错题进行回顾,每次看化学的时间不要超过1个小时,保证效率。
对于部分考生提到的复习化学要背大量方程式,刘佳惠建议,最后几天只背教材上的方程式,不要过多地拓展。“背方程式的同时,还要想清楚该反应对应的原理和实验现象。方程式不仅仅局限于元素化合物部分,还要关注选修3和选修4中的方程式。”
从考纲变化来看,今年化学考纲新增了氧化还原反应的考点,因此在最后看书过程中,不仅要关注氧化还原反应的基本概念、电子转移及守恒法的计算,还要注意这部分知识在元素化合物中的延伸和在电化学中的应用。
高考推荐阅读:
高考是人生至关重要的一场考试,想在这场战役中取得漂亮的好成绩,扎实的复习是必不可少的,出国留学网小编为大家准备了高考理综第一轮复习方法,希望对大家有所帮助,更多精彩内容欢迎访问www.liuxue86.com。
物理
[小编观点]
对已经学到的知识进行再梳理,熟悉典型题的解题方法、规范解题步骤,减少无谓失分;提高应试技巧,及时调整心理状态,每天上学前也都会暗暗对自己说:“今天要加油!”,“我一定行”,还能够帮助自己实现增分计划。并且不盲目追赶“热点”,不盲目追求偏、难题目,根本不用很多的时间收集热点材料,不追求题目新颖。其实只要掌握基础知识和基本规律,一旦形成了正确的解题方法,并具备了较强的分析问题和解决问题的能力,你就可以以不变应万变。
[小编支招]
●对知识进行再梳理
不妨先合上书本,看自己能否说出所学过的主要内容;或看着课本、复习材料的目录,能否回忆出各单元的主要知识点。随后,做一些典型题目,如,“典型物理状态下的受力分析”、“运动规律”等,熟悉解题思路、解题步骤。
●加强审题训练
只有对问题中的物理情景、物理状态和物理过程分析得越清楚,才能越容易看清其本质、越容易提出解决办法。对待熟悉的题,警惕思维定式,有可能是“旧瓶装新酒”;对待新题,也不要盲目放弃,有可能是“新瓶装旧酒”。
●加强物理答题规范性
在答卷时,提倡简洁文字表达,关键处的说明应有图示和物理方程式。
尽量用常规解法,使用通用符号,分步列式。高考评分标准是分步给分,写出每一个过程对应的方程式,只要说明、表达正确都可以得相应的分数;有些学生喜欢写出一个综合式,或是连等式,而评分原则是“综合式找错”,即只要发现综合式中有一处错,全部过程都不能得分。
对复杂的数值计算题,先解出最后结果的表达式,再代入数值进行计算。
注意单位。物理中字母计算不用写单位,零不用写单位,数字必须写单位。
关注作图问题。留意几种常见扣分点,如,光学中光线画得不规范(该有箭头没有箭头,实线虚线不分)、电学中电路图不规范、图像该与坐标轴相交不交等。
合理安排答题版面。由于网上阅卷需要进行扫描,要求考生字迹大小适中清晰,合理安排好答题的版面,不要因超出方框而失分。
●提高应试技巧,合理安排时间
按顺序做题,先做会的,先易后难、提高效率。把握不大的题,会多少答多少,能做几步做几步,每分必争。对真正的难题,学会放弃也是一种明智的选择,留出足够的时间去确保会做的题目的正确率。
目前,广大高三学生大多进入自主复习阶段。加之备考时间剩余不多,不少理科生开始不知所措:怎么有效处理大量的试卷、习题和课本知识?怎么应对物理、化学、生物三大学科综合复习?
而本市几位高三任课教师在接受采访时则认为:理科学生通过平时练习已经积累了大量做题经验,因此,接下来要开始对所学知识进行最后梳理;理综试卷出题方式以学科内综合为主,同学们及时调整心态后,可以点带面进行重点复习。几位老师针对物理、化学、生物三大学科的不同特点,为考生们提供了最后10天的备考方案。
生物
世界上没有不付出就成功的可能,想要高考取得好成绩,扎实的第一轮复习必不可少,出国留学网小编为大家准备了高考理综第一轮复习选择题,希望能够让更多的高三学生更好的复习,并祝愿高三学生一朝金榜题名,更多精彩内容欢迎访问www.liuxue86.com。
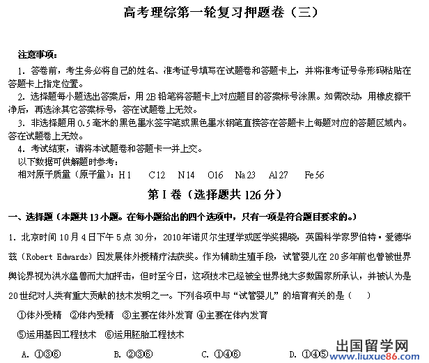
第I卷(选择题共120分)
一、选择题(本题包括17小题。每小题给出的四个选项中,只有一个选项是符合题目要求的)
1.下列关于植物克隆的叙述,错误的是
A.通过花药离体培养可获得单倍体
B.通过平衡植物激素种类可实现器官发生
C.可利用细胞培养生产人参皂苷等中药成分
D.对植物愈伤组织进行诱变、培育和筛选可获得新品种
2.下图表示科学家利用小鼠皮肤细胞培养出多种细胞的过程。下列叙述正确的是
A.过程①中细胞内发生了基因突变
B.过程②中细胞内某些基因处于关闭状态
C.过程②中细胞内核酸的种类和数目不变
D.诱导性多能干细胞中没有同源染色体
3.下图为有髓神经纤维的局部,被髓鞘细胞包裹的轴突区域(b、d)钠、钾离子不能进出细胞,裸露的轴突区域(a、c、e)钠、钾离子进出不受影响。下列叙述正确的是
A.c 区域处于反极化状态,膜内离子均为正离子
B.a 区域处于极化状态,细胞膜对 Na+的通透性较大
C.b、d 区域的电位为外正内负,不能产生动作电位
D.局部电流在轴突内的传导方向为 a→c 和 e→c
4.质膜的膜蛋白有各种功能,下列叙述正确的是
A.肌细胞质膜上的乙酰胆碱受体既能识别信号分子,又能控制离子进入
B.肾小管细胞的质膜上有抗利尿激素的受体,没有胰岛素的受体
C.主动转运过程中载体蛋白发生形变,易化扩散过程中载体蛋白不发生形变
D.成熟 B 淋巴细胞的质膜上有抗原的受体,每个受体有一个抗原结合位点
5.人类 B 型血友病属于伴 X 隐性遗传病,因为血液中缺少凝血因子Ⅸ导致凝血异常。下
列关于对患者进行基因治疗的设计,正确的是
A.逆转录病毒的核酸可直接用作载体
B.需将凝血因子Ⅸ和载体连接起来
C.必须把目的基因插入到 X 染色体
D.需选择患者自身细胞作为受体细胞
6.为了研究杀虫灯诱杀斜纹夜蛾的影响因素,科学家释放了一定量的标记过的斜纹夜蛾,适当时间后用杀虫灯诱杀,统计标记个体的个数占释放总数的比例(回收率),结果如下表。下列叙述正确的是
A.若标记总量为 N,回收率为 a,则斜纹夜蛾的种群密度为 N/a
B.诱捕距离加大,被标记个体占被诱捕总数的比例上升
C.该研究说明,杀虫灯的杀虫效果与灯的密度无关
D.用杀虫灯诱杀斜纹夜蛾成虫可改变种群年龄结构
7. 下列说法中正确的是
A. 乙二醇的水溶液可作为汽车发动机的抗冻剂,丙三醉可用作保湿剂且是生产火棉等 烈性炸药的原料之一
B. 现代仪器分析中,常用质谱仪、元素分析仪、红外光谱仪测定有机物结构...
想考好高考,就必须做好高考的复习,做好高考的第一轮复习,相当于你的高考战役成功了一半,出国留学网小编为大家提供高考理综第一轮复习试题(生物),希望对大家有所帮助,更多精彩内容欢迎访问www.liuxue86.com。

高考推荐阅读:
世界上没有不付出就成功的可能,想要高考取得好成绩,扎实的第一轮复习必不可少,出国留学网小编为大家准备了高考理综第一轮复习考点,希望能够让更多的高三学生更好的复习,并祝愿高三学生一朝金榜题名,更多精彩内容欢迎访问www.liuxue86.com。
"化学实验"知识模块
1.银氨溶液、氢氧化铜悬浊液、氢硫酸等试剂不宜长期存放,应现配现用
正确,银氨溶液久制易生成Ag3N极为易爆
2.实验室制取氧气完毕后,应先取出集气瓶,再取出导管,后停止加热
正确
3.品红试纸、醋酸铅试纸、pH试纸、石蕊试纸在使用前必须先用蒸馏水润湿
错误,PH试纸不润湿
4.用标准盐酸滴定未知NaOH溶液时,所用锥形瓶不能用未知NaOH溶液润洗
正确
5.为防止挥发,浓氨水、氢氟酸、漂白粉、液溴、汽油、乙酸乙酯等均需密封保存
错误,漂白粉不易挥发但易变质,所以需要密封保存
6.浓H2SO4沾到皮肤上,应立即用水冲洗,再用干燥布擦净,最后涂上NaHCO3溶液
错误,先用干燥布擦净,再用水冲洗,最后涂上NaHCO3溶液
7.一支25mL的滴定管中,液面所在刻度为12.00,则其中所盛液体体积大于13.00mL
正确
8.准确量取25.00mL的KMnO4溶液,可用50mL碱式滴定管
错误,应用酸式滴定管
9.分液时,分液漏斗中下层液体从下口放出,上层液体从上口倒出
正确
10.蒸馏时,应使温度计水银球靠近蒸馏烧瓶支管口。分析下列实验温度计水银球位置。
(测定溶解度、制乙烯、硝基苯、苯磺酸、酚醛树脂、乙酸乙酯制备与水解、糖水解)测定溶解度(溶液)、制乙烯(反应液)、硝基苯(水浴)、苯磺酸(水浴)、酚醛树脂(沸水浴)、乙酸乙酯制备(直接加热)、水解(水浴)、糖水解(水浴)
11.滴定时,左手控制滴定管活塞,右手握持锥形瓶,边滴边振荡,眼睛注视滴定管中的液面下降的速度
错误,眼睛注视锥形瓶中指示剂颜色变化
12.称量时,称量物放在称量纸上,置于托盘天平的右盘,砝码放在托盘天平的左盘中
错误,左物右码
13.试管中注入某无色溶液密封,加热试管,溶液变红色,冷却后又变无色。确定溶液成分
应为SO2+品红溶液
14.只用一种试剂可以鉴别甲苯、氯仿、己烯、酒精、苯酚水溶液、纯碱溶液
正确,浓溴水
15.氢氧化钠溶液滴定醋酸时,通常选择甲基橙作指示剂,终点颜色由橙变黄
错误,通常选择酚酞作指示剂
16.除去蛋白质溶液中的可溶性盐可通过盐析的方法
错误,应该使用渗析
17.配制硫酸亚铁溶液所用的蒸馏水应预先煮沸,以除去溶解在水中的氧气
正确
18.试管、蒸发皿、坩埚、锥形瓶等仪器均可直接在酒精灯火焰上加热
错误,锥形瓶应当隔石棉网微热
19.所谓硅胶,即硅酸胶体。硅胶变色为物理变化错误,硅胶为nSiO2·mH2O
...高考理综第一轮复习推荐访问