出国留学网高考语文近义词

出国留学网专题频道高考语文近义词栏目,提供与高考语文近义词相关的所有资讯,希望我们所做的能让您感到满意!

2017年成人高考语文近义词重点

 

  要参加成人高考考试的同学们,出国留学网为你整理“2017年成人高考语文近义词重点”,供大家参考学习,希望广大放松心态,从容应对,正常发挥。更多资讯请关注我们网站的更新哦!

  2017年成人高考语文近义词重点

  近义词

  (一)命题思路

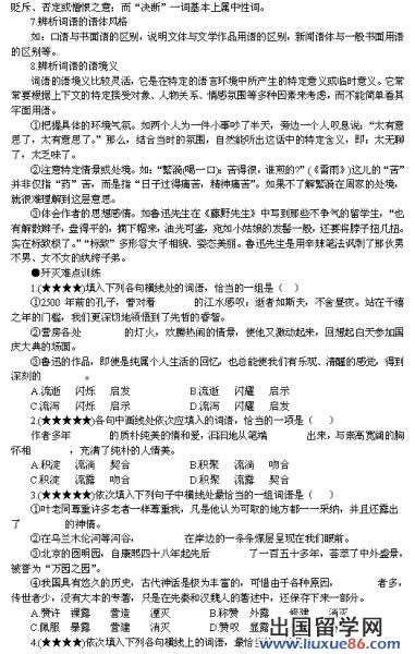
  辨析选择近义词是成考测试的重点。近义词的选择和使用是建立在辨析的基础之上的,辨析近义词可以从意义、色彩、功能三方面着手。

  (二)解题思路

  (A)意义方面

  (1)有的适用于重要的、较大的事物,有的使用语一般事物。  如:努力:尽量使出力量,词义较轻;竭力:用尽全部力量,词义较重。再如:批评与批判 目睹与目击,着急与焦急希望、期望与渴望。

  (2)词义的范围大小不同。如:事情---事件、场所-场合、时代-时期。爱好-嗜好、希望-期望、准确-精确、轻视-藐视、灵活-灵巧、嘲笑-讥笑、蔑视-鄙视(轻--重)

  (3)词义的侧重点不同。如:必需与必须。两个词都含有“一定要”的意思。必须侧重于“非这样不可”;必需侧重于“不可缺少”。再如:

  嘹亮:侧重音乐清脆,高远

  响亮:侧重于声音大

  常常:强调事情或行为发生的经常性和频繁性

  往往:强调按照经验在某种条件下的情况通常是这样的

  安静:侧重于没有吵闹、喧哗

  平静:侧重指平稳,没有动荡不好

  熟悉:侧重于知道得清楚

  熟习:对某种技术或学问学习得很熟练,了解得很清楚

  (B)色彩方面

  (1)感情色彩不同  如:技巧与伎俩、果断与武断,保护-庇护 冷静-冷漠 请求--要求--乞求 应对--应付 神机妙算与诡计多端。再接再厉与变本加厉

  (2)语体色彩不同  如:诞辰与生日、病人与患者,害怕与畏惧

  (C)用法方面

  (1)词性的不同

  启发:动词

  启事:刊登或张贴出来的声明,名词

  公然:为副词,在句中作状语,例如:公然入侵

  公开:动词、形容词在句中作谓语,状语还可充当定语

  阻碍:动词,作谓语

  障碍:名词,主要作主语、宾语

  勇猛:形容词,做谓语、定语、状语有时作补语

  勇气:名词,作主语、宾语

  担心:可以接宾语

  担忧:不能带宾语

  蜂拥:只能作状语

  簇拥:作谓语

  (2)搭配对象不同

  执行:多和任务、命令、协定等搭配

  履行:多和条约、诺言、义务等搭配

  违反:不遵守,不符合,常与规程、制度等搭配

  违犯:违背触犯,常与法规、党纪、国法等搭配

  改进:常与工作、方法、技术搭配

  改善:常与生活、关系、条件搭配

  严格:与遵守、执行、要求、监督等搭配

  严厉:与制裁、批评、处分、惩罚等搭配

  严肃:常与态度、作风、气氛等搭配

  爱护:...

2014高考语文近义词汇总

 

  同学们,假期既是休闲、放松的时候,又是学习提高的佳期,善学的学生,总会合理利用假期,给自己充电,为自己的下学期学习打下一个坚实的基础。为了帮助同学们度过一个充实而有意义的假期,出国留学网高考频道特地准备了一些假期学习套餐,希望同学们依时完成,同时,也希望家长能督促子女完成。祝大家节日快乐!

  2014高考语文近义词汇总(第一部分)

  2014高考语文近义词汇总(第二部分)

  2014高考语文近义词汇总(第三部分)

  2014高考语文近义词汇总(第四部分)

  2014高考语文近义词汇总(第五部分)

2013年部分省市高考试题汇总
2013江苏物理试题及答案解析 2013新疆理综试题答案 2013内蒙古理科试卷答案

2014高考语文近义词汇总(第五部分)

07-30

 

  出国留学网高考频道在考试后及时公布各科高考试题答案和高考作文及试卷专家点评。请广大考生家长关注,祝福广大考生在2013年高考中发挥出最佳水平,考出好成绩!同时祝愿决战2014高考的新高三学员能倍加努力,在2014年高考中也能取得优异的成绩。

  常见近义词辨识口诀

  独占独揽用把持;幕后控制用操纵

  区分开来用辨别;真假伪劣用鉴别

  进攻反扑用猖狂;报复诬陷用疯狂

  作伪改动用篡改;据实改动用串改

  生产下来用出生;家庭背景用出身

  时间推移用度过;水道难关用渡过

  重大事件用

遏止;心情情绪用遏制

  毫有踏实用浮躁;没有耐心用急躁

  认识不深用肤浅;作风飘浮用浮浅

  横加阻挠用干涉;过问他事用干预

  言辞欺诈用诡辩;强词夺理用狡辩

  宽容冒犯用涵养;道德情操用修养

  从无到有用开辟;从小到大用开拓

  毫无限制用滥用;毫无道理用乱用

  利益损害用利害;剧烈凶猛用厉害

  相对比较用年轻;绝对年段用

年青

  不是经常用偶尔;意外发生用偶然

  品尝欣赏用品味;含量档次用品位

  数量足数用实足;十分充足用十足;

  实地验证用实验;试探观察用试验

  掌握熟练用熟习;了解深透用熟悉

  一如既往用一向;始终如一用一贯;

  程度延伸用以至

2014高考语文近义词汇总(第四部分)

07-30

 

  出国留学网高考频道在考试后及时公布各科高考试题答案和高考作文及试卷专家点评。请广大考生家长关注,祝福广大考生在2013年高考中发挥出最佳水平,考出好成绩!同时祝愿决战2014高考的新高三学员能倍加努力,在2014年高考中也能取得优异的成绩。

  常见近义词辨识口诀

  抽象事物用树立;具体事物用竖立。

  人事联系用结合; 器具物品用接合。

  容纳不气用接受; 收下接纳用接收。

  毫不动摇用坚忍;毫不间断用坚韧。

  由此及彼用启发;独立领悟用启示。

  零碎不整用片断;截取一段用片段。

  现实世界用尘世;世俗之事用尘事。

  审阅决定用审定;审阅修订用审订。

  不以为耻用不耻;不愿提及用不齿。

  小孩晚辈用抚养;平辈之间用扶养。

  接受教育用受业; 传授知识用授业;

  头部手部用化妆; 衣着伪装用化装。

  劝戒之语用箴言; 实话实说用真言。

  事物不见用消失; 时间飞走用消逝。

  穿过连通用贯穿; 从头到尾用贯串;

  军事调查用侦察; 公安调查用侦查。

  申诉理由用申辩; 公开辩解用声辩:

  发怒瞪眼用瞋目; 受窘惊呆用瞠目。

  言谈举止用优雅; 环境建筑用幽雅。

  精神振作用发奋; 辱后努力用发愤。

  事业而言用终生; 切身大事用终身。

  客居他乡用作客; 朋友串门用做客。

  工作技能用本领; 活动能力用本事。

  根本属性用本质; 实际属性用实质。


 

   相关链接:

  2013江苏语文试题及答案解析

  2013浙江语文试题及答案解析

  2013北京语文试题及答案解析

  

2014高考语文近义词汇总(第三部分)

07-30

 

  出国留学网高考频道在考试后及时公布各科高考试题答案和高考作文及试卷专家点评。请广大考生家长关注,祝福广大考生在2013年高考中发挥出最佳水平,考出好成绩!同时祝愿决战2014高考的新高三学员能倍加努力,在2014年高考中也能取得优异的成绩。

  常见近义词辨识口诀

  想念思念用眷念;留恋不走用眷恋。

  反复强调用申明;公开表态用声明。

  同一比较用越发;不同比较用更加

  专门技术用技能;技巧手艺用技艺。

  改变看法用刮目;畏惧害怕用侧目;

  考虑决定用裁决;法律判决用裁定。

  调查案情用查访;观察了解用察访。

  流行习惯用风气;高尚风气用风尚。

  人地相同用一起;时间相同用一齐;

  提出主张用建议;提出批评用意见。

  说人坏话用毁谤;无中生有用诽谤。

  有利作用用效力;速度成效用效率。

  主观忍耐用坚苦;客观环境用艰苦。

  内部含有用包含;请人原谅用包涵。

  互相衔接用联接;结在一起用联结。

  不公待遇用委屈;事情底细用委曲。

  不当谋取用牟取;设法取得用谋取。

  让其认识用引见;推荐别人用引荐。

  各方聚集用会聚;由少到多用汇聚。

  法令条例用颁布;公开发布用公布。

  无发言权用列席;参加会议用出席。

  一人一事用专集;某一内容用专辑。

  超出一般用突出;高于周围用凸出。

  移交嘱咐用交代;坦白罪行用交待。

 

   相关链接:

  2013江苏语文试题及答案解析

  2013浙江语文试题及答案解析

  2013北京语文试题及答案解析

  

2014高考语文近义词汇总(第二部分)

07-30

 

  出国留学网高考频道在考试后及时公布各科高考试题答案和高考作文及试卷专家点评。请广大考生家长关注,祝福广大考生在2013年高考中发挥出最佳水平,考出好成绩!同时祝愿决战2014高考的新高三学员能倍加努力,在2014年高考中也能取得优异的成绩。

  常见近义词辨识口诀

  查实证明用认证,证人证据用人证;

  全军首领用统帅,统辖率领用统率;

  欢乐兴奋用欢欣,喜爱心情用欢心;

  马上立即用及时,到预定时用届时;

  部下属下用部属,安排布置用部署;

  启发有悟用启示,公开声明用启事;

  已得利润用赢利,谋求利润用营利;

  推卸摆脱用推脱,借故拒绝用推托;

  违背触犯用违犯,不遵纪律用违反;

  节约剩余用节余,结余存额用结余;

  不再进行用停止,受阻不前用停滞;

  报告来到用报到,新闻宣传用报道;

  爱护培养用抚育,精心喂养用哺育;

  含混不清用隐晦,顾忌不说用隐讳;

  恭敬送上用呈献,显露出来用呈现;

  简明扼要用简洁,直接了当用简捷;

  某时形势用时势,一个时代用时世;

  一定要做用须要,一定要有用需要;

  到期为止用截止,到何时候用截至;

  学习经历用学历,学习水平用学力;

  精神智慧用神智,知觉理智用神志;

  配合适当用协调,和谐统一用谐调;

  法律条文用法制

2014高考语文近义词汇总(第一部分)

07-30

 

  出国留学网高考频道在考试后及时公布各科高考试题答案和高考作文及试卷专家点评。请广大考生家长关注,祝福广大考生在2013年高考中发挥出最佳水平,考出好成绩!同时祝愿决战2014高考的新高三学员能倍加努力,在2014年高考中也能取得优异的成绩。

  常见近义词辨识口诀

  本领能耐用功夫,时间时候用工夫;

  无序改变用变幻,由此变彼用变换;

  陈述意愿用反映,引起评论用反应;

  总括一切用凡是,所有事情用凡事;

  同意提议用附议,再次讨论用复议;

  客观情况用现实,目前现在用现时;

  由此造成用以致,延伸扩大用以至;

  校对改正用校正,指教改正用教正;

  具体条文用制订,大政方针用制定;

  原来意图用本意,本来意义用本义;

  开始使用用启用,重新任用用起用;

  具体财物用物资,客观事物用物质;

  支配管辖用权力,享受权益用权利;

  总加数量用总和,综合起来用总合;

  衡量检查用考查,实地观察用考察;

  彼此响应用相应,互相衬托用相映;

  超过限度用过度,转入下段用过渡;

  付诸执行用施行,尝试办理用试行;

  边线分界用界线,事物性质用界限;

  独到见解用创见,创立建造用创建;

  和平条约用和约,简单合同用合约;

  非常急速用急遽,变化迅速用急剧;

   相关链接:

高考语文-近义词考点参考

05-25

标签: 参考 高考

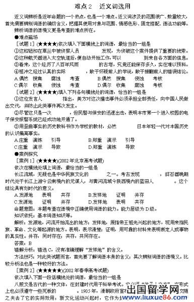
 一、命题特点

  1、以选择题型出现,要求考生能通过对同音词、近义词或既同音又近义的实词的辨析选择运用恰当的词语。

  2、以选择题型出现,要求考生能对词语运用恰当与否作出正确判断。

  3、以选择题型出现,要求考生能对词语解释恰当与否作出正确判断。

  4、以主观题型出现,要求考生对语句中使用不当的词语作出正确修改。

  5、以往多是单独命题,近年则多与虚词结合在一起命题。

  二、解题方法点拨

  1、要恰切地了解词语的含意。

  现代汉语中近义词语的数量比较大,使用这一类词语是要留心辨别其相同与不同之处。辟如亲密、亲切、亲热,它们的共同语素是“亲”,亲近;不同之处在另外的语素“密”、“切”、“热”。亲密,着重指关系,感情密切,没有隔阂;亲切,着重指感情真挚、恳切;而亲热,着重指亲切而热情。有了这样的辨析,再根据语境来选用,就不会用错。

  2、要了解词语的使用范围

  有些近义词语有不同的使用范围和搭配习惯,使用时也应当注意辨别。如“雄伟、宏伟”,意思相近,但“雄伟”可用于形容山峰、富有历史意义的大型建筑,也可以指乐曲、绘画的雄壮;而“宏伟”指大型建筑或计划的宏大。如“宏伟的计划”、“宏伟的蓝图”,一般不能说“宏伟的乐章”。再如“严密、周密”,前者侧重于严格、紧密,没有疏漏,多用于防范方面;而“周密”着重于周到、完备、细密,多用于思考、计划、安排等方面。如果不注意它们的使用范围和搭配习惯,就会用错。

  3、要注意词语的感情色彩

  词语的感情色彩有的很鲜明,高考一般不会涉及这一类词语;有的感情色彩比较含蓄、隐蔽,使用时要特别留心。譬如“修饰、粉饰、装饰”,修饰指梳妆打扮或修整装点,使外表整洁美好;也可以指使语言文字生动鲜明,如“修饰语言”。它不会褒贬色彩。而“粉饰”常指装点门面,掩盖实际,带有贬义,如“粉饰太平”。而装饰,泛指点缀,也不含贬义。同样是贬义词,但分量有轻有重,也要留心。譬如“唆使、指使”,唆使,指挑动别人去做坏事,有很强的贬义;指使,表示出主意叫别人去做某一件事,语言较轻。”

  4、要分辨词语的语体色彩

  语体色彩是指词语适用于不同语体的风格色彩,口头语体用词通俗易懂,生动活泼;书面语体用词庄重典雅,讲究分寸。有些专用词语只适用于某一类文体。如果不注意词语的语体色彩,用得不合适。会使人感到很不协调。如“启程”与“动身”意思相同,但前者书面语体色彩浓,后者是口头语体色彩浓;又如“商量、商榷”,前者口头语体色彩浓,后者书面语体色彩浓,这一类词语,如果不分场合、不分对象、不分语体,随意使用,就会不协调,甚至引人发笑。

  5、要注意词语的音节配合

  恰切地理解词语的含意,留心使用范围、感情色彩、语体色彩,是为了使表达准确、鲜明。注意音节配合,是为了发挥汉语的音韵之美、读起来上口,听起来悦耳,增强表达效果。注意音节配合,就是要注意句子内部词语音节的匀称。一般说来,单音节与单音节配合,双音节与双音节配合,而不要交叉配合。

  三、近义词辨别例析:(√是正确选项)

  (一)感情色彩: