出国留学网专题频道2014乌兰察布高考语文栏目,提供与2014乌兰察布高考语文相关的所有资讯,希望我们所做的能让您感到满意!
同学们复习高考语文复习要“求牢”。尤其是基础知识的选择题和名句默写部分。主要办法就是“反复”,通过反复练习来求牢。更多有关2014高考语文的信息可登录出国留学网语文频道,欢迎收藏本站(CTRL+D即可收藏)!


| 2014试题库汇总 | ||
|---|---|---|
| 5年高考3年模拟汇总 | 每日一练(72套含答案) | 2014高考语言运用汇总 |
03-26
广大考生可在考后安心等待考试结果,出国留学网高考频道将会在考试结束后最快时间内为您提供2014年乌兰察布高考语文真题及答案解析,为考生安定心情,并为大家提供2014高考志愿填报,高考录取查询提供帮助!更多资讯请收藏本站(ctrl+D)!
一、确切掌握高考志愿有关日程安排
关注三个时间:1.各批次志愿填报时间;2.各批次志愿录取时间;3.各批次志愿补录(征集志愿)时间。
二、填报志愿的主要信息来源
1.考试院官方网站;2.拟报考高校的官方网站;3.拟报考高校近三年来录取考生的分数统计;4.拟报考高校当年招生简章。
三、顺序志愿与平行志愿的投档规则
1.顺序志愿投档:志愿优先,遵循分数。如果某考生第一志愿落选,即使考生的分数达到或远远高于第二志愿所报学校的投档分数线,也只有在这所学校第一志愿没有录取满额的情况下,才有可能被投档。
2.平行志愿投档:分数优先,顺序优先,遵循志愿。优先满足高分考生的志愿,
考生最大的受益在于变同一批次报考的一个"第一志愿"为多个"第一志愿"。对考生来讲,机会增加了,即扩大了考生选择范围。...
出国留学网高考频道在考试后及时公布各科高考试题答案和高考作文及试卷专家点评,请广大考生家长关注。时光飞逝,暑假过去了,新学期开始了,不管情愿与否,无论准备与否,我们已走进高三,走近我们的梦!祝愿决战2014高考的新高三学员能倍加努力,在2014年高考中也能取得优异的成绩。

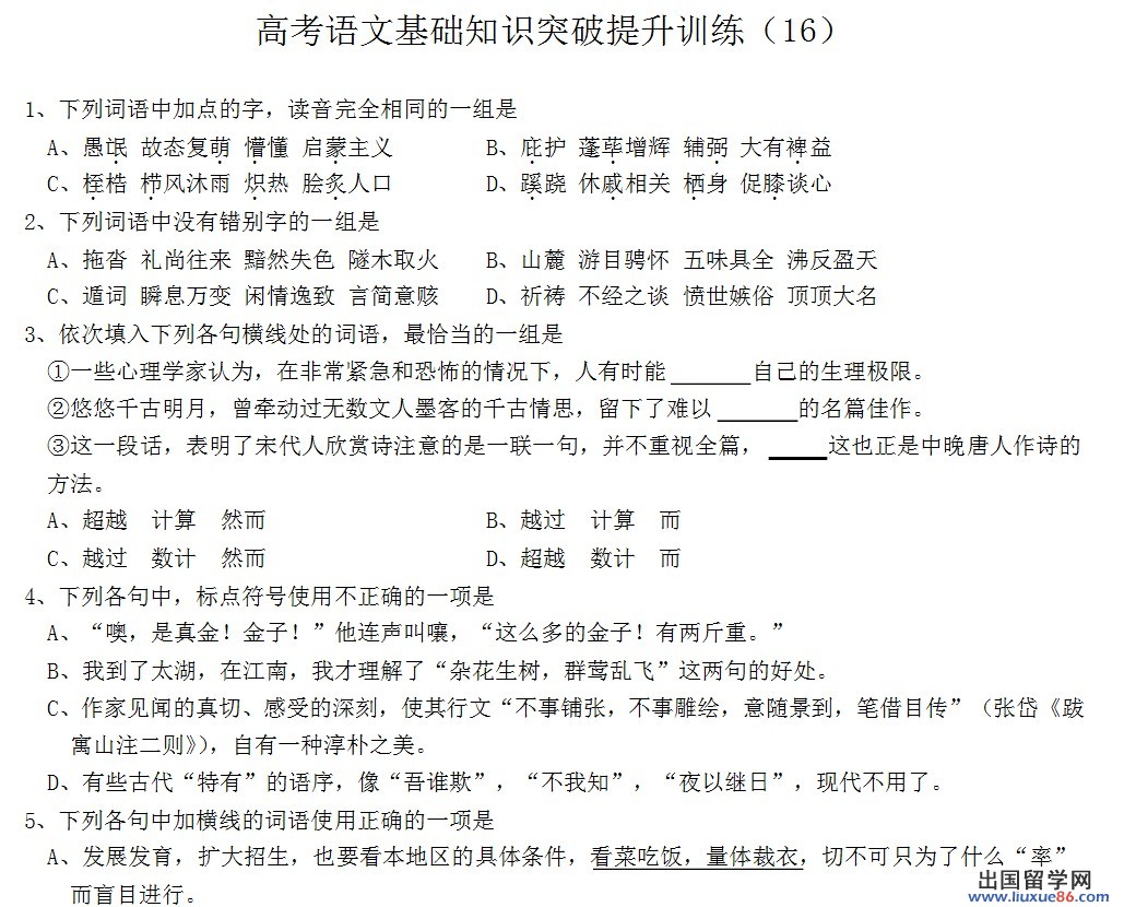
答案:
1.B(A懵mþng C炽 chì 膝xÿ)
2.C (A隧—燧 B具—俱 D顶顶—鼎鼎)
3.D
4.D(不当之处有三:一是“特有”没必要加引号,二是“欺”字后应该带有问号,三是三个并列短语之间的逗号也应改为顿号或不用)
5.A(B“从长计议”的意思是“慢慢地多加商量,不急于做出决定”。原句望文生义。C“换汤不换药”是改变了形式,没有改变内容,前后得有对照才行;D属望文生义。“门外汉”指某方面知识还未入门的外行,不是门外面的汉子)
6.B(A成分残缺,在“经”前加“是”;C“再造„„未来”不合逻辑,将“再造”改为“创造”;D赘余,“苛”就有“过分”的意思)
| 2013年部分省市高考试题汇总 | ||
|---|---|---|
| 2013江苏物理试题及答案解析 | 2013新疆理综试题答案 | |
2014乌兰察布高考语文推荐访问