出国留学网专题频道2014四川公考申论栏目,提供与2014四川公考申论相关的所有资讯,希望我们所做的能让您感到满意!
09-28
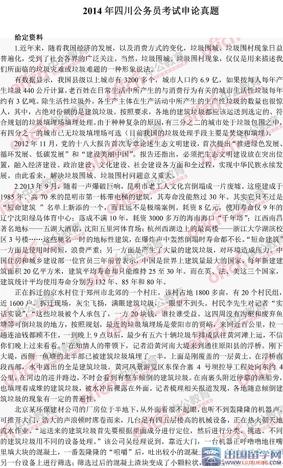
四川2014下半年公务员考试申论真题(中公版),由出国留学网公务员考试真题为您准备,希望对您会有所帮助:


出国留学网公务员频道为您精心推荐:


出国留学网公务员频道为您精心推荐:


出国留学网公务员频道为您精心推荐:
...08-29
2014四川公考申论热点:医患纠纷,由出国留学网申论栏目为您准备,希望对您会有所帮助:
背景
近日,由西安市综治办牵头、西安市司法局主导的陕西省首家医疗纠纷调解委员会——西安市医疗纠纷人民调解委员会揭牌成立。以前患者与医院发生了医疗纠纷只能通过司法和卫生行政部门调解,今后解决这类纠纷又多了一个渠道。
近些年来,各地医疗纠纷以及演化而来的恶性事件时有发生,轻则以言语暴力、拳脚相向,重则以医生付出生命为代价。据不完全统计,中国每年被殴打受伤的医务人员已超过1万人,2000年-2010年间,共有11名医务人员被患者杀害。严峻形势,说明现有的医患纠纷解决机制显然力不从心,形势逼人,“医疗纠纷第三方介入解决机制”成为各地应对医疗纠纷新的探索方向和突破口。
分析
必须承认,时至今日,医疗纠纷人民调解委员会并不是新生事物,国内不少地方已有探索,但运营比较成功的寥寥可数,当然,我们不应该据此对一个致力于解决多年顽疾的探索泼些凉水,毕竟,医患纠纷本身的复杂性决定了解决的难度和成本绝对不可小觑。
出国留学完认为现实中的医患纠纷之所以难以解决,一个很大的原因,是双方都难以找到可供信赖的裁决者,最后就成了医患双方最直接的“面对面”,其结果很容易使矛盾激化,双方付出的成本和代价都很大。现在,医疗纠纷人民调解委员会自然也面临着同样的议题——何以赢得民众的信任?
说白了,真正的问题,就在于“信任”。让民众信得过,这是已然上路的医疗纠纷人民调解委员会遇到的第一个考验。正所谓眼见为实,只有以客观中立的调解,才能赢得医患双方的信任和托付,方可“大事化小、小事化了”。
有人担心医院认为自己没过错不去调解怎么办?当然,理论上医院有拒绝的权利。不过,在医患矛盾激烈的今天,拒绝协商和解,往往等同于矛盾的升级和恶化,医院应该很清楚如果动用此项“拒绝权”其实很不明智。而且,相关方面也已表示无需这方面的担心。
措施
真正需要提醒患者的是,熟悉法律的人都知道,有些调解是可以反悔的,但“人民调解”现在就不能随意反悔。“人民调解”走到今天,此前一直存在一个先天的不足,往往给人的印象是“人民调解调了也没用”,只因为人们可以随意反悔,而自2010年《人民调解法》出台开始,就加大了对“反悔权”的限制,随意反悔便成为往事。如今,不时有人因为在人民调解之后反悔而败诉的报道见诸报端。
一旦达成调解协议,就必须认真履行责任。从这个意义上说,一方面,这考验着调解委员会的中立与公正,只有调解员的屁股不偏不倚地坐在医患双方的正中间,才可能促成医患双方都满意的结果,另一方面,也对患者及其家属的法律素质提出了一定的要求,毕竟,调解的结果需要履行,事后觉得吃亏一旦反悔就面临着违法的境地。
总之,当“人民调解”出现在医患纠纷的裁判席上时,这种“第三方介入”的探索,是向医患和谐的一次正向努力,能否真正发挥作用,还需要参与的三方协作——调解委员会应该告诉且自证值得公众信赖;医院没有理由不配合人民调解;而患者及其家属也要多掌握点法律知识,以免承担不利后果。
2014四川公考申论推荐访问