出国留学网专题频道2014湖北黄冈数学试题及答案栏目,提供与2014湖北黄冈数学试题及答案相关的所有资讯,希望我们所做的能让您感到满意!
06-24
我自信,我出色:我拼搏,我成功!出国留学网中考频道的小编会及时为广大考生提供2015年黄冈中考数学试题及答案,有需要的考生可以在考题公布后刷新本页面(按ctrl+F5),希望对大家有所帮助。
| 2015黄冈数学中考试题及答案发布入口 |
以下是黄冈2015年全部科目的试题发布入口:
| 地区 | 中考试题<... |
03-28
出国留学网高考频道提示:2014年高考即将来临,小编提示广大高考生,为方便大家考后估分和高考志愿填报,将会在第一时间内为您提供2014黄冈高考数学真题及答案解析,希望为您在2014年高考结束后提供方便。更多关于2014年黄冈高考分数线查询及2014黄冈高考录取查询信息请收藏本站(ctrl+D即可)!
填报高考志愿有哪些常见的失误
答:高考填报志愿常见的失误有以下几种:
(1)预测校线不准或对自己的成绩猜估不准导致落选。由于所填报学校的调档线太高,考生成绩达不到调档线,各志愿都落空,没有机会参与投档而落选。
(2)填报志愿过少落选。填报的志愿太少,如只填报一个院校志愿,填报院校落选后,再没有机会参与其他院校录取了。
(3)专业志愿填报失误落选。部分分数较高的考生全部填报热门、紧俏专业而不服从专业调剂,虽然档案投到了学校,但高校无法满足其填报的专业志愿,被退档。
(4)填报了因身体条件高校不予录取的专业。
(5)相关科目成绩低。高考成绩达到了学校的调档线,但由于某一门单科成绩太低,或者与填报专业相关科目的成绩没有达到学校要求,学校不予录取。
此外,还有因档案内容不全...
06-09
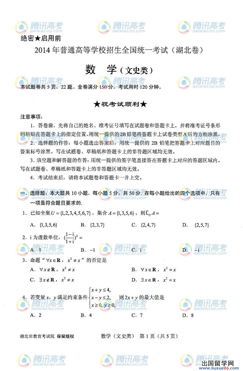
高考网是集高考各个方面知识于一身的专业网站,我们网站在2014湖北高考结束后,及时把2014湖北高考数学真题及答案公布给大家,高考真题及答案一发布,将在此表页的头条显示,如果您查找的真题及答案没有出现,请按crtl+F5随时进行刷新。希望能帮助大家及时获得高考最新资料。













2014高考真题栏目精心推荐:
认真做好每一件小事,就是不简单。出国留学网中考频道的小编会及时为广大考生提供2015年黄冈中考数学试题,有需要的考生可以在考题公布后刷新本页面(按ctrl+F5),希望对大家有所帮助。
| 2015黄冈数学中考试题发布入口 |
以下是黄冈2015年全部科目的试题发布入口:
| 地区 | 中考试题 |
2014湖北黄冈数学试题及答案推荐访问