出国留学网专题频道2014赤峰高考语文栏目,提供与2014赤峰高考语文相关的所有资讯,希望我们所做的能让您感到满意!
考前最后冲刺中的“专项练习”、“综合练习”中的题目必须精心挑选,有选择性地精练精讲,查漏补缺,修复知识体系,并训练正确的解题思路和技巧。更多有关2014高考语文的信息可登录出国留学网语文频道,欢迎收藏本站(CTRL+D即可收藏)!


03-26
高考成绩昭示着你的成功和失败,往往高考结束后的考生也许是最紧张的,2014赤峰高考时间为6月7日至9日,届时,出国留学网高考频道将会在最快的时间内为您发布2014年赤峰高考语文真题及答案,还有更多的2014年赤峰高考成绩查询和2014赤峰高考录取查询等信息,请广大考生密切关注本站更新!
2014年高考序幕已经来开,除了复习之外,报考也是让学生和家长觉得难以抉择的一件事情。笔者作为高考过来人,提醒2014高考生及家长,不一定非要紧盯着名校,挑选适合自己的学校和专业才是最好的。
首先,考生实力是标准。高考是一次公平、公正、公开的选拔性考试,每个考生想要考取好成绩都要凭自己的实力。考生目前正处在复习阶段,要珍惜每一天的学习机会,利用每次测试了解自己的知识掌握情况,查缺补漏,提升自己的实力。在学习水平基本稳定的情况下,考生和家长可以大致定好目标高校区间。
其次,家长期待要适度。高考对于每位考生、每个家庭来说都是一件大事,考生和家长对于高考成绩、高考预期有一定的心理期待是很正常的。但是,高考毕竟有一定的不可预知性,家长要客观看待考生的成绩,不要因过高的期待而让考生确立难以完成的目标。当下,正值高...
出国留学网高考频道在考试后及时公布各科高考试题答案和高考作文及试卷专家点评,请广大考生家长关注。时光飞逝,暑假过去了,新学期开始了,不管情愿与否,无论准备与否,我们已走进高三,走近我们的梦!祝愿决战2014高考的新高三学员能倍加努力,在2014年高考中也能取得优异的成绩。

答案:
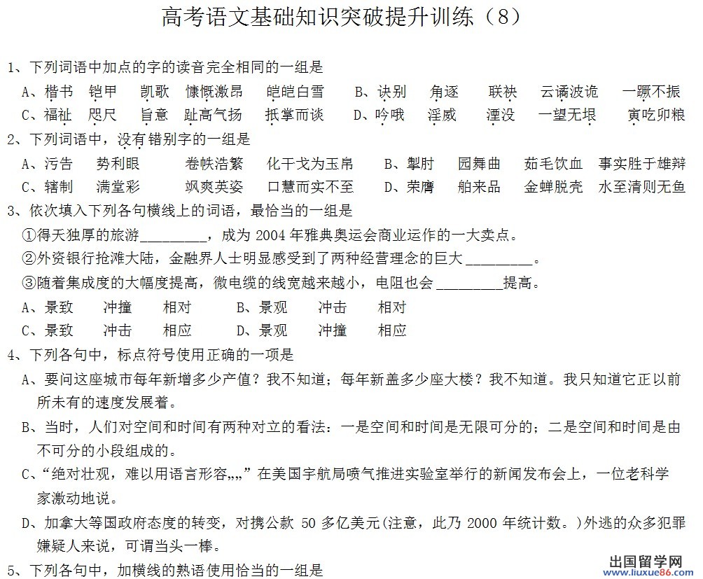
1.C(A.“皑”读“ái”,其余都读“kǎi”,B.“袂”读“mâi”,其余都读“juã”;C.都读“zhǐ”;D.“湮”读“yün”,其余都读“yín”)
2.D(A.“污”应为“诬”;B.“园”应为“圆”;C.“慧”应为“惠”)
3.D(“景致”不能受“旅游”修饰;“冲击”用于一方对另一方;“相对”是“比较”之义,“相应”是“呼应”之义)
4.C(A.两个问号应为逗号;B.分号应为逗号;D.括号内的句号应去掉)
5.B(“此地无银三百两”比喻打出的幌子正好暴露了所掩盖的内容。 A.感情色彩错;C.“空谷足音”比喻难得的音信、言论或事物;D.“为渊驱鱼,为丛驱雀”原意是水獭想捉鱼吃却把鱼赶到深渊去了,鹞鹰想捉麻雀吃却把麻雀赶到丛林去了。后比喻不善于团结人或笼络人。)
6.B(A.重复赘余,去掉“大幅”两字;C.主语残缺,去掉“经过”两字;D.搭配不当,去掉“和推动”三字。)
| 2013年部分省市高考试题汇总 | ||
|---|---|---|
| 2013江苏物理试题及答案解析 | 2013新疆理综试题... | |
2014赤峰高考语文推荐访问