出国留学网专题频道2014鄂尔多斯高考语文栏目,提供与2014鄂尔多斯高考语文相关的所有资讯,希望我们所做的能让您感到满意!
我们要始终坚信,不去看远方模糊的,而是做好手边清楚的,每天按计划有序进行,备考的每一天就会有滋有味,就会信心无限,就会走向成功。更多有关2014高考语文的信息可登录出国留学网语文频道,欢迎收藏本站(CTRL+D即可收藏)!


| 2014试题库汇总 | ||
|---|---|---|
| 5年高考3年模拟汇总 | 每日一练(72套含答案) | 2014高考语言运用汇总 |
03-26
出国留学网高考频道提示:2014年高考即将来临,小编提示广大高考生,为方便大家考后估分和高考志愿填报,将会在第一时间内为您提供2014鄂尔多斯高考语文真题及答案解析,希望为您在2014年高考结束后提供方便。更多关于2014年鄂尔多斯高考分数线查询及2014鄂尔多斯高考录取查询信息请收藏本站(ctrl+D即可)!
高考志愿填报的基本方式
答:我国高考志愿填报的基本方式大致分为三种:高考前的猜分填报志愿,高考后的估分填报志愿和据分填报志愿。分批次填报志愿的,一般是上述某两种的结合使用。
所谓猜分填报志愿,是指填报高考志愿的时间主要在5月中下旬,即高考还未进行之前,考生只能根据自己的平时学习情况和模考成绩猜测高考分数,据此填报高考志愿。2010年,北京市和上海市采取的是高考前猜分填报志愿。
2014高考频道精心推荐:
出国留学网高考频道在考试后及时公布各科高考试题答案和高考作文及试卷专家点评,请广大考生家长关注。时光飞逝,暑假过去了,新学期开始了,不管情愿与否,无论准备与否,我们已走进高三,走近我们的梦!祝愿决战2014高考的新高三学员能倍加努力,在2014年高考中也能取得优异的成绩。

答案:
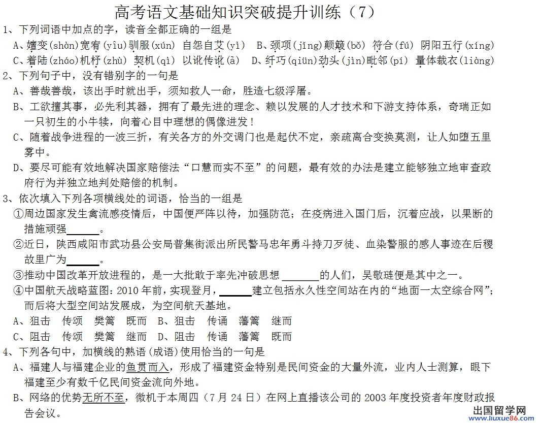
1.B (C.“着”读作zhuï A驯服xùn D.“纤”读作xiün)
2.A (B.“工欲擅其事”中的“擅”应为“善”。 C.“变换莫测”中的“换”应为“幻” D“口慧而实不至”中的“慧”应为“惠”)
3.C(①狙击:埋伏在隐蔽地点伺机袭击敌人。阻击:以防御手段阻止敌人增援、逃跑或进攻,可表示以防御手段阻止疾病售病毒等的扩散和进攻。②传颂:传布颂扬,往往与事迹搭配。传诵:传布诵读称道,往往与人或文学作品搭配。3樊篱:比喻对事物的限制。藩篱:比喻门户或屏障。④继而:副词,表示紧随着某一情况或动作之后。)
4.D(A.不合逻辑,“鱼贯而入”形容如鱼头尾相接般连续进入,应改为“鱼贯而出”。 B.褒贬不当,“无所不至”指什么事都干得出来。多含贬义。可改为“无所不在”。 C.对象错误,“庆父”指制造内乱的人。)
5.C(A.搭配不当,“制造”与“袭击”不搭配,“制造”可改为“发动”。 B.语序不当,“应用及运行”应改为“运行及应用”。 D.结构混乱,应改为“各级领导和全站职工应足够重视,或“安全工作应引起各级领导和全站职工足够的重视”。)
6.B(A.省略号后面不能再用等等。C.第一个逗号应改句号。D.第一个问号应改为逗号,第二个问号应改为句号。)
| 2013年部分省市高考试题汇总 | ||
|---|---|---|
| 2013江苏物理试题及答案解析 | ||
2014鄂尔多斯高考语文推荐访问