出国留学网专题频道2014黄石中考栏目,提供与2014黄石中考相关的所有资讯,希望我们所做的能让您感到满意!
08-06
以下2014年黄石中考地理真题及答案由出国留学网中考频道为您提供,希望对您有所帮助!
点击下载>>2014黄石中考地理试题word版
中考网推荐访问:
2014黄石中考资讯频道
2014年全国各地中考真题及答案汇总
与2014黄石中考相关的中考地理
与2014黄石中考相关的中考试题
07-29
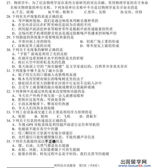
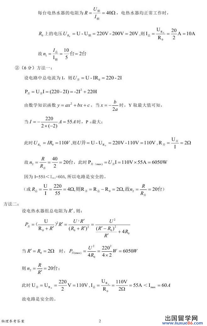
以下2014年黄石中考物理真题及答案由出国留学网中考频道为您提供,希望对您有所帮助!
与2014黄石中考相关的中考物理
07-28
以下2014年黄石中考化学真题及答案由出国留学网中考频道为您提供,希望对您有所帮助!
与2014黄石中考相关的中考化学
以下2014年黄石中考历史真题及答案由出国留学网中考频道为您提供,希望对您有所帮助!
与2014黄石中考相关的中考历史
06-25
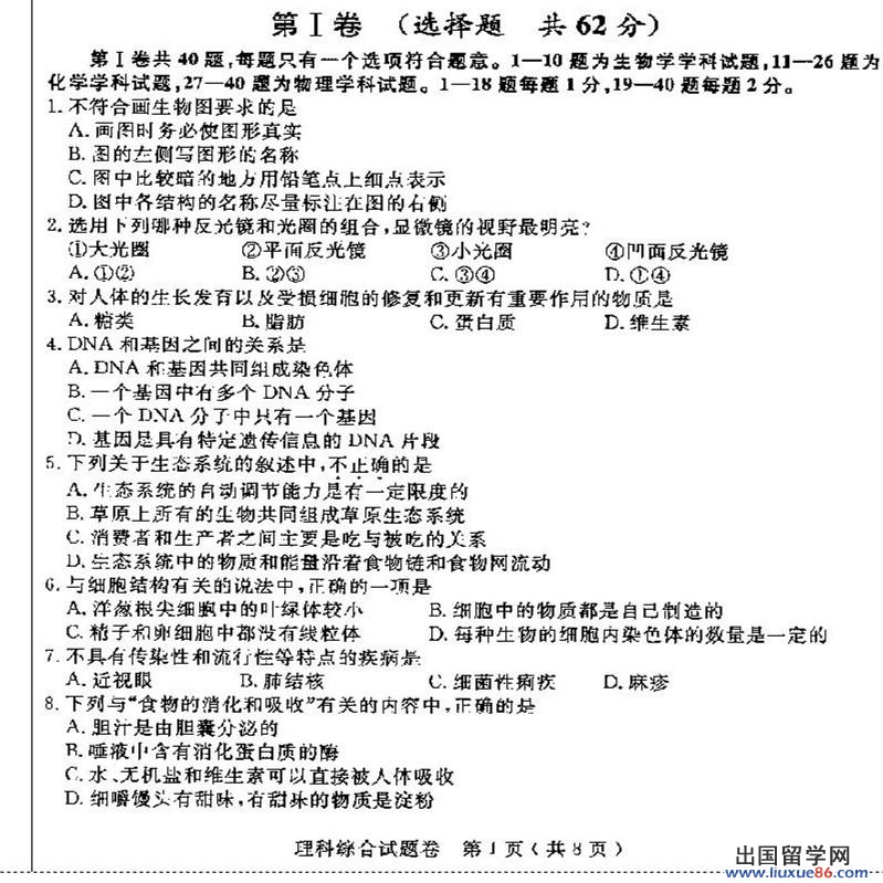
以下2014年黄石中考生物真题及答案由出国留学网中考频道为您提供,希望对您有所帮助!
与2014黄石中考相关的中考生物
2014黄石中考推荐访问
搜索更多内容
2014黄石中考相关推荐
编辑推荐
热点推荐