出国留学网专题频道2014呼和浩特高考语文栏目,提供与2014呼和浩特高考语文相关的所有资讯,希望我们所做的能让您感到满意!
有的同学到了复习后期还在盲目做题,结果是题目虽然做得多,但仍然是在同一个知识点、或是同一类题型上失分,究其原因就是没有注重典型例题的总结,不对照自己的错题反思,更不对错题归档整理。殊不知,失分点就是增分点,所以,后期复习要注意运用不同颜色的笔对作业进行勾画圈点批注,加强解题后的反思,并舍得花时间再次钻研历届高考试题,领会其命题风格,对典型习题做好归档工作。更多有关2014高考语文的信息可登录出国留学网语文频道,欢迎收藏本站(CTRL+D即可收藏)!


| 2014试题库汇总 | ||
|---|---|---|
| 5年高考3年模拟汇总 | 每日一练(72套含答案) | 2014高考语言运用汇总 |
03-26
广大考生可在考后安心等待考试结果,出国留学网高考频道将会在考试结束后最快时间内为您提供2014年呼和浩特高考语文真题及答案解析,为考生安定心情,并为大家提供2014高考志愿填报,高考录取查询提供帮助!更多资讯请收藏本站(ctrl+D)!
填报高考志愿前需要做哪些准备
答:除了学习成绩外,考生在填报高考志愿前需要做的准备主要分为两个方面:
(1)政策信息的准备。
包括:
①认真阅读、领会当地当年发布的有关高校招生的各类信息,熟悉招生政策和规定。
②仔细阅读当地当年的招生专刊上刊登的招生专业目录以及考生填报志愿须知等,了解院校的办学性质、收费标准、所属批次,掌握填报志愿的其他要求等。
③通过有关院校的网站和宣传资料,了解高校的办学地点、专业设置、办学特色、师资力量、培养方向等。④仔细查阅有关高校的招生章程,了解对进档考生的排序办法、录取规则等。⑤了解《普通高校招生体检工作指导意见》等文件及院校招生章程中有关院校和专业对考生身体健康状况的要求,避免因身体原因填报不当造成院校退档。
(2)报考技巧的准备,包括掌握预测学校录取最低分数线及专业线的方法。在此基础上,综合考虑、全面分析确定各批次各院校...
出国留学网高考频道在考试后及时公布各科高考试题答案和高考作文及试卷专家点评,请广大考生家长关注。时光飞逝,暑假过去了,新学期开始了,不管情愿与否,无论准备与否,我们已走进高三,走近我们的梦!祝愿决战2014高考的新高三学员能倍加努力,在2014年高考中也能取得优异的成绩。

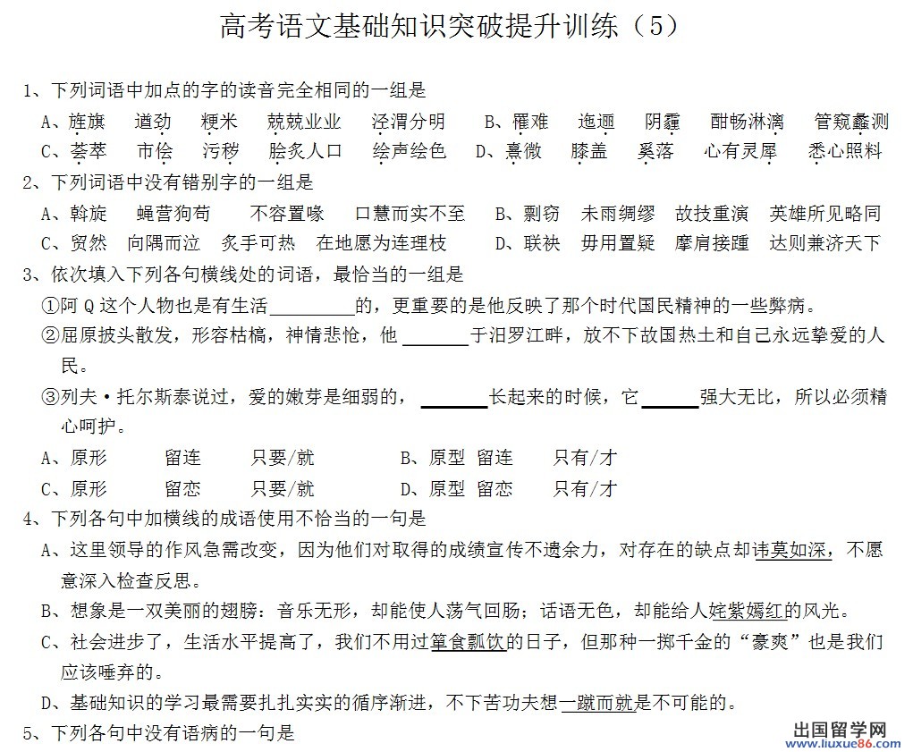
答案:
1.D(A“劲”读jìng,其余读jÿng;B“逦”读lǐ,“霾”读mái,其余读lí;C“侩”、“脍”读kuài,
其余读huì。)
2.C(A慧—惠 B 技—伎 D用—庸)
3.B(原形:原来的形状,本来的面目。原型:原来的类型或模型,特指叙事性文学作品中塑造人物形象
所依据的现实生活的人。留连:留恋不让,舍不得离去的情态。留恋:不忍舍弃或离开。只要/就:表充足的条件。只有/才:表必需的条件。)
4.B(姹紫嫣红:形容各种好看的花。 A“讳莫如深”指隐瞒得很深。 C“箪食瓢饮”指简朴的饮食。 D
“一蹴而就”比喻一下就成功。)
5.D(A成分残缺,应在“状告”后加“于”。B结构混乱,应去掉“令人感慨”或把“令人感慨的”放置
“一种”后。C表意不明,去掉“以上”或“将近”。)
6.A(B在“心语”后加破折号或逗号。C“他”前面的逗号改为句号。D前两个问号应改为逗号,后一个问号改为句号)
| 2013年部分省市高考试题汇总 | ||
|---|---|---|
| 2013江苏物理试题及答案解析 | ||
2014呼和浩特高考语文推荐访问