出国留学网专题频道2014年湖北文数高考真题栏目,提供与2014年湖北文数高考真题相关的所有资讯,希望我们所做的能让您感到满意!
06-09
2014年高考已然拉开帷幕,十几年的准备和积淀,或许都是为了这场决定人命运的考试。出国留学网高考频道小编会及时为广大考生提供2014年湖北高考数学真题及答案展示在此页面,紧跟高考科目进度,陆续更新其他学科真题以及答案,希望广大考生实时刷新网页获取信息,了解最新高考动态。

2014高考真题栏目精心推荐:








2014高考真题栏目精心推荐:
06-09
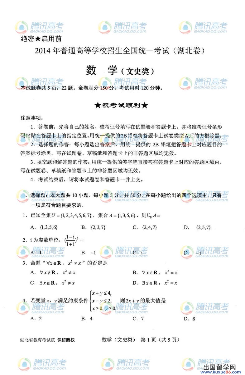
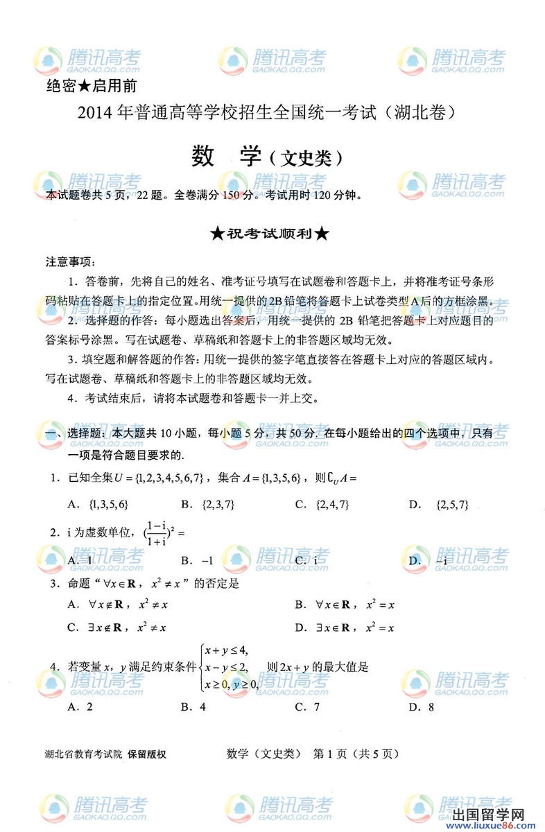
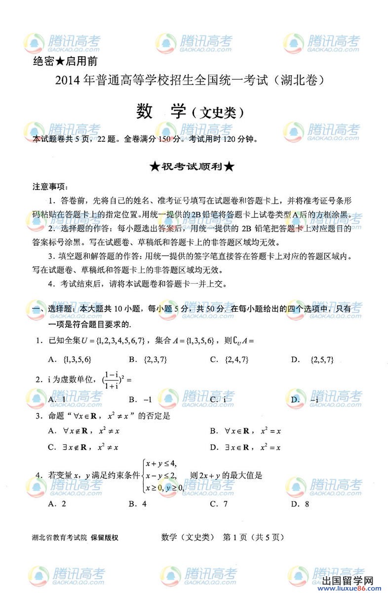
牵动亿万中国父母和考生的高考即将落下帷幕,面对未来充满期待,想必此时牵动大家的变成了高考真题及答案的第一时间公布,为方便大家理性分析成败得失,出国留学网湖北高考频道考后为您首发2014湖北高考数学试题,并为您附上答案解析,一旦高考真题及答案发布,将在此表页的头条显示,请按ctrl+F5进行刷新。

2014高考真题栏目精心推荐:








2014高考真题栏目精心推荐:
06-09
不要着急、不要心慌;要脚踏实地,查缺补漏,稳扎稳打;一年一度的高考即将落下帷幕,过去都不重要了,要保持良好而稳定的心态,抵住压力,耐得住寂寞……坚持到最后,你就是胜利者!出国留学网湖北高考频道考后为您首发2014湖北高考数学试题,并为您附上答案解析,一旦高考真题及答案发布,将在此表页的头条显示,请按ctrl+F5进行刷新。

2014高考真题栏目精心推荐:








2014高考真题栏目精心推荐:
06-09
扬帆起航时,正是踏进考场之时,钟声敲响时,正是放飞梦想的时候。两天的高考已然落下帷幕,相比高考前的紧张和忧心,高考后的考生和家长更多的不是放松,而是对高考真题和答案的关注,出国留学网湖北高考频道考后为您首发2014湖北高考数学试题,并为您附上答案解析,一旦高考真题及答案发布,将在此表页的头条显示,请按ctrl+F5进行刷新。

2014高考真题栏目精心推荐:








2014高考真题栏目精心推荐:
2014年湖北文数高考真题推荐访问