出国留学网专题频道2015中考语文试卷栏目,提供与2015中考语文试卷相关的所有资讯,希望我们所做的能让您感到满意!
05-04
04-28
03-31
2015高考语文试卷(一)
A卷100分,B卷50分.考试时间120分钟。
第Ⅰ卷(选择题,共21分)
一、基础知识(共12分,每小题3分)
1、下列句子中加点字的拼音,有错误的一项是( )
A.当鱼塘寒浅留滞(zhì)着游鱼,小溪渐渐喑(yīn)哑歌不成调子.
B.夜是那么静谧( bì)、美好,让人产生无限的遐( xiá )想。
C.须晴日,看红妆素裹,分( fèn )外妖娆( ráo )。
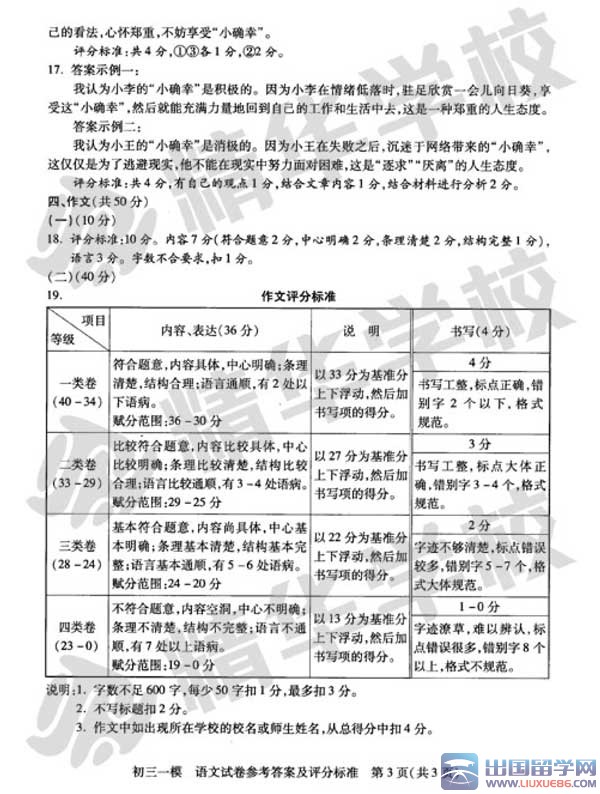
D.我是在白云的襁褓( qiǎng bǎo )中笑着长大的。
2、下面句子文字书写全部正确的一项是( )
A.不论他正义的愤怒多大,总会过去,脑羞成怒的伏尔泰总会让位于心平气和的伏尔泰。
B.能够从客观的立场分析前因后果,做将来的借鉴,以免重蹈复辙。一个人惟有敢于正视现实,正视错误,用理智分析,彻底感悟,才不至于被回忆侵蚀。
C.自己的喜悦消失,一旦唱得疲劳了,便舒适地栖息在可喜的草丛中间。
D.明月撒下它的光辉,给周围的一切披上了银装。
3.下列加点的成语使用错误的一项是( )
A.唐雎这种凛然不可侵犯的独立人格和自强的精神,在历史的长河中一直熠熠生辉。
B.黄岩岛事件发生后,菲律宾不但无视我国的严正交涉,反而变本加厉,不断发表错误
言论, 误导国内国际公众,煽动民众情绪,引起中国人民的强烈愤慨。
C.钓鱼岛及其附属岛屿自古就是中国固有的领土,这是与世无争的历史事实。
D.“为中华之崛起而读书”,这是周恩来少年时就立下的鸿鹄之志。
4.下列句子中,没有病句的一项是( )
A.报刊、杂志、电视和一切出版物更有责任作出表率,杜绝不规范用字现象,增强规范使用 语言文字的意识。
B.通过开展语文综合性学习活动,使我们的视野开阔了,语文能力也提高了。
C.在人生的漫漫征途中,失败是常有的事,但只要不灰心,成功将永远属于我们。
D.由于他良好的心理素质和优异的表现,赢得了评委的一致好评。
二、阅读下面的文言选段,完成4—6题。(共9分,每小题3分)
...01-16
2015中考语文模拟试卷及答案
1.根据汉语拼音写出汉字。(4分)
①绿 ( yīn)如盖 ②月光 (jiǎo)洁
③笛声 (yōu)扬 ④心情愉 (yuè)
2.下面一段话中有四个错别字,把它们找出来填入表中,然后改正。(4分)
那屈折幽深的小巷,婉如岁月一般。粉墙黛瓦的老屋依然,清水盈盈的古井依然。慈详的老人,端着茶杯,摇着扇子,闲闲地聊天,乡音弥漫……那是我的小巷,每一点青苔,每一株绿草,每一丛蔓沿着的爬山虎,都藏着我的童年。一个夏日,梦回苏州,阳光把我的记忆照亮……
3.默写古诗文名句,并写出相应的作家、篇名。(10分)
①问君何能尔? 。(陶渊明《饮酒》)
② ,直挂云帆济沧海。(李白《行路难》)
③会当凌绝顶, 。(杜甫《 》)
④ ,千里共婵娟。( 《水调歌头 明月几时有》)
⑤乱花渐欲迷人眼, (白居易《钱塘湖春行》)
⑥ ,自缘身在最高层。(王安石《登飞来峰》)
⑦ ,柳暗花明又一村。(陆游《游山西村》)
⑧予独爱莲之 ,濯清涟而不妖……(周敦颐《爱莲说》)
4.名著阅读。(5分)
(1)下面这段文字出自《朝花夕拾》中的哪篇文章?促使“我的意见”发生变化的原因是什么?
此后回到中国来,我看见那些闲看枪毙犯人的人们,他们也何尝不酒醉似的喝采,——呜呼,无法可想!但在那时那地,我的意见却变化了。
(2)下面的诗句涉及了哪三个梁山英雄?请依次写出他们的姓名。
①只因义勇真男子,降伏凶顽母夜叉。
②天然美貌海棠花,一丈青当先出马。
5.阅读下面的漫画,结合当前有学生沉迷于游戏的现象,把画中母子两人的对话补充完整。要求:①用语简明,能反映画面内容,每句话不超过5个字(不含标点);②补充完整后的对话能赋予该漫画讽刺的意味。(3分)
(1)母: 该睡觉了! 子:
(2)母: 子:
第二部分(44分)
阅读《小石潭记》中的两段文字,完成6~9题。
从小丘西行百二十步,隔篁竹,闻水声,如鸣佩环,心乐之。伐竹取道,下见小潭,水尤清洌。全石以为底,近岸,卷石底以出,为坻,为屿,为堪,为岩。青树翠蔓,蒙络摇缀,参差披拂。
潭中鱼可百许头,皆若空游无所依。日光下彻,影布石上,怡然不动;俶尔远逝,往来翕忽,似与游者相乐。
6.下面哪一组句子中加点词的意义相同?(2分)

7.下面哪一个句子中的加点词不属于词类活用现象?(2分)
...2015中考语文试卷推荐访问