出国留学网专题频道2015高考生物试题栏目,提供与2015高考生物试题相关的所有资讯,希望我们所做的能让您感到满意!
06-10
高考后小贴士:高考时考生消耗了大量的水分和盐分,所以高考后应及时补充水分,多吃水果,心情放松。出国留学网高考频道小编紧密关注2015年海南高考生物真题及答案,为大家坚守后方到最后!

2015高考频道精心推荐:
06-10
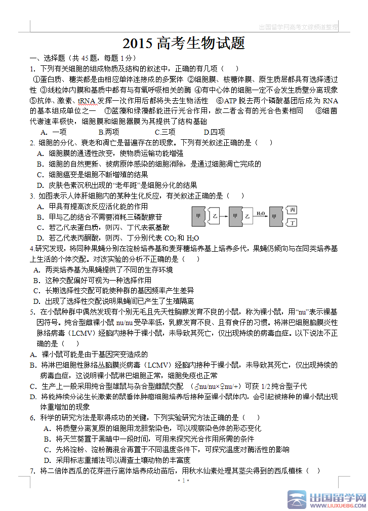
生命之中最快乐的是拼搏,而非成功,生命之中最痛苦的是懒散,而非失 败。2015高考结束了,出国留学网高考频道第一时间为您提供2015海南高考生物真题及答案解析。但请记住,成绩并不能决定你的命运,天空海阔,总能寻找到属于自己的那篇蓝天。考后请第一时间关注出国留学网高考频道。

2015高考频道精心推荐:
<...
06-10
放松往日的学习中的紧张,以一颗平常心去轻松面对,相信你会考出自己理想的成绩的。愿好运一直陪伴着你!请继续加油!考试之后,高考网将在2015海南高考结束后,以最快的速度把2015海南高考生物真题及答案呈现出来,一旦高考真题及答案发布,将在此表页的头条显示,如果您需要查找的真题及答案没有显示,请按ctrl+F5进行刷新。建议您收藏(Ctrl+D)本网站,以便查看,祝您取得好的成绩。

2015高考频道精心推荐:
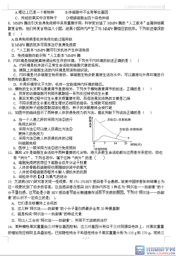
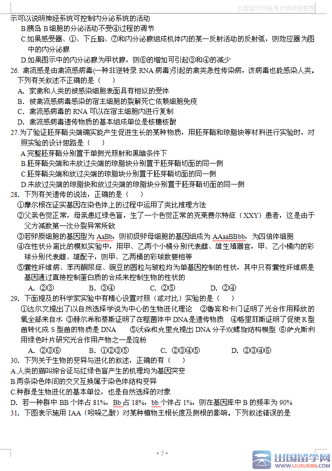
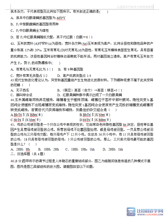
06-10
高考就是一道墙,很多人都在设法往上翻,但是不是每一个人都能够翻过去,其实想翻过去也有一个办法,在墙下面垫砖,垫得高了,就容易爬了,对于高考来说,砖就是高考试题。下面出国留学网高考频道的小编为大家搜集整理的2015江苏高考生物真题及答案,欢迎还在题海中奋战的筒靴们潜力练习,小编祝大家金榜题名。

2015高考频道精心推荐:
06-10
高考是人生的一大考试,成败与否,心态最为重要。希望大家能保持一颗平常的心态,积极迎战!请大家谨记,为理想奋斗的宝贵过程其意义远远大于未知的结果。出国留学网高考频道会及时为广大考生提供2015年江苏高考真题及答案,希望大家密切关注本页,真题及答案一旦公布,将会在此页头条显示。如果你想找的真题及答案没有显示,那么请按Ctrl+F5进行刷新。同时建议大家按Ctrl+D收藏本网站!

2015高考频道精心推荐:
2015高考生物试题推荐访问