出国留学网专题频道2016高考政治答案栏目,提供与2016高考政治答案相关的所有资讯,希望我们所做的能让您感到满意!
03-08
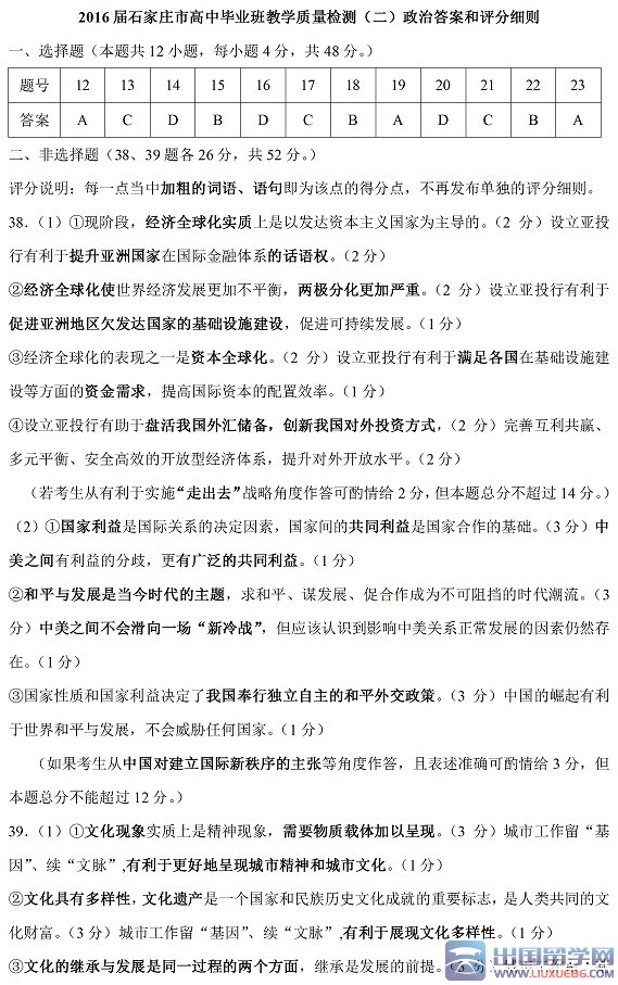
出国留学高考网为大家提供2016年石家庄高三质检二答案(政治),更多高考资讯请关注我们网站的更新!
2016年石家庄高三质检二答案(政治)
小编精心为您推荐:
2016年高考文综备考策略
2016年高考文综模拟试题及答案
2016江西省赣中南五校第三次联考文综试卷
2016江西省赣中南五校第三次联考文综答案
与2016高考政治答案相关的高考文综
2016高考政治答案推荐访问
搜索更多内容
2016高考政治答案相关推荐
编辑推荐
热点推荐