出国留学网专题频道2016高考文综答案栏目,提供与2016高考文综答案相关的所有资讯,希望我们所做的能让您感到满意!
02-26
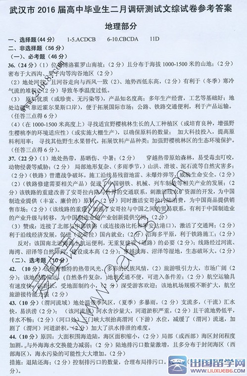
出国留学高考网为大家提供2016年武汉二月调考文综答案,更多高考文综试题及高考文综答案请关注我们网站的更新!
2016年武汉二月调考文综答案




小编精心为您推荐:
01-25
出国留学网高考网为大家提供2016江西省赣中南五校第三次联考文综答案,更多高考资讯请关注我们网站的更新!
2016江西省赣中南五校第三次联考文综答案
2016江西省赣中南五校第三次联考文综试卷 >>>点击查看
选择题部分
一、(共35小题,每小题4分,共140分)
1.B 2.A 3.C 4.D 5.B
6.C 7.C 8.A 9.B 10.D
11.A 12.C 13.C 14.C 15.A
16.C 17.C 18.D 19.C 20.A
21.D 22.B 23.B 24.A 25.D
26.B 27.C 28.A 29.C 30.A
31.D 32.C 33.A 34.B 35.B
非选择题部分
二、(共5大题,共160分)
36.(26分)
(1)共同特点:春夏季径流量较大;(2分)秋冬季径流量较小。(2分)
主要原因:春季冰雪融水,夏季降水集中;(2分)秋季降水少;冬季降雪,不形成地表径流。(2分)
(2)地势低平,流域广阔;流速缓慢,排水不畅;地下水位高。(4分)春秋季有凌汛,导致河水泛滥,利于沼泽形成。(2分)
(3)主要特征:矿产种类丰富,分布范围较广等。(3分)有利条件:煤铁资源丰富;水资源丰富;铁路运输便利等。(9分)
37.(30分)
(1)台中冬季气温比厦门高;夏季气温与厦门相差不大。(4分)冬季台中受暖流影响,厦门受沿岸寒流影响;夏季台中、厦门都受暖流影响。(6分)
(2)条件:岛屿南北狭长,东部山脉近南北走向;河流多呈东西流向,河短流急;热(亚)带季风气候,河流水位变化较大,不利于通航。(4分)原因:下游流经平原地区,河段较长,水流平稳;流域降水量较大,径流量大;流域经济发达;邻近海港,河海联运。(6分,任答3点)
(3)时段:1987年至2001年。(3分)特征:工业比重大幅下降,服务业比重显著上升。(3分)原因:生产成本上升,工业向外转移;服务业快速发展。(4分)
38.(26分)
(1)汉代丝织品通过丝绸之路远销地中海地区;唐宋以来瓷器成为“海上丝绸之路”重要商品;宋元海外商运发达,远销欧亚、北非等地区,税收丰厚。(4分)明清政府实行“海禁”政策,闭关锁国。(2分)扼杀了对外贸易推动经济进步的可能性,在19世纪以极端保守和封闭面貌走向近代化的世界。(4分)
(2)工业革命使英国实力大大增强,以后的一系列改革使其资本迅速增强。(4分)对外推行“炮舰政策”,强制推行自由贸易,使中国成为英国的商品市场、原料产地和劳动力供应地。(4分)
(3)过程:1948年关贸总协定创始缔约方;1986年提交“复关”申请;1995年开始,转为申请加入世贸组织谈...
2016高考文综答案推荐访问