出国留学网专题频道2017北京高考报名栏目,提供与2017北京高考报名相关的所有资讯,希望我们所做的能让您感到满意!
11-17
出国留学网高考网为大家提供2017北京高考报名缴费时间:11月17日-20日,更多高考报名信息请关注我们网站的更新!
2017北京高考报名缴费时间:11月17日-20日
2017年北京市高考网上报名缴费于11月17日8时启动,11月20日20时前,通过报名初审的考生可登录北京教育考试院网站按流程完成网上缴费。
“是否能用家长的银行卡缴费?”这是许多考生的问题。考试院高招办有关负责人表示,高考报名缴费可使用非本人银行卡。需要注意的是,高考报名缴费不支持支付宝、微信支付。
今年有17家银行支持高考网上缴费,用于缴费的银行卡要开通银行卡网上支付功能。若银行卡本身不具备“网上银行”支付功能,考生要到银行柜台开通“网上银行”功能。如果是工商银行卡,在开通网上银行功能的同时,还要开通“电子商务”功能。
高招办有关负责人建议,由于报考人数较多,考生要提前做准备,尽量避开报考、缴费高峰期,以免网络拥堵,影响报考。尽量不要多人使用同一台计算机网上报考。若条件所限出现多人使用同一计算机进行网上报考或网上缴费时,要依次报考,切不可多人同时报考。前一人完成报考或缴费后要立即点击退出按钮并关闭浏览器,后一人方可报考和缴费。
如果考生支付完成,系统没有提示缴费失败或成功,考生可登录报考网站查询,或者通过网上银行、电话、ATM、柜台等方式查询账户内余额。如果银行未扣款是联系易宝支付客服查询,发现没有缴费成功,要重新缴费。
小编精心为您推荐:
| 2017北京高考报名信息汇总 | |
| 1 | 2017北京高考11月9日起开... |
出国留学网高考网为大家提供2017北京高考报名启动 少数民族考生加分政策“收紧,更多高考资讯请关注我们网站的更新!
2017北京高考报名启动 少数民族考生加分政策“收紧”
今天8时起至12日20时,2017年北京高考启动网上报名,符合报考条件的京籍考生,需在网上提交报名申请。记者了解到,考生在这一阶段报名时,需要在报名系统中自行设置密码。此外,少数民族群体加分今年有所“收紧”。
今天早上不到8时,在高考报名系统开放之前,北京市第二十七中学的几名学生就在老师的指点下,开始在学校机房里熟悉报考流程。学校教务处负责高考报名的老师赵春潇告诉记者,考生在报名申请时,需要自行设置登录密码,密码为8至16位数字和英文字母,英文字母要区分大小写。此密码将作为日后网上填报个人信息并缴费、网上填报志愿的登录密码,考生要牢记并注意密码安全。赵春潇介绍说,万一出现学生忘记密码的情况,学校可以通过后台为学生进行密码重置。
高考网上报名提交截止后,学生要于17日8时起至20日20时在网上填报个人信息并缴费;11月30日前,完成网上个人信息填报并缴费的考生进行报名资格现场确认。据赵春潇介绍,学校前期已经对学生和家长进行了高考报名的培训,由于高考报名第一个阶段,学生填报的信息比较简单,只需提交身份证号、学籍号等基础信息,所以一般让学生在家中自行上网填报;第二阶段进行个人信息填报时,学校将在中午集中开放机房,供有需要的学生使用。在这两个阶段进行时,学校可以在后台对学生信息填报情况进行监控,对未按时间要求进行填报的考生及时发出提醒。在报名的最后现场确认阶段,学校后台还将帮助学生进行信息核实。
此外,高考报名的同时将采集部分照顾政策资格信息,符合相关照顾条件的考生须在报名资格现场确认时提供证明材料以供审核确认。值得注意的是,今后对少数民族加分政策将有所“收紧”。从2017年起,少数民族考生加分范围调整为“从边疆、山区、牧区、少数民族聚居地区在高中教育阶段转学到本市的少数民族考生”,加分分值为5分,仅适用于北京市属高校招生录取。该部分群体须在高考报名现场确认时填写申请表并提交相关证明材料;其他照顾类型由相关部门提供名单,不在高考报名时采集。
小编精心为您推荐:
| 高考语文考点 |
出国留学网高考网为大家提供2017北京高考报名11月9日开始 17家银行支持网上缴费,更多高考报名信息请关注我们网站的更新!
2017北京高考报名11月9日开始 17家银行支持网上缴费
2017年北京高考网上报名11月9日8时开始,通过报名资格初审的考生要于11月17日8时起网上填报个人信息并缴费。今年支持网上缴费的银行共有17家。
2017年北京高考报名包括网上提交报名申请、网上填报个人信息并缴费和报名资格现场确认三个阶段。11月9日8时至12日20时,符合报考条件的京籍考生要登录北京教育考试院网站提交报名申请。11月17日8时至20日20时,通过报名资格初审的考生要登录北京教育考试院网站填报个人信息并缴费。11月30日前,完成网上个人信息填报并缴费的考生持本人户口簿、身份证原件(在职职工还要持单位介绍信),在规定时间和地点办理报名资格确认手续并采集考生电子照片。考生要完成上述三个阶段且通过报名资格现场确认后,方能参加北京市2017年普通高等学校招生考试。
不同报名项目费用不同,全部科目考试的统考、高水平艺术团招生统一测试、美术类专业统一考试、体育专业考试、高水平运动队招生统一测试、等级运动员测试等项目报名费均为100元,外语口试报名费25元,单考公共文化课考试以及只参加语文、数学、外语科目考试的统考报名费为75元。
2017年普通高等学校招生高水平艺术团招生统一测试、美术类专业统一考试、外语口试、体育专业考试报名同期进行。符合条件拟报名参加相关测试的考生要选报相关项目并缴费。拟参加高水平运动队招生统一测试的考生要在报名资格现场确认的同时向报名单位提出申请,并提交相关证明材料。经审核通过的考生要按时领取准考证参加测试,测试费(100元/项)在参加测试时交付。经市教委和市体育局审核通过的要参加北京市2017年等级运动员统一测试的考生也要按时领取准考证参加测试,测试费(100元/项)在参加测试时交付。
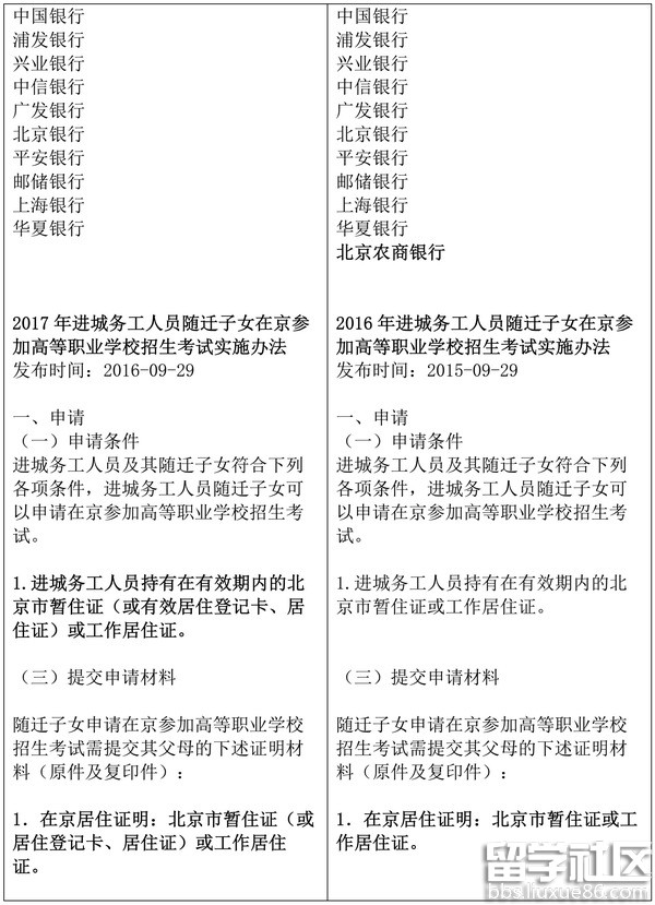
北京教育考试院高招办有关负责人表示,为确保报名缴费顺利完成,网上支付前,考生要先开通所用银行卡的“网上银行”支付功能。考生要提前熟悉网上缴费流程,阅读银行卡使用说明及注意事项,并随时注意支付平台和银行给出的提示信息,必要时对照说明操作。
网上缴费系统支持的银行
工商银行
农业银行
招商银行
交通银行
建设银行
民生银行
光大银行
中国银行
浦发银行
兴业银行
中信银行
广发银行
北京银行
平安银行
邮储银行
上海银行
华夏银行
小编精心为您推荐:
10-13
出国留学网高考网为大家提供2017北京高考报名分三阶段 京籍考生11月9日起申请报名,更多高考报名信息请关注我们网站的更新!
2017北京高考报名分三阶段 京籍考生11月9日起申请报名
记者日前从北京教育考试院获悉,2017年北京高考报名分为网上提交报名申请、网上填报个人信息并缴费、报名资格现场确认三阶段,京籍考生2016年11月9日起提交报名申请。
报名信息要准确
2016年11月9日8时至12日20时,符合报考条件的京籍考生要登录北京教育考试院网站(www.bjeea.edu.cn或www.bjeea.cn)提交报名申请。11月17日8时至20日20时,通过报名资格初审的考生要登录北京教育考试院网站填报个人信息并缴费。11月30日前,完成网上个人信息填报并缴费的考生持本人户口簿、身份证原件(在职职工还要持单位介绍信),在规定时间和地点办理报名资格确认手续。报名资格确认期间采集考生电子照片。
不同类型考生报名资格现场确认地点不同:应届毕业生到学校所在区高招办指定的地点(具体地点由学校通知);社会青年原则上在户口所在街道(乡、镇);在职职工在单位所在地的区高招办。
北京教育考试院高招办有关负责人介绍,考生完成上述三个阶段且通过报名资格现场确认后,方能参加2017年高考。考生报名信息是考生电子档案的重要组成部分,是高校录取考生后学籍数据信息的来源,考生要确保本人高考报名信息准确无误。高考报名信息在报名资格确认后不再改动。
考试类型有两种
报考考试类型分全国统一招生考试(以下简称“统考”)及单独招生考试(以下简称“单考”)两种,普通高中应届毕业生只能报考统考,其他考生可任选一种。
统考分文史类和理工类,文史类文化课考试科目为语文、数学(文)、外语、文科综合;理工类文化课考试科目为语文、数学(理)、外语、理科综合。
拟参加本科录取的考生要选择“参加所有科目考试”,如本科未被录取,可填报专科志愿,以语文、数学、外语三科总分参加高职(专科)录取;不参加本科录取、直接参加高职(专科)录取的考生可选择“只参加语文、数学、外语三个科目的考试”。
单考考试科目的设置采取“3+X”模式。“3”指语文、数学、外语三科公共文化课;“X”指招生学校根据不同专业要求设定的综合专业课一科或专业基础课、职业技能课两科,考试内容和考试方式由招生学校自主确定,并根据专业特点及培养要求组织命题、考试和评卷。
统考和单考的外语考试分英语、俄语、日语、法语、德语、西班牙语6个语种,由考生任选一种。选考非英语语种的统考考生统一在西城区报名。
5类人员不能报名
按规定,参加2017年高考报名的考生要符合一定条件:遵守中...
10-12
出国留学网高考网为大家提供2017北京高考报名时间:11月9日-12日,更多高考报名信息请关注我们网站的更新!
2017北京高考报名时间:11月9日-12日
报名时间和方式
报名包括网上提交报名申请、网上填报个人信息并缴费和报名资格现场确认三个阶段。
第一阶段:网上提交报名申请
时间:2016年11月9日8时至12日20时(进城务工人员随迁子女申请时间为10月11日8时至14日20时)
网址: www.bjeea.edu.cn或www.bjeea.cn
第二阶段:通过报名资格初审的考生网上填报个人信息并缴费
时间:2016年11月17日8时至20日20时
网址: www.bjeea.edu.cn或www.bjeea.cn
缴费标准及网上缴费系统支持的银行见附件1。
第三阶段:报名资格现场确认
时间:由各区高校招生办公室在11月30日前自行安排。
地点:应届毕业生到学校所在区高招办指定的地点,具体地点由学校通知;社会青年原则上在户口所在街道(乡、镇);在职职工在本单位所在地的区高招办。
确认要求:完成网上个人信息填报并缴费的考生本人持户口簿、身份证原件(在职职工还须持单位介绍信)在规定时间和地点办理报名资格确认手续。报名资格确认期间将采集考生电子照片。
考生必须完成上述三个阶段且通过报名资格现场确认后,方能参加北京市2017年普通高等学校招生考试。
考生报名信息是考生电子档案的重要组成部分,考生被高校录取后其学籍数据有关信息来源于考生高考报名信息,考生须确保本人高考报名信息准确无误。高考报名信息在报名资格确认后不再改动。
小编精心为您推荐:
10-08
出国留学网高考网为大家提供2017北京高考报名通知九大变化,更多高考报名信息请关注我们网站的更新!
2017北京高考报名通知九大变化
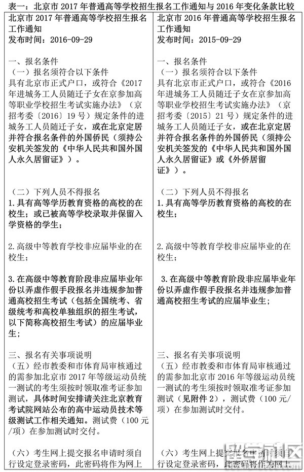
2016年9月29日,北京教育考试院网站同时发布了《北京市2017年普通高等学校招生报名工作通知》和《2017年进城务工人员随迁子女在京参加高等职业学校招生考试实施办法》。我们将这两个文件与2016年的文件逐条仔细对比,发觉没有实质性的重大变化,但是在一些细节有十点变化。我们把相关的变化罗列如下:



一、《外侨居留证》作为高考报名资格被删除
根据2016年的高考报名通知,在北京居住并符合报名条件的外国侨民报名参加高考须持有公安机关签发的《中华人民共和国外国人永久居留证》或《外侨居留证》。我们注意到2017年北京高考报名条件中删除了《外侨居留证》。事实上在2016年3月8日教育部网站上发布的《2016年普通高等学校招生工作规定》和2106年3月30日北京教育考试院发布的《北京市2016年普通高等学校招生工作规定》就已经在高考报名资格中删除了《外侨居留证》。至于为在啥高考报名条件中要删除《外侨居留证》。据媒体报道,在2015年在福建省泉州市有外国侨民考生家长咨询了当地教育、侨务、公安等多个部门,各部门互相推诿,居然没有一个部门能够说明在哪里能办理《外侨居留证》。尤其是当地公安出入境管理部门回答说从未听说过《外侨居留证》为何物(详见《外侨居留证》到底在哪办http://blog.sina.com.cn/s/blog_53fe981c0102vjlh.html)。可见此前从教育部到各省教育主管部门发布的文件有多不严肃。因此规定中删除了这莫名其妙的《外侨居留证》也不足为奇。
二、已被高校录取并保留入学资格的学生不得报考
2016年的高考报名通知规定中不得报名的人员中第1项为“具有高等学历教育资格的高校的在校生”。2017年的规定在此基础上补充了“或已被高等学校录取并保留入学资格的学生”。事实上在2016年3月8日教育部网站上发布的《2016年普通高等学校招生工作规定》和2106年3月30日北京教育考试院发布的《北京市2016年普通高等学校招生工作规定》就已经就此做了补充。这个补充条款就进一步堵塞了可能的漏洞。防止某些在上一年已被高校录取,但因各种原因没有入学却保留入学资格学生报考。
三、对在高中阶段非应届生违规参加高考类别做了更具体的明确
2016年的高...
09-30
准备2017年高考的同学们是不是很想知道2017高考报名时间呢?2017年北京高考报名时间大概是2016年11月-12月之间,届时出国留学网高考频道将第一时间发布2017北京高考报名系统,期待您的关注。
| 2017年北京高考报名系统公布入口 |
温馨提示:
请大家关注自己所在省份教育考试院信息的更新!在规定的时间内进行高考报名,网上报名的省份请提前准备好银行卡,并把报考费存入银行卡!
小编精心为您推荐:
| 2017年北京高考报名事项 | |||
出国留学网高考网为大家提供2017北京高考报名信息汇总,更多高考报名信息请关注我们网站的更新!
| 2017北京高考报名信息汇总 | |
| 1 | 2017北京高考11月9日起开始报名 少数民族加分范围缩小 |
| 2 | 2017北京高考报名时间:2016年11月9日-12日 |
09-30
出国留学网高考网为大家提供2017北京高考报名缴费标准及网上缴费系统支持的银行,更多高考报名信息请关注我们网站的更新!
2017北京高考报名缴费标准及网上缴费系统支持的银行
|
报名项目 |
收费标准 |
网上缴费系统支持的银行 |
|
统考(全部科目考试) |
100元 |
工商银行 |
|
统考(只参加语文、数学、外语科目考试) |
75元 |
|
| ... |
09-30
出国留学网高考网为大家提供2017北京高考报名缴费时间:2016年11月17日-20日,更多高考报名信息请关注我们网站的更新!
2017北京高考报名缴费时间:2016年11月17日-20日
报名包括网上提交报名申请、网上填报个人信息并缴费和报名资格现场确认三个阶段。
第一阶段:网上提交报名申请
时间:2016年11月9日8时至12日20时(进城务工人员随迁子女申请时间为10月11日8时至14日20时)
网址: www.bjeea.edu.cn或www.bjeea.cn
第二阶段:通过报名资格初审的考生网上填报个人信息并缴费
时间:2016年11月17日8时至20日20时
网址: www.bjeea.edu.cn或www.bjeea.cn
缴费标准及网上缴费系统支持的银行见附件1。
第三阶段:报名资格现场确认
时间:由各区高校招生办公室在11月30日前自行安排。
地点:应届毕业生到学校所在区高招办指定的地点,具体地点由学校通知;社会青年原则上在户口所在街道(乡、镇);在职职工在本单位所在地的区高招办。
确认要求:完成网上个人信息填报并缴费的考生本人持户口簿、身份证原件(在职职工还须持单位介绍信)在规定时间和地点办理报名资格确认手续。报名资格确认期间将采集考生电子照片。
考生必须完成上述三个阶段且通过报名资格现场确认后,方能参加北京市2017年普通高等学校招生考试。
考生报名信息是考生电子档案的重要组成部分,考生被高校录取后其学籍数据有关信息来源于考生高考报名信息,考生须确保本人高考报名信息准确无误。高考报名信息在报名资格确认后不再改动。
小编精心为您推荐:
2017北京高考报名推荐访问