出国留学网专题频道2018管理类联考综合能力真题栏目,提供与2018管理类联考综合能力真题相关的所有资讯,希望我们所做的能让您感到满意!
12-24
出国留学考研网为大家提供2018年管理类联考真题解析:结构比较题型整体难度不大,更多考研资讯请关注我们网站的更新!
2018年管理类联考真题解析:结构比较题型整体难度不大
2018年管理类联考已经落下了帷幕,对于备考2019年管理类联考的考生来说,2018年管综真题具有非常重要的参考价值。结合往年考情,结构比较题型在每年的考试中都会有2道左右的题目,今年也不例外,共考查了3道题目。虽然每年这类题目都会占有一定比例,但是老师告诉大家这类题目整体的难度并不大,考生只要稍加留意题干给出的结构,就很容易能够做对。因此,对于备考2019年管理类联考的考生来说,不妨结合今年真题理解并掌握好这类题型的出题思路,把这部分的分数先拿下。接下来我们就来看一下这部分的真题:
[例1]2018年管综第34题(考生回忆版)
刀不磨要生锈,人不学要落后。所以,如果不想落后,就应该多磨刀。
以下哪项与上述论证方式最为相似?
A。妆未梳成不见客,不到火候不揭锅。所以,如果揭了锅,就应该是到了火候。
B。兵在精而不在多,将在谋而不在勇。所以,如果想获胜,就应该兵精将勇。
C。马无夜草不肥,人无横财不富。所以,如果你想富,就应该让马多吃夜草。
D。金无足赤,人无完人。所以,如果你想做完人,就应该有真金。
E。有志不在年高,无志空活百年。所以,如果你不想空活百年,就应该立志。
[参考答案]C
[解析]本题考查结构比较,只需要严格对照题干结构即可。
题干结构:对于A:不B就C,对于D:不E就F。所以,如果不F,就B。
选项C:对于A:不B就C,对于D:不E就F。所以,如果不F,就B。与题干结构一致,正确。
[例2]2018年管综第42题(考生回忆版)
甲:读书最重要的目的是增长知识,开拓视野。
乙:你只见其一,不见其二,读书最重要的是陶冶性情,提升境界,没有陶冶性情,提升境界,就不能达到读书的真正目的。
以下哪项与上述反驳方式最为相似?
A。甲:文学创作最重要的是阅读优秀文学作品。
乙:你只见现象不见本质,文学创作的是观察生活、体验生活,任何优秀文学作品都来源于火热的社会生活。
B。甲:做人最重要的是要讲信用。
乙:你说的不全面,做人最重要的是要遵纪守法,如果不遵纪守法,这就没法讲信用。
C。甲:作为一部优秀的电视剧,最重要的是能得到广大观众喜爱。
乙:你只见其表,不见其里。作为一部优秀的电视剧最重要的是具有深刻寓意与艺术魅力,没有寓意与艺术魅力,就不能成为优秀的电视剧。
D。甲:科学研究最重要的是研究内容的创新。
乙:你只见内容,不见方法,科学研究最重要的是研究方法的创新,只有实现研究方法的创新,才能真正实现研究内学的创新。
E。甲:一年中最重要的季节是收获的秋天。
乙:你只看结果,不问原因。一年中最重要的是播种的春天,没有春天的播种哪来秋天的收货?
[参考答案]C
[解析]本题考查结构比较,只需要严格对照题干结构即...
12-23
出国留学考研网为大家提供2018年考研管理类联考综合能力初数真题分析,更多考研资讯请关注我们网站的更新!
2018年考研管理类联考综合能力初数真题分析
2018年管综考试今天刚刚结束,想必很多考生都会感受到今年管综数学考题相比去年难度有所提升,考题更加灵活多变,完全考查的是一个考生的应变能力和心理素质。在相对比较短的时间,通过较快的方法得出准确答案,对考生的基本功,处理考题的能力都有了比较深入的考查,因此预测今年分数线会有所下降。
首先从考题难易分布上讲,25个数学题目,简单题目有15个,中等题目8个,难题有2个,其中难题分布在条件充分性判断中,一个是复合函数求最值,需要考生明确复合函数的定义域问题;其次是解析几何中涉及到的求最值问题,需要将所求转成求截距,进而数形结合根据线性规划中最值点在交点处的特点,得出答案。
其次从选项设置上来讲,后面10个条件充分性判断还是遵循1道E的特点,但是整体选C的选项跟往年相比有所减少,D选项大大增加,所以今年的考题从选项上来讲也不按套路出牌,这就要求各位考生在平常复习的时候不能抱有侥幸心理,一有不会的就选C,但在今年这样做就行不通了。
最后从知识点分布上来讲,今年对数列题目的考查有所增加,考查了3个题目,对排列组合概率的题目考查了5题,尤其是对平面几何的考查,题量大大增加,达到了4题,且难度有所提高,更加灵活多变,由以往的单纯给出图形求面积到现在的灵活多变,结合解析几何,数列,空间几何,全等等思想进行考查,其中2道在问题求解中,2道在条件充分性判断中,均有中等题目出现。再次对于解析几何的考题量在4题,也存在难题,解析几何还是以圆和直线的位置关系为主要考点,难度简单,在利用解析几何求最值的题目中,需要转成求截距的思想并结合线性规划的知识进行求解。
除了以上知识点考题量较大以外,对于应用题的考查还是比较多,比例问题还是必考题目,出现了2题,其中一道问题求解,一道条件充分性判断,但是相比以前的工程、行程、交叉法浓度等相对高频考点来讲,今年考查点放到了阶梯收费、容斥原理和一般应用题上,不过均是送分题。
最后,今年考题与去年相比还是有部分类似之处,一是更加灵活多变,尤其在平面图形的考查中,延续了去年灵活的特点,不直接考查求面积,并在条件充分性判断中灵活考查,二是更多的运用数学符号表示题意,这在去年也出现过,也会出现之前从来没有出现过的知识内容,如复合函数,三是问题求解中有3道题目都可以运用取特殊值解题的办法,不仅方便快速,并且简单准确,因此可以看出各位考生应重视近些年的考题,认真分析研究,多练习一些新题目,多锻炼自己特殊值求解的能力,锻炼自己灵活多变的能力,以适应新形式下考试的要求。
12-23
出国留学考研网为大家提供2018管理类联考综合能力真题:论证有效性分析,更多考研资讯请关注我们网站的更新!
2018管理类联考综合能力真题:论证有效性分析
论证有效性分析:分析下述论证中存在的缺陷和漏洞,选择若干要点,写一篇600字左右的文章,对该论证的有效性进行分析和评论。
哈佛大学教授本杰名·史华普,在20世纪末指出,开始席卷一切的物质主义潮流将极大冲击人类社会固有的价值观念,造成人类精神世界的空虚,这一观点值得商榷。
首先,按照唯物主义物质决定精神的基本原理,精神是物质在人类头脑中的反映。因此,物质丰富只会充实精神世界,物质主义潮流不可能造成人类精神世界的空虚。
其次,后物质主义理论认为,个人基本物质生活条件一旦得到满足后,就会把注意力转移到非物质生活,物质生活丰裕的人,往往会更重视精神生活,追求社会公平、个人尊严等。
还有,最近一项对高校大学生抽样调查表明,69%的人认为物质生活可以丰富精神生活,22%的人认为物质生活与精神生活没什么关系,只有9%的人认为物质生活的丰富反而会降低精神追求。
总之,物质生活决定精神生活,社会物质生活水平的提高会促进精神世界的发展。担心物质生活的丰富会冲击人类精神世界,只是杞人忧天罢了。
上述题干在推理及论证过程中存在诸多逻辑漏洞,至少包括如下要点:
1、“物质丰富”不等于“物质主义潮流”的兴盛,作者有偷换概念之嫌。“物质丰富”多指在社会生产生活要素方面的日益丰盈,而“物质主义潮流”则多指在一定地域、时间内盛行的思想潮流,两者不可一概而论。
2、物质的丰富未必“只会”“充实”精神世界,倘若处理不当,也极有可能对人们的精神世界带来消极的负面的影响。
3、物质的丰富未必“不可能”造成人类精神世界的空虚,作者论断过于绝对。精神世界的空虚与否还需综合衡量人们对物质和精神的正确态度、认知程度、处理方式等方面的具体情况。
4、即便基本物质生活条件得到满足,也未必会将个人的注意力转移到非物质生活,注意力的侧重倾向本就是因人而异的特征。
5、物质生活丰裕之人不必然更加重视精神生活乃至对社会公平、个人尊严等方面的追求。是否重视或追求上述问题更多地取决于每个人自身的世界观、人生观、价值观、生活际遇、兴趣焦点、关注热度等多元要素。
6、关于此次高校大学生的抽样调查,抽样范围、调查方式、样本数量等关键性信息均不明确,实属样本偏差,显然会在一定程度上影响结论的科学性与严谨性。
7、调查中仅以大学生为对象也不足以充分代表所有社会成员的真实态度,推论难免以偏概全。
8、由“物质决定意识”直接推出“物质生活决定精神生活”实属不当类推。前者为哲学问题,后者为社会问题,两者分属不同层面,不可直接类推。
其余逻辑问题,只要属于题干论证过程中客观存在的,且能言之有理,均为正确。
(三)最后,构思题纲展开行文。文章的结构设计可以有多样化特色,在此,李俐老师为大家提供一种思路,供大家参考。
第1段:首段——引入观点;
第2段:过渡段——下定义;
这一段可以简谈“人工智能”的正确理解。人工智能即:Artificial Intel...
12-23
出国留学考研网为大家提供2018年管理类联考论说文真题解析,更多考研资讯请关注我们网站的更新!
2018年管理类联考论说文真题解析
论说文:根据下述材料,写一篇700字左右的论说文,题目自拟。
有人说,机器人的使命应该是帮助人类做那些人类做不了的事情,而不是替代人类。技术变革会夺取一些人低端繁琐的工作岗位,最终也会创造更高端更人性化的工作机会。例如,铁路的出现抢去了很多挑夫的工作,但也增加了千百万的铁路工人。人工智能是一种技术变革,人工智能也将会促进未来人类的生产生活。有人则不以为然。
今年的论说文考查本质延续了去年的基本形式,即:材料立意+观点分析。给出一段材料,讨论主题为“人工智能”,并且同时包含两种截然相反的态度:前者将其视为技术变革,持积极态度;后者则不以为然,持否定态度。
(一)首先,我们对此需要明确站位,清晰表达自己的观点。鉴于目前世界范围内人工智能的迅速发展和普及,考虑到大势所趋,综合理性分析可知:应对人工智能持积极观点、支持态度,当然,我们也要理性分析,谨慎对待,让人工智能更好地为人类服务。
(二)其次,思考文章核心立意。为何要持积极态度?支持的根本理由是什么?大家不要忽略材料中给予的关键信息,比如:“创造更高端更人性化的工作机会”,“增加了千百万的铁路工人”,“是一种技术变革”,“将会促进未来人类的生产生活”等等,这些都是出题人在给大家明确的指向!
综上,我们的立意要点即:人工智能符合科技变革本质,顺应社会发展趋势,对人类进步利大于弊。简言之:变革为本,发展永恒。
(三)最后,构思题纲展开行文。文章的结构设计可以有多样化特色,在此,跨考教育李俐老师为大家提供一种思路,供大家参考。
第1段:首段——引入观点;
第2段:过渡段——下定义;这一段可以简谈“人工智能”的正确理解。人工智能即:Artificial Intelligence,重在研究、开发用于模拟、扩展人类智能的新技术科学,目的就是要实现所有目前还无法不借助人类智慧才能实现的任务集合。
第3段:分论点1——人工智能可以提高效率,节约成本;比如:自动电话客服、语音识别技术、自然语言生成技术、自动驾驶技术、苹果Siri聊天查询应用等,此段都可结合分析。
第4段:分论点2——人工智能可以创新科技,推动发展;须知,时代的主流是发展,发展的关键在创新,创新的手段是变革。此段可以正反结合论证,力度更强。
第5段:分论点3——对人工智能还须理性对待;正如著名的阿尔法狗(AlphaGo),它依靠出色的预测、适应等综合能力,先后打败了世界围棋高手李世石和柯洁,由此引发众人对人工智能的极大恐慌。这一点我们不容忽视,但也不可因噎废食。更重要的是,我们要正确认知,合理发展人工智能。与人类相比,机器欠缺了最重要的原创力和情感性,所以它只是人类的最佳助手,而非完全取代人类的存在。我们应该更为科学地应用人工智能,让它更好地服务人类,推动社会发展、时代进步。
第6段:尾段——总结首尾。
12-23
出国留学考研网为大家提供2018考研管综写作真题(网络版),更多考研资讯请关注我们网站的更新!
2018考研管综写作真题(网络版)
57.论说文:有人说,机器人应该帮助人类完成一些繁琐的工作,而不是取代人类。技术的发展会夺取一些人低端的工作岗位,同时也会创造出更高端更舒适的工作岗位,例如历史上铁路的出现让挑夫消失,但同时创造了千百万铁路工人的岗位。人工智能技术的变革,同样会推动人类社会的发展与进步。有人却不以为然。
网络版解析:
审题立意分析:
1.标题:科技让未来更美好
分论点1:科技是社会生产力发展力量。
分论点2:可以让人们的生活更加美好。
分论点3:技术的革命可能会带来危机,但是背后的机遇远远超过风险。
小编精心为您推荐:
12-23
出国留学考研网为大家提供2018考研管理类联考综合能力真题:初数单选题15题,更多考研资讯请关注我们网站的更新!
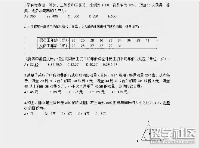
2018考研管理类联考综合能力真题:初数单选题15题

小编精心为您推荐:
12-23
出国留学考研网为大家提供2018考研管理类联考综合能力真题:初数单选题11-13题,更多考研资讯请关注我们网站的更新!
2018考研管理类联考综合能力真题:初数单选题11-13题

小编精心为您推荐:
12-23
出国留学考研网为大家提供2018考研管理类联考综合能力真题:初数单选题8-10题,更多考研资讯请关注我们网站的更新!
2018考研管理类联考综合能力真题:初数单选题8-10题

小编精心为您推荐:
12-23
出国留学考研网为大家提供2018考研管理类联考综合能力真题:初数单选题1-4题,更多考研资讯请关注我们网站的更新!
2018考研管理类联考综合能力真题:初数单选题1-4题

小编精心为您推荐:
2018管理类联考综合能力真题推荐访问