出国留学网专题频道2018河北考研栏目,提供与2018河北考研相关的所有资讯,希望我们所做的能让您感到满意!
2018年考研英语二已经考完了,出国留学网考研英语二频道在考后第一时间为大家提供2018河北考研英语二真题及答案完整版,更多考研英语二真题及答案请关注我们网站的更新!小编祝福所有考研的朋友,你们辛苦了!希望你们考上自己心目中的学校!
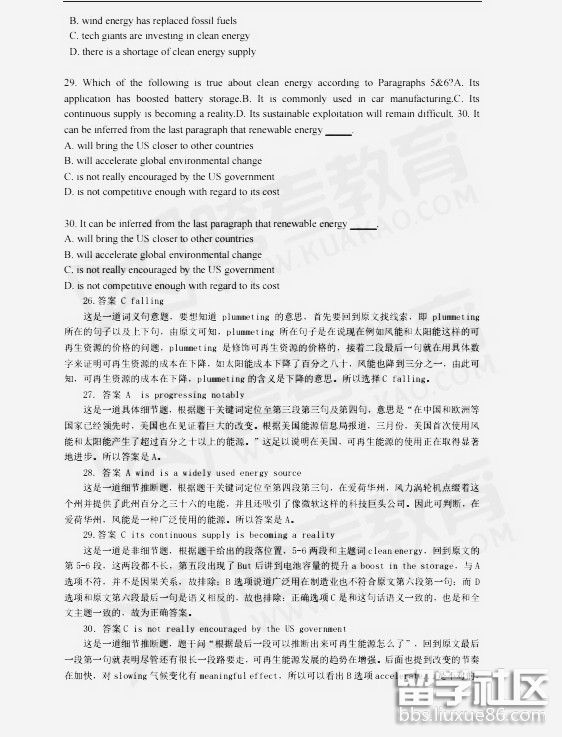
2018河北考研英语二真题及答案完整版







12-23
不到最后时刻,永远不要放弃;不到最后胜利,永远不要掉以轻心。出国留学网考研英语二频道在考后第一时间为大家提供2018河北考研英语二答案,更多考研英语二真题及答案请关注我们网站的更新!
2018河北考研英语二答案







考上或许是福,考不上也未必不是福;不要计较结果,重要的是你经历了,也就够了!出国留学网考研政治频道在考后第一时间为大家提供2018河北考研政治真题及答案已公布,更多考研政治真题及答案请关注我们网站的更新!
2018河北考研政治真题及答案已公布





2018年考研如约而至,出国留学考研网将在考后第一时间为大家提供2018河北考研英语真题及答案,更多考研真题及考研答案请关注我们网站的更新!
| 2018年河北考研英语真题及答案 | |
| 考研真题 | 考研答案 |
| 2018考研英语真题 | 2018考研英语答案 |
| 2018考研英语一真题 | |
09-19
出国留学考研网为大家提供2018河北考研报名信息汇总,更多考研资讯请关注我们网站的更新!
| 2018河北考研报名信息汇总 | |
| 1 | 河北2018年考研网上报名须知 |
| 2 | 2018河北考研预报名时间:9月24日-27日 |
| 3 | |
09-19
出国留学考研网为大家提供2018河北考研准考证打印时间:12月14日-25日,更多考研资讯请关注我们网站的更新!
2018河北考研准考证打印时间:12月14日-25日
1.2017年12月14日至25日,考生可登录中国研究生招生信息网凭网报用户名和密码下载打印《准考证》。
2.考生可按照报考点提供的方式查询本人初试地点及有关具体考试要求,报考点对个别特殊考试另有安排的,应按照报考点具体的通知要求办理。考生可在初试前三天通过河北省教育考试院网站(http://www.hebeea.edu.cn/)辅助查询具体的初试地点、考场和座位号。
河北省2018年硕士研究生招生考试初试工作相关要求
1.考生在每科目考试结束前不得交卷出场。
2.我省所有考场统一配备挂钟,作为考生掌握考试时间的参考,考生在进入考场时不得携带任何计时用表。
3.请考生在考前认真阅读我省发布的考场规则等通知公告。
小编精心为您推荐:
2018年考研大纲汇总09-19
出国留学考研网为大家提供2018河北考研报名现场确认时间:11月6日至10日,更多考研资讯请关注我们网站的更新!
2018河北考研报名现场确认时间:11月6日至10日
我省2018年硕士研究生报名现场确认工作定于2017年11月6日至10日进行,请考生本人于规定时间内携带本人居民身份证、学历证书(应届生携带学生证)等相关证件材料(报考“退役大学生士兵”专项硕士研究生招生计划的考生还需携带《入伍批准书》和《退出现役证》原件或复印件),到所选择的报考点进行现场确认。未在规定的时间内进行现场确认或因自身原因未通过现场确认的考生,其报名信息无效。
小编精心为您推荐:
河北2018年考研网上报名须知
出国留学考研网为大家提供2018河北考研报名费:160元/人,更多考研资讯请关注我们网站的更新!
2018河北考研报名费:160元/人
网上缴纳报考费
(1)依据河北省相关规定,对在河北省报名考试的考生,收取硕士研究生报考费160元/人。
(2)选择河北省各报考点的考生必须在规定的网上报名时间内以网上支付的方式缴纳报考费,否则报名信息无效。
(3)提交报名信息后未缴费的考生,若在缴费前此报考点达到报名人数上限并关闭,则考生无法继续缴费。考生应取消原志愿,重新选择报考点进行报名、缴费。
(4)对于取消志愿的考生,其填报原志愿时所缴纳的报考费以及因系统原因重复支付的报考费,将于现场确认结束后退回原支付账户。
小编精心为您推荐:
2018全国硕士研究生招生单位汇总
出国留学考研网为大家提供2018河北考研报考点选择,更多考研资讯请关注我们网站的更新!
2018河北考研报考点选择
(1)我省各市均设有报考点,所有报考点均接收符合报考规定要求的考生报考。考生应根据自身情况慎重选择报考点,因个人原因错选报考点而造成不能现场确认的,其后果由考生自行承担。
(2)石家庄市和保定市所辖的的部分报考点因考场考位承受能力有限,设有报名人数上限(报名人数上限以已缴费的有效志愿为准)。报名人数达到上限的报考点将关闭,考生应选择其他符合条件的报考点报考。
(3)报考燕山大学单独考试的考生须选择秦皇岛市教育考试院作为报考点;报考河北大学和华北电力大学(保定)单独考试的考生须选择保定市教育考试院作为报考点。
(4)如报考点和招生单位另有特殊要求,请考生按照报考点和招生单位的要求办理。
小编精心为您推荐:
2018河北考研推荐访问