出国留学网专题频道2019执业药师考试复习栏目,提供与2019执业药师考试复习相关的所有资讯,希望我们所做的能让您感到满意!
10-26
本网执业药师栏目收集整理了2019执业药师《中药学专业知识一》复习:杏仁与桃仁鉴别,更多复习指导信息小编会不断更新,请随时登录本网查看。
2019执业药师《中药学专业知识一》复习:杏仁与桃仁鉴别
杏仁与桃仁分别为蔷薇科植物杏类和桃类的干燥成熟的种子。二者在形态、颜色上非常相似,但作用不同。杏仁为止咳平喘药,桃仁为活血祛瘀药。为正确区别二者,现介绍一种简易鉴别法:
杏仁表面黄棕色,味苦,具特异杏仁气味,较桃仁个儿小;桃仁表面红棕色,味微苦,不具特异杏仁气味。
种子用沸水浸泡后,剥下种皮,用25%碳酸钾水溶液与2%漂白粉水溶液等量混合,取上清液,对种皮进行脱色,水洗,用2%甲基绿水溶液染色后观察:
杏仁:
从合点发出的细纹(维管束)沿种皮纵走,分枝多。
桃仁:
从合点发出的细纹(维管束)沿种皮纵走,分枝少。
推荐阅读:
...10-26
本网执业药师频道带来了2019执业药师《中药学专业知识一》复习:真假大风子的识别,更多复习指导信息本网站将不断更新。
2019执业药师《中药学专业知识一》复习:真假大风子的识别
大风子又称大枫子,为大风子科植物大风子的成熟种子,主产于越南、柬埔寨、泰国、马来西亚、印尼、印度及东南亚其他地区,我国云南、广西、台湾等地亦有产。海南、缅甸的大风子也做为正品习惯入药。每年4~6月份采摘成熟的果实,除去果皮,取出种子,晒干即可入药。其性热,味辛,有毒,具有祛风燥湿、攻毒杀虫的功效,常用于治疗麻风、疥癣、杨梅疮等症。市场上有以豆科植物厚果崖豆藤的种子(习称苦檀子)冒充大风子,使用时要注意鉴别。
识别真假大风子
真品大风子外观呈不规则的卵圆形或多面形,稍有钝棱,长约1~2.5厘米,直径1~2厘米,表面灰棕色或灰褐色,有细纹,较小的一端有明显的沟纹;大风子剖开后,内表面光滑呈浅黄色或黄棕色,种仁与种皮分离,种仁两瓣,灰白色,有油性,略呈蜡质,外被一层红棕色或暗紫色薄膜;气微,闻之无臭,口尝味淡。
伪品苦檀子外观呈扁圆而略呈肾形,着生在荚果两端的种子,一面圆形,另一面平截,长约4厘米,厚约3厘米,表面为红棕色至黑褐色,有光泽,或带有灰白色的薄膜;苦檀子剖开后,子叶有2片,肥厚呈角质样,易纵裂。脐点位于凹陷处,周围有不规则的突起,使子叶纵裂而不平;闻之亦气微,但口尝之味淡而后带窜透性的麻舌感。
现代药理研究证实,大风子油及所含脂肪酸钠盐有很强的抗菌作用,而伪品苦檀子既不与大风子为同科植物,又不具有上述功效,故不可代替大风子使用,应用时要明辨真伪,以免贻误治疗。
推荐阅读:
10-26
本网执业药师栏目收集整理了2019执业药师《中药学专业知识一》复习:真假乌梢蛇鉴定方法,希望能对大家备考有用。更多复习指导信息本网站将不断更新。
2019执业药师《中药学专业知识一》复习:真假乌梢蛇鉴定方法
正品乌梢蛇
正品乌梢蛇是脊索动物门爬行纲游蛇科动物乌梢蛇除去内脏的干燥体。别名剑脊乌梢蛇、乌峰蛇、三棱子、青大将等。具有祛风活络、镇痉攻毒的作用。
乌梢蛇体长两米左右。背面青灰褐色,鳞片边缘颜色较深,为黑褐色。背鳞前段16行,后段14行,中央处自颈部后起,有2~4行鳞片起棱。在背部中央有两行黄色鳞片,紧靠行鳞片的外侧,是两行黑色鳞片,像两条黑线一样。腹面灰白色。
炮制后的蛇体多呈圆盘状,盘径13~16厘米,表面黑褐色或绿黑色,密被菱形细鳞。背部高耸,俗称“剑脊”。背鳞行数为偶数。头扁圆、似龟头,与颈部区分明显。口内有多数刺状牙齿。眼大但不塌陷而有光泽。腹部剖开边缘向内卷曲,内面黄白色或淡棕色,可见排列整齐的肋骨,尾部渐细而长,气腥,味淡。质坚硬。
以头尾齐全,皮黑肉黄,质地坚实为佳。
伪品乌梢蛇
伪品一,灰鼠蛇:呈盘状,头颈部与蛇身为棕色,上唇鳞8片,下唇鳞2~3片,背鳞行数为奇数,平滑,尾短。
伪品二,王锦蛇:呈盘状,头背部鳞中央呈黄色、边缘具黑色斑纹,蛇体背部黄色横纹,上唇鳞8片,鳞缘具黑斑,背鳞行数为奇数,体后尾具有黑色纵线纹,尾稍长。
伪品三,滑鼠蛇:呈盘状,颈部与蛇身为棕色,上唇鳞8片,背鳞行数为奇数,平滑,尾短。
伪品四,黑眉锦蛇:蛇体背部灰棕色,具有黑色斑纹,头侧眼后具黑眉线,上唇鳞9片,颊鳞1片,背鳞行数为奇数,体后有4条长纹伸至尾端,尾稍长。
伪品五,玉斑锦蛇:呈盘状,头背部具大块黑色斑纹,蛇体背部中央有一行黑色菱形斑,上唇鳞7片,颊鳞1片或缺,背鳞行数为奇数,背部鳞片平滑,尾粗短。
伪品六,赤链蛇:呈盘状,头背部鳞缘具红色斑纹,蛇体背部黑色,具有60以上狭窄横斑,上唇鳞8片,颊鳞1片入眶,背鳞行数为奇数,头顶棕黑色,鳞缘红色,颅顶鳞有黑纹,左右斜向颈侧呈“人”字形,蛇头短而扁平,眼多下陷。尾部渐细。
伪品七,红点锦蛇:呈盘状,头背部具有不规则的倒“V”形黑斑纹,蛇体背侧具黑色纵线纹,上唇鳞7片,颊鳞1片,背鳞红棕色,密缀黑色方斑,尾下正中线为黑棕色,两侧呈乳白色。
推荐阅读:
10-26
本网执业药师栏目收集整理了2019执业药师《中药学专业知识一》复习:真假蛇床子鉴别,更多复习指导信息本网站将不断更新。
2019执业药师《中药学专业知识一》复习:真假蛇床子鉴别
蛇床子又名蛇米、双肾子,为伞形科植物蛇床的果实,每年6~8月份,果实成熟呈黄色时采收,割取全株,打落果实,晒干即可入药。其性温,味辛苦,入肾、脾二经。据测定,果实含挥发油,主要为蒎烯、坎烯、异龙脑、佛手柑內酯及当归酸酯等,具有温肾助阳、祛风、燥湿、杀虫的功效,用于治疗男子阳痿、阴囊湿痒、女子带下阴痒、子宫寒冷不孕、风湿痹痛、疥癣湿疮等证。《本草新编》称其“功用颇奇,内外俱可施治,而外治尤良”。市场上有以同科植物旱芹干燥成熟的果实冒充蛇床子,使用时注意鉴别。
真品蛇床子 外观呈椭圆形,由2分果合成,长约2毫米,直径约1毫米,表面灰黄色,顶端有2枚向外弯曲的宿存花柱基,分果背面略隆起,有2条棕色略突起的纵线,其中有一条浅色的线状物;果皮松脆,剖开后里面有细小的种子,灰棕色,有油性;闻之气香,口尝味辛凉而有麻舌感。
伪品旱芹的果实 外观呈近圆形,长1~1.5毫米,比正品略小,表面灰褐色或灰绿色,分果椭圆形,微弯曲呈肾形,背面隆起明显,具突起的浅色脊棱5条;果实剖开后,亦有1粒细小的种子,但呈肾形,有纵棱;用手揉搓后,闻之有股浓郁的芹菜香气,口尝味辛凉而微苦,无麻舌感觉。
现代药理研究证实,蛇床子具有性激素样作用,它的乙醇提取物皮下注射,能延长实验动物的动情期,增强性欲,还具有抗真菌和有较弱的抗滴虫作用,而伪品旱芹的果实,虽与蛇床子为同科植物,但不具备这些功效,故不可代替蛇床子使用。
推荐阅读:
10-26
本网小编整理了2019执业药师《药学综合知识》复习:高血压病因与发病机制,有没有帮到大家。更多相关资讯本网站将不断更新。
2019执业药师《药学综合知识》复习:高血压病因与发病机制
《中国高血压防治指南》(2005年修订版)按血压水平将血压分为正常血压、正常高值及高血压。高血压定义为:在未用抗高血压药情况下,收缩压≥140mmHg和/或舒张压≥90mmHg。
高血压的病因与发病机制
(一)病因:为多因素可分为遗传和环境两个方面
1. 遗传 高血压具有明显的家族聚集性。
2. 环境 国际公认的高血压发病危险因素是超重、高盐膳食及中度以上饮酒。
(二)高血压的发病机制
1.心输出量改变
2.肾和肾功能异常
3.肾素一血管紧张素一醛固酮系统的病变
4.细胞膜离子转运异常
5.交感神经活性增加
6.血管张力增高和管壁增厚
7.血管扩张物质
8.受体比例异常
9.高胰岛素血症
推荐阅读:
...10-26
本栏目今天收集了2019执业药师《药学综合知识》复习:消化性溃疡病,希望对大家备考有所帮助。更多相关资讯本网站将不断更新。
2019执业药师《药学综合知识》复习:消化性溃疡病
一 消化性溃疡病的概述
(一)消化性溃疡病的病因
胃窦部幽门螺杆菌(Hp)感染,为导致消化性溃疡病的更重要的病因
(二)促成消化性溃疡的外部因素
遗传
地理区域、环境
饮食
药物及化学品的刺激
吸烟
二 消化性溃疡的临床表现
(一)主要症状
1慢性过程,反复发作,缓解期与发作交替,发作时疼痛有规律性。疼痛多在精神紧张,饮食不当,秋、冬季气候变化等情况下发作;疼痛多有规律性,与饮食关系密切,如胃溃疡常在餐后0.5~1小时疼痛,持续1~2小时后逐渐消失;十二指肠溃疡则在餐后2—3小时开始疼痛,持续至下次进餐才消失,或夜晚睡前疼痛;进食或服碱性药物可使疼痛缓解。
2可伴有恶心、呕吐等。
3发作期间上腹部常有局限性压痛,但无肌紧张。十二指肠溃疡压痛点在中线偏右,胃溃疡压痛点多在中线偏左。
4见十二指肠溃疡酸度增高,胃溃疡酸度可高可低,但多数正常;溃疡病活动阶段,潜血试验多为阳性。
5钡餐检查在病变处可见壁龛,黏膜纹向溃疡集中。十二指肠球部溃疡大多表现为球部畸形。
(二)并发症
并发症有大出血,表现为呕血、柏油样便、面色苍白、出冷汗、头昏、眼花、心悸、脉速、血压下降等;穿孔时,突然上腹部剧痛,继而扩散至满腹,伴有大汗、恶心、呕吐、脉细速、烦躁不安,腹膜刺激征阳性,肝浊音界消失,X线显示膈下有游离气体,血白细胞增多;幽门梗阻时,规律性上腹部疼痛逐渐消失,伴有饱胀、反复出现发作性呕吐,呕吐物有隔餐或隔夜食物,上腹部有胃型、逆蠕动波及震水声等;如年龄较大、病期较长,而近期疼痛性质改变,明显消瘦、贫血等,应考虑有癌变的可能性。
老年人由于生理上的原因在表现上有许多特点,大致为:①平时症状较轻微,出血和穿孔往往是首发表现;②溃疡常发生在胃体的上部,其疼痛常放射到背部和胸部剑突上方,出现胸骨后痛,酷似不典型的心绞痛和心肌梗死;③消化道溃疡的穿孔率比青壮年高2~3倍,穿孔后出现全腹压痛、反跳痛、腹部肌肉强直;④合并出现幽门梗阻,老年人在进食后,常感上腹部饱胀和不适,呕吐可见到隔餐和隔日的食物。如老年人的胃部疼痛变成持续性的或不规则的,同时伴有消瘦、食欲减退、贫血、大便潜血等,应警惕有癌变的可能。
推荐阅读:
10-26
看看本栏目带来的2019执业药师《药学综合知识》复习:甲亢病治疗,希望对大家备考复习有用。更多相关资讯本网站将不断更新。
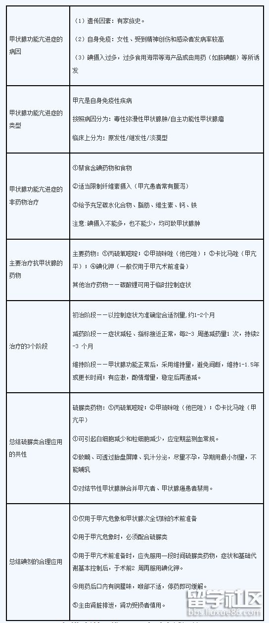
2019执业药师《药学综合知识》复习:甲亢病治疗

推荐阅读:
...10-26
看看本网带来的2019执业药师《药学综合知识》复习:结核病药物治疗,希望对大家备考复习有用。更多复习资讯本网站将不断更新。
2019执业药师《药学综合知识》复习:结核病药物治疗

推荐阅读:
10-26
看看本网带来的2019执业药师《药学综合知识》复习:抗菌药物治疗监护,希望对大家有用。更多复习指导本网站将不断更新。
2019执业药师《药学综合知识》复习:抗菌药物治疗监护

推荐阅读:
10-25
看看本网带来的2019执业药师《药学专业知识二》复习:药物治疗有效性因素,希望能对你有所帮助。更多复习指导本网站将不断更新。
2019执业药师《药学专业知识二》复习:药物治疗有效性因素
①只有利大于弊,药物治疗的有效性才有实际意义。
②药物方面因素:药物的生物学特性、药物的理化性质、剂型、剂量、给药途径、药物之间的相互作用等因素均会影响药物治疗的有效性
③机体方面因素:患者年龄、体重、性别、精神因素、病理状态、遗传因素、时间因素等对药物治疗效果均可产生重要影响。
④药物治疗的依从性。
推荐阅读:
...2019执业药师考试复习推荐访问