出国留学网专题频道2021高校名单栏目,提供与2021高校名单相关的所有资讯,希望我们所做的能让您感到满意!
新疆一共有55所高校,那么你知道哪些高校是公立,哪些高校是私立吗?以下是由出国留学网小编为大家精心整理的“2021新疆高校名单(55所)”,仅供参考,欢迎大家阅读。
2021新疆高校名单
截至2021年9月30日,全国高等学校共计3012所,其中:普通高等学校2756所(本科1270所、专科1486所),成人高等学校256所。本名单未包含香港特别行政区、澳门特别行政区和台湾地区高等学校。
2021新疆高校名单(55所)

推荐阅读:
甘肃高校中本科有多少所呢?专科有多少所呢?一起看看吧。以下是由出国留学网小编为大家精心整理的“2021甘肃高校名单(49所)”,仅供参考,欢迎大家阅读。
2021甘肃高校名单
截至2021年9月30日,全国高等学校共计3012所,其中:普通高等学校2756所(本科1270所、专科1486所),成人高等学校256所。本名单未包含香港特别行政区、澳门特别行政区和台湾地区高等学校。
2021甘肃高校名单(49所)

推荐阅读:
西藏高校的数量不多,大家要想申请西藏院校,可以全部筛选一遍。以下是由出国留学网小编为大家精心整理的“2021西藏高校名单(7所)”,仅供参考,欢迎大家阅读。
2021西藏高校名单
截至2021年9月30日,全国高等学校共计3012所,其中:普通高等学校2756所(本科1270所、专科1486所),成人高等学校256所。本名单未包含香港特别行政区、澳门特别行政区和台湾地区高等学校。
2021西藏高校名单(7所)

推荐阅读:
11-06
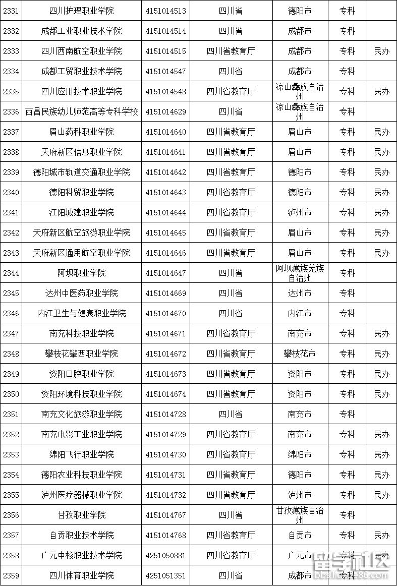
准备报考四川省高校的学生,快来一起看看四川有多少所院校吧。以下是由出国留学网小编为大家精心整理的“2021四川高校名单(134所)”,仅供参考,欢迎大家阅读。
2021四川高校名单
截至2021年9月30日,全国高等学校共计3012所,其中:普通高等学校2756所(本科1270所、专科1486所),成人高等学校256所。本名单未包含香港特别行政区、澳门特别行政区和台湾地区高等学校。
2021四川高校名单(134所)



推荐阅读:
广西本科院校和专科院校具体有多少所呢?这需要考生们了解清楚。以下是由出国留学网小编为大家精心整理的“2021广西高校名单(85所)”,仅供参考,欢迎大家阅读。
2021广西高校名单
截至2021年9月30日,全国高等学校共计3012所,其中:普通高等学校2756所(本科1270所、专科1486所),成人高等学校256所。本名单未包含香港特别行政区、澳门特别行政区和台湾地区高等学校。
2021广西高校名单(85所)


推荐阅读:
11-06
河南省高校有本科和专科的类型区分,那么哪些是本科哪些是专科呢?以下是由出国留学网小编为大家精心整理的“2021河南高校名单(156所)”,仅供参考,欢迎大家阅读。
2021河南高校名单
截至2021年9月30日,全国高等学校共计3012所,其中:普通高等学校2756所(本科1270所、专科1486所),成人高等学校256所。本名单未包含香港特别行政区、澳门特别行政区和台湾地区高等学校。
2021河南高校名单(156所)



推荐阅读:
11-06
江西省内一共有106所高校,这些高校具体的名字是什么呢?以下是由出国留学网小编为大家精心整理的“2021江西高校名单(106所)”,仅供参考,欢迎大家阅读。
2021江西高校名单
截至2021年9月30日,全国高等学校共计3012所,其中:普通高等学校2756所(本科1270所、专科1486所),成人高等学校256所。本名单未包含香港特别行政区、澳门特别行政区和台湾地区高等学校。
2021江西高校名单(106所)


推荐阅读:
11-06
浙江省有多少所高校?高校具体有哪些?快来一起看看吧。以下是由出国留学网小编为大家精心整理的“2021浙江高校名单(109所)”,仅供参考,欢迎大家阅读。
2021浙江高校名单
截至2021年9月30日,全国高等学校共计3012所,其中:普通高等学校2756所(本科1270所、专科1486所),成人高等学校256所。本名单未包含香港特别行政区、澳门特别行政区和台湾地区高等学校。
2021浙江高校名单(109所)


推荐阅读:
11-06
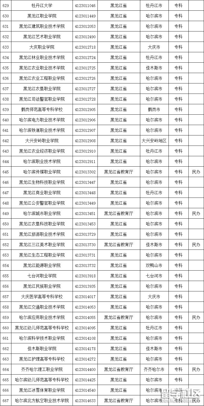
黑龙江省有多少所高校呢?准备报考黑龙江的高考考生要提前了解。以下是由出国留学网小编为大家精心整理的“2021黑龙江高校名单(80所)”,欢迎大家进行参考。
2021黑龙江高校名单
截至2021年9月30日,全国高等学校共计3012所,其中:普通高等学校2756所(本科1270所、专科1486所),成人高等学校256所。本名单未包含香港特别行政区、澳门特别行政区和台湾地区高等学校。
2021黑龙江高校名单(80所)


推荐阅读:
朋友,你知道山西省有多少所高校吗?快来一起看看吧。以下是由出国留学网小编为大家精心整理的“2021山西高校名单(82所)”,欢迎大家进行参考。
2021山西高校名单
截至2021年9月30日,全国高等学校共计3012所,其中:普通高等学校2756所(本科1270所、专科1486所),成人高等学校256所。本名单未包含香港特别行政区、澳门特别行政区和台湾地区高等学校。
2021山西高校名单(82所)





2021高校名单推荐访问